
疼痛分为急性疼痛和慢性疼痛,急性疼痛分为术后痛、分娩痛、外伤痛、运动伤痛、烧伤、烫伤、癌痛和急性偏头痛等。慢性疼痛分为神经病理性痛、肌肉骨骼痛、炎症性疼痛和机械或压迫性疼痛。
治疗药物主要有阿片类药物、麻醉类药物、非甾体抗炎药以及治疗慢性神经痛的加巴喷丁类药物。
本文对这些疼痛治疗药物及其靶点进行了简单总结,并对国内重点企业镇痛药研发管线进行了系统调研。
一、治疗药物
1、 阿片类药物(opioid receptor OR类)及其拮抗剂
阿片类的镇痛药物是目前最有效的镇痛药物,可以分为弱效的和强效的阿片类的药物,弱效的药物主要包括布桂嗪、曲马多等药物,强效的药物有氢考酮、芬太尼、吗啡。
阿片受体因其分布广泛,功能多样,药理作用复杂。阿片受体主要有μ、κ、δ三型。药理研究表明每种受体存在多种亚型,如μ1、μ2、μ3、κ1、κ2、δ1、δ2等。一般,吗啡是μ、κ、δ三种受体的激动剂,对三受体亚型的作用强度依次减弱。
1)阿片受体激动与效应的关系

2)镇痛机制
内阿片肽能神经元能够释放内阿片肽(脑啡肽),激动阿片受体,通过G蛋白偶联机制抑制乙酰胆碱,使钙离子内流减少、钾离子外流增加,前膜递质(P物质等)释放减少,突触后膜超极化,从而阻止痛觉冲动的传导、传递,起到镇痛作用。
外源性阿片类也可作用于阿片受体从而发挥镇痛作用。
3)相关上市新药
2021年8月,美国FDA批准Cara Therapeutics和Vifor Pharma的新药 Korsuva(difelikefalin)上市,用于接受血液透析(HD)成人慢性肾病相关瘙痒症(CKD-aP)的治疗。该产品为 kappa受体激动剂,为FDA批准的首款CKD-aP治疗药物。
4) 阿片受体拮抗剂
能够拮抗Mμ、K、δ受体的药物,有纳络酮、纳美酚、纳曲酮等药物。
2、 麻醉药物
1) 麻醉药分类

2) 麻醉药靶点及上市药物
- 全麻药
A.丙泊酚类
丙泊酚为临床广泛使用的短效麻醉药,GABAA受体调节剂,可能激活中枢GABA受体,并调节下丘脑睡眠通路,静脉注射后40秒钟内可产生睡眠状态,进入麻醉迅速、平稳。可能在肝中经过主要与葡萄糖醛酸结合代谢,代谢物由尿排出。对呼吸系统有抑制作用,可出现暂时性呼吸停止;对循环系统也有抑制作用,可出现血压降低。本品的麻醉恢复迅速,约8分钟,恢复期可出现恶心、呕吐和头痛。通常的维持状态是单次重复注射或连续静脉输注丙泊酚。用于全身麻醉诱导和维持。
海思科静脉麻醉化药1类新药环泊酚注射液2020年上市。该产品和丙泊酚相比,使用剂量更小,恢复时间相似,产生的注射痛病例降低,心血管事件更少。
B.依托咪酯
依托咪酯是咪唑类衍生的非巴比妥类短效静脉麻醉药。药物代谢快,不仅适合诱导时单次用药,同样适合术中维持。静脉麻醉药作用靶点一般都是和γ-氨基丁酸相关,依托咪酯分子作用机制的重要靶点是GABA-A受体。还可作用于α-2β肾上腺素能受体,从而引起血管收缩而保持血流动力学稳定。依托米脂非首选,但对心血管、呼吸循环影响甚微,安全性高,尤其适用于心血管、呼吸系统疾病病人、颅内高压病人,作为丙泊酚替补药,不良反应是恶心、呕吐,皮质醇抑制和苏醒较丙泊酚慢。
- 局麻药
目前公认的是局麻药阻断神经细胞膜上的电压门控性Na+通道(voltage-gated Na+ channels),使传导阻滞,产生局麻作用。局麻药的作用具有频率和电压依赖性。
临床应用:表面麻醉、浸润麻醉、传导麻醉、蛛网膜下腔麻醉、硬膜外麻醉、区域镇痛等。
国外已上市的4款布比卡因长效缓释制剂中,分别为脂质体Exparel、植入剂Xaracoll、以及凝胶剂Posimir和Zynrelef,其中Zynrelef为布比卡因和美洛昔康的复方制剂。

其中布比卡因/美洛昔康缓释液Zynrelef由Heron公司开发,于2021年5月获FDA批准上市,在成人患者进行拇囊炎切除术、开放性腹股沟疝修补术、全膝关节置换术后,对手术区域软组织或关节周围进行滴注,产生长达72小时的持续镇痛作用。该产品早在2020年09月就获得欧盟批准,用于治疗成人中小型手术伤口引起的躯体术后疼痛。Zynrelef是目前唯一一种上市的双作用长效局麻镇痛药。
- 肌松药
N2 胆碱受体阻滞药又称骨骼肌松弛药(简称肌松药,skeletal muscular relaxants),能选择性地作用于运动神经终板膜上的N2 受体,阻断神经冲动向骨骼肌传递,导致肌肉松弛。肌肌松药用于临床麻醉后改变了靠加深全麻获得肌肉松弛满足手术的要求。因此,肌松药已成为全麻时重要的辅助用药。此外,肌松药可用于机械通气病人。肌松药具有高度离子化的特点,不能穿过细胞的膜性结构,分布容积有限。
3) 镇静催眠药
- 苯二氮卓类镇静催眠药
苯二氮卓类药物是一种短效GABAa受体激动剂。它作用于 GABAa受体,使得细胞通道开放、增加氯离子内流,引起神经细胞膜超极化从而抑制神经元活动。主要作用机制是通过加强脑内抑制性神经递质,即γ-氨基丁酸而发挥作用,具有抗焦虑、镇静催眠、干扰记忆、遗忘、抗惊厥以及抗骨骼肌松弛的作用。
雷米唑仑(remimazolam,BYFAVO)是由Acacia Pharma开发,2020年FDA批准上市,并扩展了其用于麻醉的新产品组合,它是一种极快速起效/失调的麻醉药物,用于在进行持续30分钟或更短程序的成年人中诱导和维持程序性镇静作用,它的使用可以引起非常快速的镇静作用和快速的术后恢复。
- 非苯二氮卓类镇静催眠药
右美托咪定是一种选择性 α2-肾上腺素能激动剂,具有镇静、镇痛、抗焦虑、利尿等作用,其药理特性不同-氨基丁酸受体激动剂(例如苯二氮卓类药物和丙泊酚),包括更强的唤醒能力、抗炎和镇痛作用、缺乏呼吸抑制和改善睡觉。
不同于其他镇静催眠药,右美托嘧啶的镇静作用主要是激动蓝斑核的α2受体,产生类似于正常睡眠的效果(神经外科手术中需用到术中唤醒),其镇痛作用主要激动蓝斑核、脊髓、外周的α2受体,即纳络酮不能阻断其镇痛作用。右美托嘧啶不同于瑞芬太尼,不引起痛觉过敏。
术中、术后都可与其他镇痛药联用,可减少镇痛药量的50%。
2022年4月日,新药Igalmi(右美托咪定)是第一个也是唯一一个获得FDA批准的口腔溶解舌下膜,用于精神分裂症或双相I或II型障碍患者的轻度、中度或重度激越。
3. 非甾体抗炎药(NSAIDs)
是一类不含有甾体结构的抗炎药,这类药物包括阿司匹林、对乙酰氨基酚、吲哚美辛、萘普生、萘普酮、双氯芬酸、布洛芬、尼美舒利、罗非昔布、塞来昔布等,该类药物具有抗炎、抗风湿、止痛、退热和抗凝血等作用,在临床上广泛用于骨关节炎、类风湿性关节炎、多种发热和各种疼痛症状的缓解。
NSAIDs产生中等程度的镇痛作用,镇痛作用部位主要在外周。对各种创伤引起的剧烈疼痛和内脏平滑肌绞痛无效。对慢性疼痛如头痛、关节肌肉疼痛、牙痛等效果较好。
Baudax Bio公司通过全新的纳米晶技术开发了静脉注射用美洛昔康Anjeso,进一步提高了止痛效果。2020年2月,Anjeso获得FDA批准用于治疗中度至重度镇痛,成为首个每日1次的长效止痛剂。研究表明Anjeso可以有效降低患者对阿片类药物的使用量,对减少阿片类药物使用有积极影响。
4.加巴喷丁类药物
电压门钙通道(VGCC)是在可兴奋细胞的细胞膜中发现的一组电压门控离子通道,具有对钙离子的渗透性。在生理或静息膜电位下,VGCC是闭合的,在去极膜电位下被激活,当VGCC被激活后,钙离子内流,使钙敏感性钾通道激活、肌肉收缩、神经元激发、激素或者神经递质释放,从而导致疼痛发展。VGCC由α1、α2δ、β1-4和γ四种不同的亚基组成,其中α2δ亚基分为α2δ-1(CACNA2D1)、α2δ-2(CACNA2D2)、α2δ-3(CACNA2D3)和α2δ-4(CACNA2D4)四种不同的亚型。
加巴喷丁类药物可以作用于电压门钙通道(VGCC)亚基α2δ(CACNA2D),通过与α2δ结合,抑制背角中钙离子介导的神经递质的释放,阻断神经元兴奋和感觉信号传导。
目前已上市的作用于CACNA2D的药物共有四个,均属于加巴喷丁类药物,主要用于治疗糖尿病性神经痛、带状疱疹后遗神经痛等。

2019年第一三共的Mirogabalin(迈瑞巴林Tarlige),获准在日本上市,治疗DPN、DNPN和PHN,为电压门α2δ-1调节剂(CACNA2D)。
2022年10月27日,国家药监局药品审评中心(CDE)官网显示,海思科医药集团股份有限公司的电压门α2δ-1调节剂——HSK16149胶囊上市申请获CDE受理,主要适应症是糖尿病周围神经痛。
二、重点企业镇痛药研发管线分析
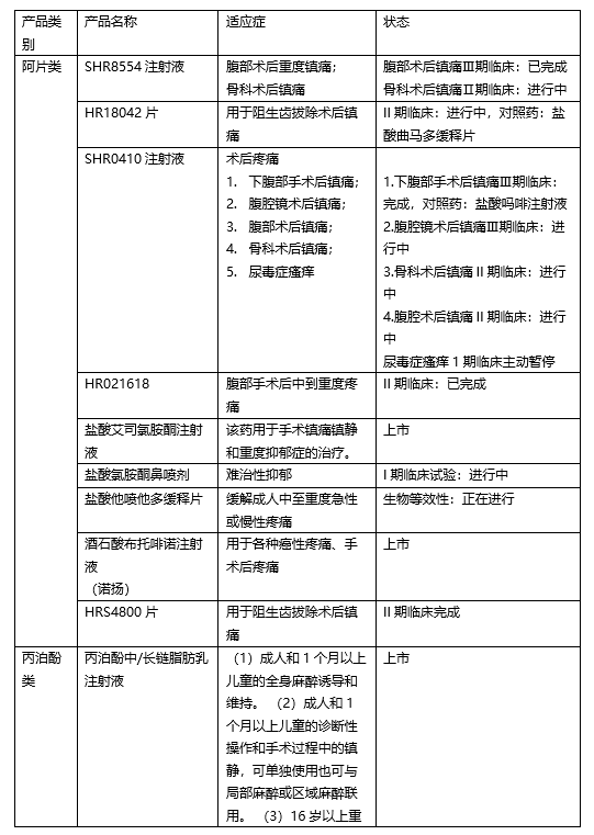
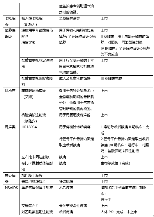
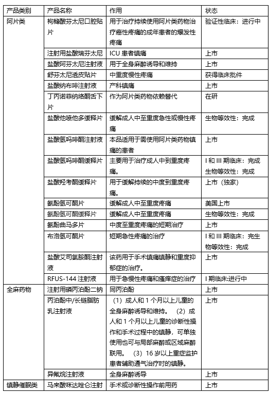
1. 海思科医药
镇痛药海思科制药主要以创新药为主,仿制药较少,镇痛药在疼痛细化市场方面覆盖面较少。

2. 恒瑞医药
恒瑞医药产品管线较全,覆盖范围广,仿创结合,创新药较多。


3. 人福医药
人福医药以阿片类药物较多,产品覆盖多种剂型,以仿制和改良型新药为主。


三、总结
随着老年化的加剧,社会压力的增大,中国国内镇痛市场预计将在未来持续增长。镇痛药的开发主要集中在阿片受体(μ、κ、δ)、GABAA、苯二氮卓类以及CACNA2D等热门靶点,进行 first-in-class创新药开发;
除了对新的药物机制的开发,对传统的止痛药物进行新剂型开发也逐渐成为一种研发潮流。如开发低剂量,缓释,静脉内注射,纳米剂型和经皮肤吸收等新的剂型。
海思科医药致力于发现、开发和商业化创新型麻醉镇痛药物,持续打造由创新药组成的镇痛产品管线;恒瑞医药和人福医药在疼痛领域各个细分市场广泛布局,通过小分子创新及改良型新药开发,为麻醉镇痛药市场增加更多的品类,它们均为全球疼痛患者提供更多的治疗选择。
作者简介:朝颜,三十多年医药研发经历,在项目立项调研、固体缓控释制剂、液体长效制剂研发方面,具有丰富的经验,希望能在新药立项及研发方面带给大家一些启示。
<END>







川公网安备51019002008863号
本网站未发布麻醉药品、精神药品、医疗用毒性药品、放射性药品、戒毒药品和医疗机构制剂的产品信息
收藏
登录后参与评论
暂无评论