
随着国家相关政策的施行,注射剂用覆膜胶塞得到了较快的发展,尤其是比较敏感的药物,更是对覆膜塞推崇备至,进而推广到生物制剂的包装上,如预灌封注射器用的活塞类。为方便使用者对该产品有一个全面的了解,笔者根据自己的经验对相关产品进行归纳,供相关方参考,如有不当之处敬请批评指正。
一、覆膜胶塞的概念
覆膜胶塞是指在与药物接触面的部分“覆”一层“膜材”的胶塞或活塞,是隔膜塞(ISO8871-2:2020)的一种,有别于采用浸涂、喷涂工艺技术形成的涂膜胶塞。
二、覆膜胶塞的性能
丁基胶塞的覆膜技术国外发展的时间较早,技术相对成熟,如美国西氏公司、日本大协日硝公司、比利时Helvoet公司等,均具有批量生产的能力。早在20世纪80年代,日本大协精工(Daikyo Seiko)就首先开发覆膜胶塞,并申请专利。目前,国内部分丁基胶塞厂家也能批量生产质量比较稳定的覆膜丁基胶塞。国家局获批的覆膜胶塞中大部分采用了含氟膜材,是目前国内覆膜胶塞所用膜材的主要形式。
1.注射剂用覆膜胶塞使用的含氟膜材的结构与化学稳定性能
覆膜胶塞用氟塑料膜材含有四氟乙烯聚合物,四氟乙烯是氟原子取代乙烯中的氢原子后生成的产物,单体结构式见图1。

图1
其分子结构中有高键能的碳-氟键,氟原子的取代使其分子形成螺旋型构型,氟原子构成圆柱形外壳。惰性的螺旋形全氟外壳使氟塑料具有一系列突出的性能,极具优异的化学稳定性和生物惰性,可耐强酸、强碱和各种有机溶剂,耐热性,介电性、自润滑性及耐老化性等,即使在高温下王水对它也不起作用。同时,氟材料具有极低的表面自由能,只有0.019N/m,是已知固体材料中表面自由能最小的,因此几乎所有固体材料都不能粘附在其表面上,这也是其被广泛用于药品密封件表面的主要原因之一,而且相应的膜材成膜过程中不使用任何助剂,其含氟树脂成分100%。
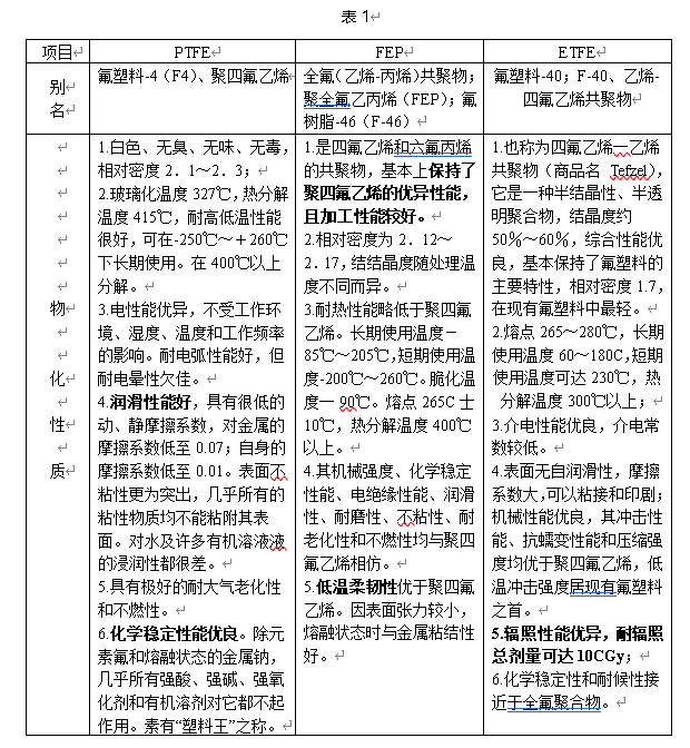
2.注射剂用覆膜胶塞使用的含氟膜材的比较
目前,注射剂用覆膜胶塞使用的含氟膜材主要有PTFE、FEP和ETFE,其性能如表1。

氟膜膜材的耐热性能
氟材料是耐高温性能最高的高分子材料。氟材料由于其主链为饱和C-C键、支链为饱和高键能的C-F键,同时,大官能团-F产生屏蔽效应,因此,氟材料都表现出耐高温性。从表1可以看出,PTFE的长期使用温度是-250~+260℃(长期使用温度是指持续半年以上能耐受的最高温度且材料性能基本不变,是衡量材料稳定的一个重要指标。);FEP(全氟乙丙烯)的长期使用温度为85℃~205℃,短期使用温度-200℃~260℃;ETFE(乙烯-四氟乙烯)的长期使用温度为60℃~180℃,短期使用温度可达230℃。而覆膜胶塞(通用的为丁基橡胶覆膜)的灭菌温度一般不超过121℃,药品的正常储存温度不超过30℃;氟膜胶塞产生过程中最高温度不超过200℃。因此,从生产和使用过程看,不会对覆膜胶塞的膜材产生任何不良影响。
三、注射剂用覆膜胶塞使用过程中的问题
1. 自封性
覆膜胶塞是在橡胶表明帖覆的一层氟塑料薄膜,由于橡胶和所覆薄膜的回弹性不同,在覆膜胶塞被针头穿刺后,在薄膜侧会有一个缝隙,影响到密封性能,致使穿刺后会影响药液的密封想能;轻微的会使药液从缝隙中露出,严重的有微生物侵入的风险。
应对措施
为了解决上述问题,生产者纷纷采取了相应的措施。有的是降低试验标准,如将溶液浓度降低,或者是将真空度降低;有的则将针刺圈厚度增加,一方面增加了穿刺力,对使用者造成了一定的障碍,另一方面也增加了出现落屑的风险。

图 3 膜胶塞穿刺后

图 4 胶塞穿刺后
(放大10倍,左侧为覆膜胶塞,右侧为非覆膜胶塞)
2.穿刺落屑问题
与非覆膜胶塞(裸塞)相比,针刺后落屑出现的几率和数量明显增加,其主要原因是因为塑料薄膜的弹性不足所致。
应对措施
降低针刺落屑的方法,一是降低针刺圈的厚度,这会降低自封性;再一个就是试验时改变所用针头,试验合格了,但与使用者也就是医院里护士所用的针头差异较大(医院里常用的配药注射针的针头一般为16#),反而是将风险转嫁给了使用者。
笔者以为,要解决此类问题,重点是要解决覆膜胶塞所用的橡胶的配方问题,影响自封性的主要是橡胶的回弹性,影响针刺落屑的主要是橡胶的撕裂强度,强度太低,容易脱落。
四、结论
覆膜胶塞以其优异的化学稳定性能给使用者带来了光明和希望,但是也不能忽视其在使用中出现的问题,无论是覆膜胶塞的生产者还是前期使用者的药企,都应该站在为人类健康的角度考虑问题,真正按GMP规范要求的去做。
<END>
要解锁更多企业药品研发信息吗?查询药融云数据库(vip.pharnexcloud.com/?zmt-mhwz)掌握药品各国上市情况、药品批文信息、销售情况与各维度分析、市场竞争格局、一致性评价情况、集采中标情况、药企申报审批信息、最新动态与前景等,以及帮助企业抉择可否投入时提供数据参考!注册立享15天免费试用!








川公网安备51019002008863号
本网站未发布麻醉药品、精神药品、医疗用毒性药品、放射性药品、戒毒药品和医疗机构制剂的产品信息
收藏
登录后参与评论
暂无评论