1.4.1 总体投融资概况
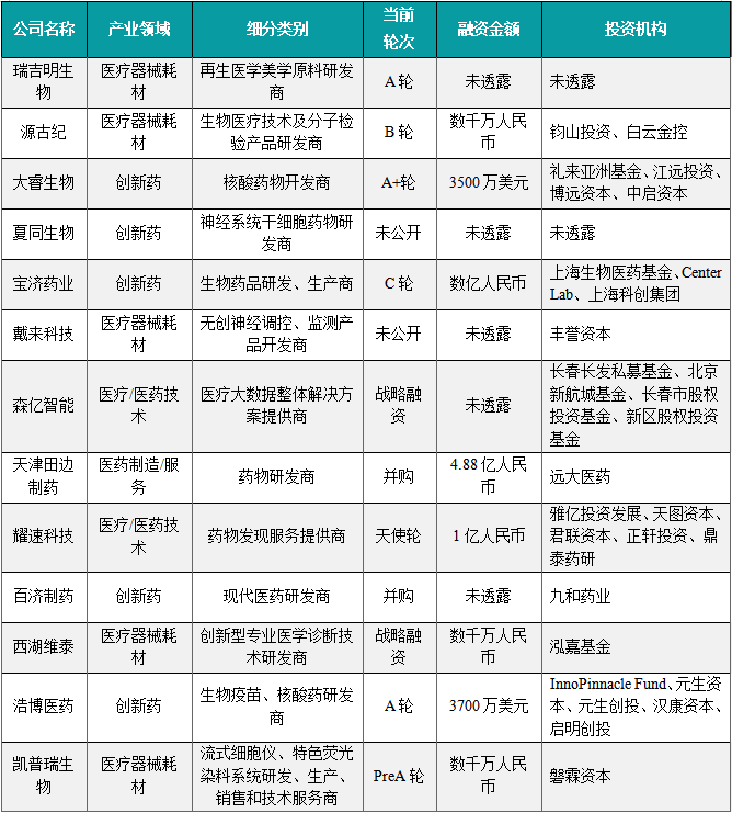
根据摩熵医药数据统计,2024.07.15-2024.07.21期间,全球医药大健康行业共发生投融资事件65起,较上次数量增加了1起,其中创新药类融资共20起,医疗器械耗材投资热度也较高,本周占比为26%,为17起。国内医药大健康行业共发生投融资事件13起,较上周数量增加了1起,其中医疗/医药技术、医疗器械耗材、医药制造/服务融资事件分别发生2起、5起、1起;其中宝济药业、耀速科技、天津田边制药融资金额在1亿元人民币以上。本周国内创新药大类,生物技术为热点。

1.4.2 本周国内医药大健康行业投融资速览

备注:更多信息如公司简介、历史融资信息、所在地区、最新融资时间等,可通过摩熵医药投融资数据库获取并下载EXCEL表格。
1.4.3 本周大额投融资事件详细说明
(1)上海宝济药业股份有限公司
近日,宝济药业完成数亿元C轮融资,由上海生物医药基金领投,用于重组蛋白药物和抗体药物的产业化和商业化。
宝济药业成立于2019年12月,注册资本3700万元人民币,是一家集药品研发和生产为一体的生物医药企业。宝济药业在宝山区罗店工业园区规划55亩土地用于产业化建设,拟建设成符合GMP要求,适合生产复杂生物制品特别是重组蛋白药物的生产场地。新建项目总投资超过9亿人民币,计划建设总面积约7.5万平方米,其中包括16000平方米的哺乳动物表达重组蛋白原液车间,11000平方米的微生物表达重组蛋白原液车间,2300平方米的制剂车间,目前项目已正式开工,预计两年内完成项目—期工程建设。宝济药业的发展愿景是成为生物医药行业差异化竞争的典范和细分市场的独角兽,专注技术攻关,开发有高技术门槛的升级换代的生物医药品种。
(2)深圳耀速科技有限公司
2024年7月17日,耀速科技Xellar Biosystems宣布完成亿元级人民币天使+轮融资,由鼎泰集团领投,正轩投资、天图投资跟投,老股东君联资本与雅亿资本持续加注。本轮融资将助力耀速科技进一步开发AI+类器官芯片技术平台,推动在新药研发领域的深度应用。
耀速科技2021年底创立于美国波士顿,是全球首家利用器官芯片结合高内涵三维(3D)细胞成像,计算机视觉(CV)和人工智能(AI)进行药物发现和精准医学研究的“3D-Wet-AI”生物科技初创公司,并在亚太地区设有分支机构。耀速科技致力于重新定义生物技术,加速药物发现、安全性评估和个性化医疗的旅程。
(3)远大医药(天津)有限公司
2024年7月17日,远大医药宣布分别完成了对天津田边制药有限公司,以及南昌百济制药有限公司和江西百安百煜医药科技有限公司100%股权的变更登记。远大医药与天津田边的少数股东达成了收购协定,连同第一次收购协定,远大医药累计以约4.88亿元人民币的代价收购了天津田边的100%股权,并于近日完成了股权变更登记。至此,天津田边已成为远大医药(中国)的全资子公司。同时,远大医药附属公司远大九和以约2.6亿元人民币收购了百济制药100%的股权,并获得其技术领先的鼻喷制剂平台。此次收购是本集团呼吸及危重症板块的一次重大布局,百济制药的产品将会与本集团Ryaltris®复方鼻喷剂形成产品组合,全面满足轻、中、重度过敏性鼻炎患者的用药需求,同时将进一步完善本集团呼吸领域吸入性制剂平台的建设。
天津田边制药有限公司是由日本田边制药株式会社与天津力生制药股份有限公司合资建立的一家现代化制药企业。其经营范围包括生产、加工、分装和销售药物制剂产品、保健品及相关产品。公司生产区按照日本和中国GMP的标准设计、兴建,并首批通过国家GMP认证,其生产和管理均达到药品生产质量管理规范(GMP)标准,公司采用国际先进的企业管理制度运营管理。
1.4.4 本周全球医药企业BD交易/战略合作事件盘点
(1)卫材与佐藤制药就抗真菌药物氟沙康挫达成授权合作
7月16日,卫材公司(Eisai)宣布与佐藤制药(Sato Pharmaceutical)就抗真菌药物氟沙康挫(fosravuconazole)在亚洲/大洋洲地区(包括10个东盟国家、澳大利亚、新西兰、韩国和中国台湾地区)的开发和商业化权利达成许可协议。根据此次签订的协议条款,卫材将获得合同预付款,并有权根据一定时期内的销售额获得监管里程碑付款等。此外,卫材将保留fosravuconazole用于足菌肿(一种常常被忽视的热带病)及其相关病症的开发和商业化权利。
(2)新锐与艾伯维达成授权协议,开发囊性纤维化创新组合疗法
7月17日,Sionna Therapeutics公司宣布与艾伯维(AbbVie)达成授权协议,获得了多个临床阶段化合物的全球独家开发和商业化权利。根据协议条款,Sionna将承担galicaftor(ABBV-2222),一种靶向跨膜蛋白域1(TMD1)的囊性纤维化跨膜电导调节因子(CFTR)矫正剂,以及navocaftor(ABBV-3067),一种CFTR增强剂的所有开发责任,这两种药物均已完成2期研究。此外,Sionna还囊获处于1期临床开发阶段的TMD1靶向矫正剂ABBV-2851。艾伯维将收到一笔预付款、对Sionna的股权投资,并有资格获得后期开发和商业里程碑。在艾伯维进行的临床研究中,ABBV-2222和ABBV-3067安全和耐受性良好。
(3)辐联科技达成核药授权协议, 交易总额超5.7亿美元
7月17日,放射性药物治疗公司辐联科技(Full-Life Technologies)宣布,其与生物科技公司SK Biopharmaceuticals(下称“SK公司”)签署了一项对外授权许可协议。根据该协议,辐联科技授予SK公司对于FL-091放射性药物在全球范围内进行临床研究、开发、生产和商业化的独家权利,针对靶向神经降压素受体1型(NTSR1)阳性的癌症。该项交易总额为5.715亿美元,包含预付款、研发及商业里程碑付款。SK公司将引进靶向NTSR1的放射性药物偶联物(RDC)项目FL-091及其备选化合物,并将其开发成一款创新抗肿瘤药物。SK公司还对辐联科技其他预选的RDC项目拥有优先谈判权。
同期事件:
1. 2024年第29周07.15-07.21国内创新药/改良型新药申请临床/获批临床/申请上市/获批上市数据分析
2. 2024年第29周07.15-07.21国内仿制药/生物类似物申报/审批数据分析
3. 2024年第29周07.15-07.21国内医药大健康行业政策法规汇总
4. 2024年第29周07.15-07.21全球创新药研发概览
以上内容均来自{摩熵咨询医药行业观察周报(2024.07.15-2024.07.21)},如需查看或下载报告,可点击!
想要解锁更多药物研发信息吗?查询摩熵医药数据库(vip.pharnexcloud.com/?zmt-mhwz)掌握药物基本信息、市场竞争格局、销售情况与各维度分析、药企研发进展、临床试验情况、申报审批情况、各国上市情况、最新市场动态、市场规模与前景等,以及帮助企业抉择可否投入时提供数据参考!注册立享15天免费试用!








川公网安备51019002008863号
本网站未发布麻醉药品、精神药品、医疗用毒性药品、放射性药品、戒毒药品和医疗机构制剂的产品信息
收藏
登录后参与评论
暂无评论