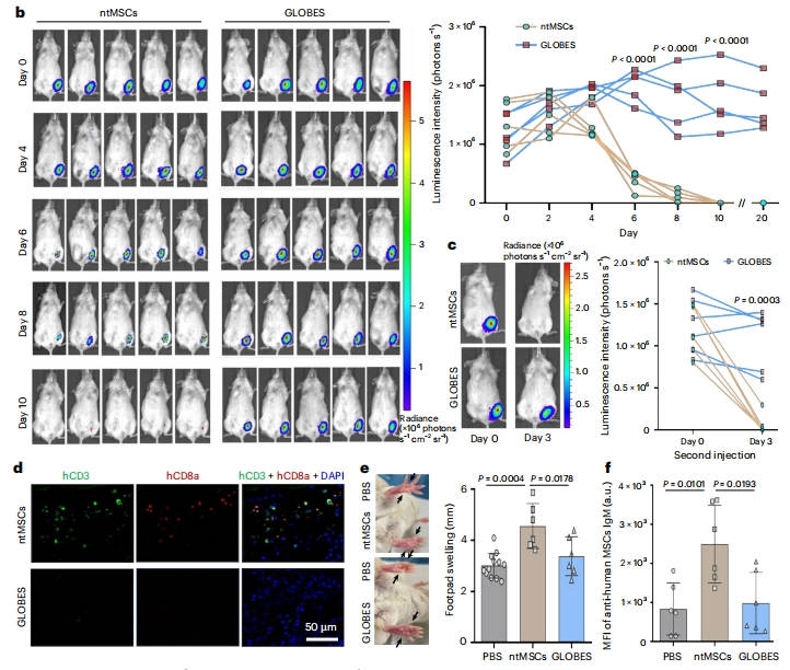
细胞治疗正如火如荼地发展,其中同种异体来源的细胞最具有应用和产业化前景,但免疫排斥一直是阻碍同种异体细胞治疗惠及广泛病患的瓶颈。在现有的规避免疫排斥的策略里,性价比最高的是基因编辑。然而,目前已有的基因编辑策略都聚焦于全部或部分敲除人白细胞抗原I型分子(HLA-I)的基因以避免激活T细胞,再敲入免疫抑制分子的基因抑制NK细胞活化。一方面,基因敲除和基因敲入会引起这些关键分子的DNA序列发生永久性改变,引入未知的安全隐患;另一方面,多重基因编辑不仅操作繁琐,且有可能导致目的基因组的不稳定。因此,需要探索更安全简便的“通用型”细胞构建策略。 2024年10月21日,良渚实验室/浙江大学柳华、欧阳宏伟团队和浙江大学医学院附属第一医院邹晓晖团队,在Nature Biomedical Engineering发表了题为“Downregulating human leukocyte antigens on mesenchymal stromal cells by epigenetically repressing a β2-microglobulin super-enhancer”的研究论文。通过ChIP-seq、RNA-seq等测序手段和生物信息学分析,首次在人间充质干细胞(MSCs)的B2M基因附近发现一个精准调控HLA-I表达的促炎因子响应型超级增强子(B2M-SE)(图1)。 图1 B2M基因附近发现一段促炎症因子(IFN-gamma) 响应性超级增强子 针对B2M-SE进行表观抑制,产生的新型通用型干细胞GLOBES(“Goldilocks-Level Of B2M Expression MSCs”缩写)在炎症微环境中将HLA-I表面表达量维持在“不高不低”水平(Goldilocks-level),即既不“高到”激活T细胞,也不“低到”激活NK细胞,使其处于免疫豁免状态(图2)。 图2 GLOBES体外混合淋巴细胞培养中既不引起同种异体CTL增殖、活化与杀伤作用,也不会引起同种异体NK活化与杀伤作用 在人免疫系统重建的小鼠模型里,GLOBES既不会引起初次免疫反应,也不会引起继发免疫反应,并且相较于未编辑的MSCs,在未使用免疫抑制剂的情况下,其在同种异体免疫系统中的存活时间延长3倍以上,长达40天以上(图3)。 图3 GLOBES在人免疫系统重建小鼠模型里,无论是否经历过MSCs预刺激,都显示出更长的存活时间,更少植入组织部位的炎症细胞浸润,以及外周血中更低抗人抗体水平 不仅如此,GLOBES在人免疫系统重建小鼠的LPS致急性肺炎模型中展现了更强的生存优势和更好的再生修复效果(图4)。 图4 GLOBES在人免疫系统重建小鼠的急性肺炎模型里,维持了HLA-I表面低表达,显示出更高效的存活情况,肺部组织损伤更轻微,肺浸提液中渗出的蛋白质更少 以上研究揭示了同种异体干细胞移植后发生免疫排斥的表观调控新机制(图5)。不仅如此,通过生物信息学分析,该机制和靶点也广泛存在于其他种属和其他类型的细胞中。该通用型细胞构建策略的优势在于:1)调控过程无需敲除任何基因,也无需过表达任何基因,即无需改变HLA基因的DNA序列,大幅增加了编辑后细胞的基因组稳定性和安全性;2)调控靶点只有一个,表观抑制一步到位,极具简便性。该策略构建的细胞为同种异体细胞疗法提供了一种通用型种子细胞源,为进一步推动细胞治疗、造福于更多患者另辟蹊径。 图5 同种异体免疫排斥的表观调控机制图 E.N.D 往期文章推荐: 全方位了解类器官,看这篇就够了 事关万亿合成生物产业!市场监管总局发声 全国首家!获批“人体干细胞技术开发和应用、人体基因诊断与治疗技术开发” 执照的外商投资人体基因诊断与治疗技术企业 TCR疗法行业研究报告 大涨24%,帕金森病AAV基因疗法临床结果积极 斯微破产,张磊回国,医药创投开启新周期! 全球首个siRNA慢病药,首次参与国家医保谈判 北京发布《高质量建设细胞与基因治疗产业集群实施方案(2024-2026年)(征求意见稿)》 恒瑞医药子公司AAV双基因药物国内获批临床 睿健医药完成超亿元B轮融资 康方生物成功融资19.42亿港元 前mRNA疫苗明星公司进入破产程序 体内CAR-T疗法临床结果首次公布 总投资1.28亿,国内这一细胞与基因治疗CDMO平台正式揭牌 全球领先重大突破!20名难治性红斑狼疮患儿在浙大儿院接受CAR-T治疗后,全部停用激素及所有免疫制剂 mRNA-LNP体内基因编辑疗法挺进3期临床 诺思兰德上海分公司开业,全面布局基因治疗药物NL003商业化 渐冻症新药来了!渤健「托夫生注射液」国内获批上市 Nature官网头条!中国学者发表国际首个通用CAR-T治疗成果 跃赛生物iPS细胞衍生细胞疗法IND获受理 占地超3万平方英尺,传奇生物新建一细胞治疗研发基地 复星医药将在上海打造国内乃至全球最强大、最全面的细胞治疗管线,持续加强肿瘤创新药研发 卫健委:医疗卫生机构开展IIT研究管理办法10月1日起施行(附解读) 未来十年我国生物医药产业值得关注的十大领域







购买咨询
400-9696-311 转1
问题咨询
400-9696-311 转2
商务合作
400-9696-311 转3
投诉及建议
400-9696-311 转4
关注摩熵医药公众号
随时查阅行业资讯
摩熵医药数据小程序
掌上数据查询系统








川公网安备51019002008863号
本网站未发布麻醉药品、精神药品、医疗用毒性药品、放射性药品、戒毒药品和医疗机构制剂的产品信息
收藏
登录后参与评论
暂无评论