
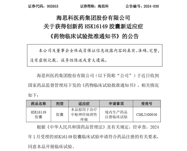
4月1日,海思科发布公告,宣布其自主研发的1类新药HSK16149胶囊成功获得新适应症的临床试验批准,计划用于治疗中枢神经病理性疼痛。这款口服GABA类似物药物,在研发过程中已经向中国递交了针对糖尿病周围神经痛和带状疱疹后神经痛的新药上市申请。

截图来源:企业公告
中枢神经病理性疼痛(CNP)是指因中枢神经系统结构或功能异常导致的神经病理性疼痛,其类型多样,常见的有脊髓损伤相关性神经痛、脑卒中后中枢神经疼痛、帕金森病性疼痛以及多发性硬化相关性疼痛等。当前,药物治疗仍是临床上应对神经病理性疼痛的主要手段,其中抗癫痫药和抗抑郁药尤为常用,对于缓解患者疼痛症状起到了重要作用。
HSK16149是一款口服γ-氨基丁酸(GABA)类似物,其独特之处在于能够精准地与中枢神经系统中电压敏感型钙离子通道的α2δ受体结合。这一结合机制有效减少了中枢神经系统电压依赖性钙通道的钙离子内流,进而抑制谷氨酸盐、去甲肾上腺素(NE)和P物质等兴奋性神经递质的释放,从而展现出显著的镇痛、抗癫痫和抗焦虑活性。相较于同机制药物,HSK16149展现出了与α2δ亚受体更强的结合力,预示着其止痛效果将更为卓越。因此,HSK16149有望为中枢神经病理性疼痛的治疗领域带来一种安全且高效的新治疗选择。

截图来源:全球药物研发数据库
值得一提的是,海思科在研发进程上不断取得突破。该公司已于2022年10月向相关部门提交了HSK16149胶囊治疗糖尿病周围神经痛适应症的新药申请(NDA),并在2023年9月进一步提交了针对带状疱疹后神经痛适应症的NDA申请。目前,这两项申请均正在紧锣密鼓地进行技术审评,期待不久的将来能够为患者带来新的治疗希望。
<END>
要解锁更多企业药品研发信息吗?查询药融云数据库(vip.pharnexcloud.com/?zmt-mhwz)掌握药品各国上市情况、药品批文信息、销售情况与各维度分析、市场竞争格局、一致性评价情况、集采中标情况、药企申报审批信息、最新动态与前景等,以及帮助企业抉择可否投入时提供数据参考!注册立享15天免费试用!








浙公网安备33011002015279
本网站未发布麻醉药品、精神药品、医疗用毒性药品、放射性药品、戒毒药品和医疗机构制剂的产品信息
收藏
登录后参与评论
暂无评论