
2026年后,“药企回款难”会进一步改善吗?
一、11月1日开始执行
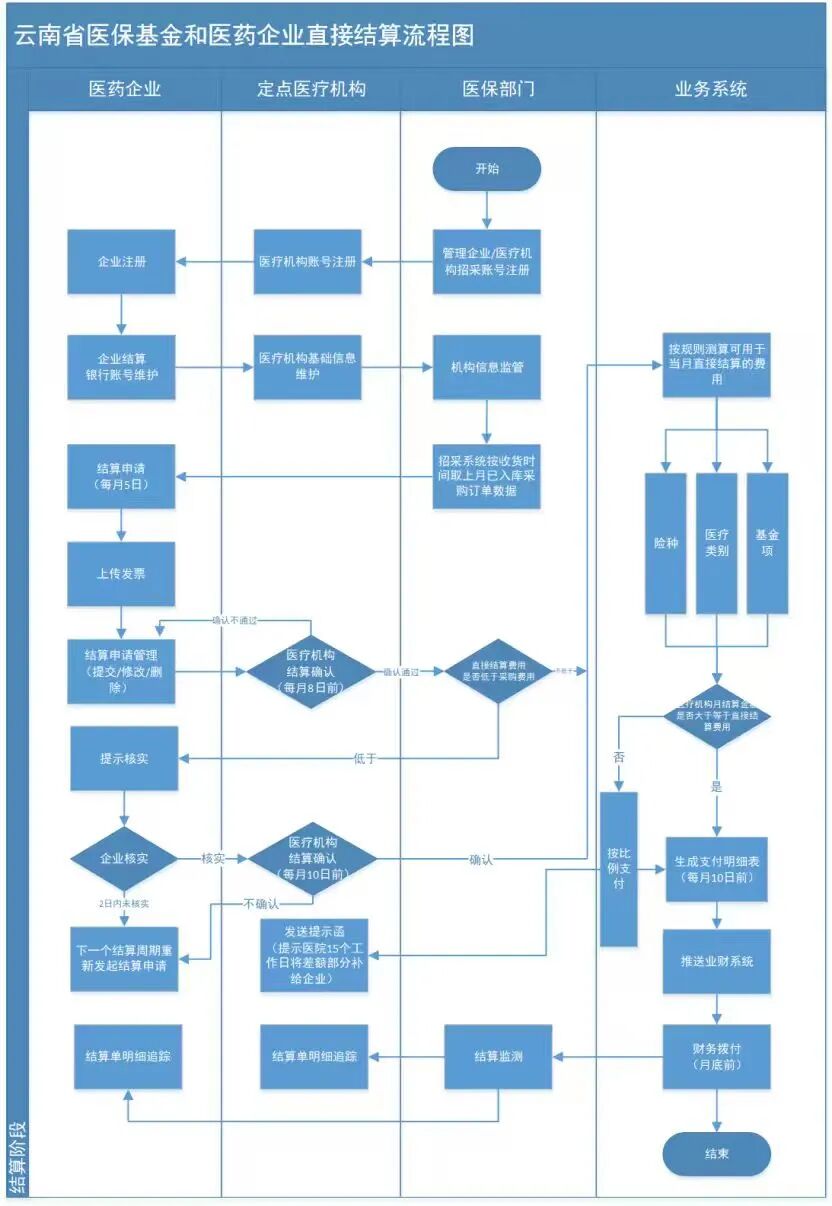
与药企直接结算
11月1日起,云南省医保局发布的《云南省医保基金和医药企业直接结算实施方案》将正式执行。
根据方案,直接结算以集采产品和国谈药为重点,云南省各级医保部门先抽选医保定点公立医疗机构试行,待条件成熟后逐步扩大到所有医保定点医疗机构。

云南给出了两个关键目标,到2025年底,基本实现国家组织集采产品、国谈药直接结算,到2026年底,全面实现集采产品和国谈药直接结算。

为推动解决医院“拖款”问题,2024年12月,国家医保局在全国医疗保障工作会议上明确,要积极推进医保与医药企业直接结算。
小编梳理了各地近年推动医保与药企直接结算工作的进展情况:

大部分省份以集采药品和医用耗材为核心,部分省份同时覆盖了国谈药;福建和青海范围最为广泛,扩大到全部医保药品;北京和海南还特别纳入了对创新药械的直接结算。
实施范围上,绝大多数省份采取先定点公立医疗机构,再向定点医疗机构延伸的模式。总体来说,直接结算的产品必须在省平台上开展采购,结算周期为一个月。
如果说直接结算是打通药企回款的“最后一公里”,那么即时结算则是疏通了医保基金向医院拨付的“主干道”,再加上预付金制度,三者也间接保障了药企的权益。
本月中旬,国家医保局发布的有关即时结算通知明确,2026年底前开通即时结算定点医疗机构占比达到80%以上。推进二级及以上定点医疗机构应纳尽纳,鼓励一级及未定级定点医疗机构纳入即时结算范围,将符合条件的定点零售药店逐步纳入即时结算机构范围。
医药流通企业长期面临的回款压力或有望得到进一步缓解。
二、回款压力下的医药商业
政策红利的全面释放仍需时间,聚焦当下,中信证券指出,2025年第三季度,部分地区的回款速度仍未有显著改善,仍将影响减值计提,行业利润端或将仍有一定承压。
以黑龙江省最大的药商——人民同泰为例,其2025年前三季度的经营性现金流净额为-3.14亿元,显示出资金回笼压力。截至三季度末,人民同泰应收账款余额为43.6亿元,占流动资产的比例超过六成。
此外,公司计提应收账款坏账准备5608.48万元,这一数字几乎吞噬了其近一半的扣非归母净利润(2025前三季度其扣非归母净利润下滑42.68%至1.1亿元)。
不过,中信证券也指出,考虑到医保局在积极推进预付金等优化回款政策,叠加央国企改革优化部分企业经营效率,看好头部企业业绩保持长期稳健增长趋势。
四大药商率先公布三季报的九州通和国药控股,就显现了其作为流通巨头的业绩韧性。
九州通2025年第三季度营收382.20亿元,同比增长5.41%。扣非归母净利润5.18亿元,同比增长15.24%。
2025年前三季度,九州通经营活动产生的现金流量净额较上年同期增加3.41亿元。九州通表示,主要是公司前三季度加大了应收账款的清收力度,现金回款增加所致;其中第三季度,公司经营活动产生的现金流量净额实现正5.04亿元。预计公司全年经营活动产生的现金流量净额为与经营业绩相匹配的正数。
国药控股2025年第三季度营收和扣非归母净利润分别为137.47亿元和5.39亿元,同比分别增长3.58%和10.84%。
与此同时,国药控股应收账款从去年底的123亿元攀升至近157亿元,也提示了回款压力是龙头企业无法回避的现实。
面对回款压力,医药商业公司开始着手建立更严格的客户信用评估体系,动态调整授信额度;积极运用供应链金融、应收账款保理等金融工具,将未来的应收账款转化为当下的现金流。
此外,在传统经营模式承压下,医药商业公司也在大力发展新兴业务,如重点发力DTP药房,承接国谈药和集采药品的院外市场;快速抢占线下药店网络、积极布局“线上问诊+线下送药”的O2O模式;发展药品总代推广、医药工业、数字物流等业务。
文章来源:赛柏蓝
原文链接: https://mp.weixin.qq.com/s/eaAP05Sl_okWI-kNGljAXw
扩展阅读:







川公网安备51019002008863号
本网站未发布麻醉药品、精神药品、医疗用毒性药品、放射性药品、戒毒药品和医疗机构制剂的产品信息
收藏
登录后参与评论
暂无评论