
本周,耗材集采领域再传关键动向,国家医保局的一纸文件释放强烈信号——第七批国家组织高值医用耗材集中带量采购已提上2026年日程。从第六批落地执行到多省联盟集采密集推进,再到新批次国采的规划亮相,耗材集采正以更成熟的姿态,持续重塑行业格局。
一、国家医保局定调,2026年至少开展一批次耗材国采
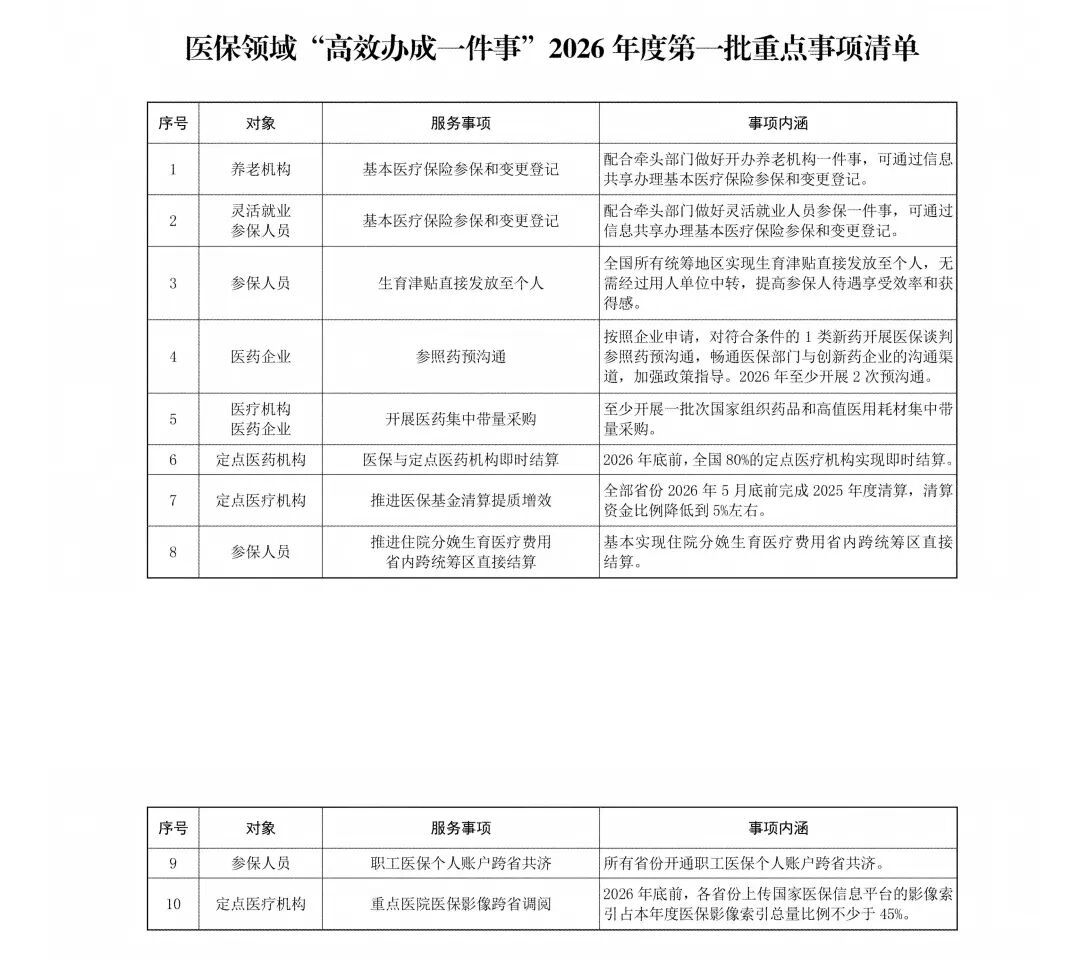
2月10日,国家医保局印发《医保领域“高效办成一件事”2026年度第一批重点事项清单》,其中“开展医药集中带量采购”被明确列为重点服务事项,内涵直指“至少开展一批次国家组织药品和高值医用耗材集中带量采购”。这意味着,第七批耗材国采虽品类待定,但今年集采对耗材市场的“指挥棒”作用将持续强化。

值得注意的是,第六批国采的中选结果将于今年5月正式进入执行期。从当前信息看,医疗机构需求集中的主流企业积极中选,整体中选率保持高位;国产上市企业表现亮眼,凭借集采契机加速入院布局,未来市场份额抢占优势显著。

回顾高值耗材国采历程,自2020年冠脉支架首开先河,六年间已完成六批集采:2021年人工关节、2022年脊柱、2023年人工晶体和运动医学、2024年人工耳蜗和外周血管类、2025年药球及泌尿类耗材相继落地。值得关注的是,国采降幅已从初期的“猛烈”转向“温和”,中选率则持续提升。历经六年探索,集采规则从单纯价格竞争进阶为“复活机制+保底价格兜底”的组合模式,既避免企业陷入恶意降价困局,更推动国采迈入“质量优先、价格合理”的精细化阶段。
二、“锚点价+多轮复活”成标配,2026集采迈入新阶段
相较于前五批国采,第六批的最大突破在于引入“锚点价”机制——不再唯最低报价论,而是通过优化价差参考系,让价格竞争更趋理性;叠加多轮复活机制保障主流企业中选机会,同时严抓中选企业资质与产品质量,强化全流程质控。这一变化背后,“稳临床、保质量、反内卷、防围标”原则的提出,标志着耗材国采正从“规模扩张”转向“质量与效率并重”的成熟阶段。
2026年开年即现集采热潮:浙江启动省级公立医疗机构组团采购,由四大三甲医院牵头,覆盖神经介入通路导管、PICC、输液港及眼科手术用重水等品类;河南牵头的16省冠脉介入球囊联盟集采进入征求意见阶段,延续国采“锚点价”思路优化价差;浙江另牵头的29省周围血管介入微导管、27省心脏起搏器联盟集采,已完成意见征集,正式集采箭在弦上。
除新启动项目外,2026年还将迎来多场“续采大考”:福建牵头的27省心脏介入电生理类集采协议期满,续采在即,国产电生理主流企业或借势放量;备受关注的PFA(脉冲场消融)相关耗材是否纳入地区集采,成为行业新看点。此外,脊柱、人工晶体/运动医学国采将于今年结束执行周期,参考冠脉支架、人工关节续约经验及规则优化趋势,第三、四批国采续约价格降幅有望更趋温和。
三、地方补位+规则进化,集采持续平衡“价、供、创”
除上述动态外,多类耗材集采正密集酝酿或落地:河北牵头的胸/腹主动脉覆膜支架联盟集采、甘肃牵头的心脏瓣膜类联盟集采、江西牵头的干性生化检测试纸集采已进入筹备阶段;湖南牵头的高频电刀/中性电极类、新一批京津冀“3+N”、福建牵头的结构心脏病封堵器类全国联采近期公布中选结果,即将进入执行期,多领域市场格局或将生变。
从国家医保局的顶层设计到地方联盟的灵活补位,从规则迭代的“反内卷”设计到质量管控的“硬约束”,耗材集采正以更系统的逻辑,在推进降价惠民的同时,兼顾保供稳定与创新激励,为行业高质量发展注入持久动力。
附:

扩展阅读:摩熵·医械 https://mdenter.bcpmdata.com/
查数据,找摩熵!想要解锁更多药品信息吗?查询摩熵医药(原药融云)数据库(vip.pharnexcloud.com/?zmt-mhwz)掌握药品各国上市情况、药品批文信息、销售情况与各维度分析、市场竞争格局、一致性评价情况、集采中标情况、药企申报审批信息、最新动态与前景等,以及帮助企业抉择可否投入时提供数据参考!注册立享15天免费试用!








川公网安备51019002008863号
本网站未发布麻醉药品、精神药品、医疗用毒性药品、放射性药品、戒毒药品和医疗机构制剂的产品信息
收藏
登录后参与评论
暂无评论