
你有没有发现,身边的长寿老人中,女性似乎总是占多数?全球数据显示,女性的平均寿命比男性长5.4岁。并且,这个现象不仅存在于人类社会,其他动物例如大象、狮子、鲸鱼(雌性虎鲸寿命可超雄性近30年)等,都存在类似的“性别寿命差”。
为什么女性(雌性)往往活得更久?是基因决定的?还是生活方式导致的?
为了找到根源,一群科学家把目光投向了——动物园!
最近,这项发表在Science Advances上的研究,通过分析全球动物园中528种哺乳动物和648种鸟类的寿命数据(迄今为止规模最大、物种最全的跨类群寿命比较研究),发现了男女(雌雄)寿命差异的关键原因——性选择,也就是“找对象”的压力。该研究不仅验证了“染色体假说”,还揭示了交配系统和体型差异在寿命性别差中的重要作用。
是不是很不可思议?数据告诉我们:72%的哺乳动物雌性都比雄性活得更久;而在鸟类中,局面整个反转,68%的鸟类都是“雄鸟胜出”。那么,为什么会出现这样有趣的反差?动物园里的数据又能给我们人类什么启示?大家伙儿且耐下性子继续往下看——

👀 为什么要在动物园做研究?
你可能会问:为什么要研究动物园里的动物?难道野外的数据不更“真实”吗?其实,动物园提供了一个独特的控制环境。在这里,动物们不用面对天敌、饥饿、极端气候等野外压力,可以更好地反映出生理和遗传对寿命的影响。换句话说,动物园更像是一个“实验室”,让我们看清:在没有生存压力的情况下,性别之间的寿命差异是否依然存在?
研究团队有两个核心目标:
1. 检验“染色体假说”——是否性别染色体决定寿命?(例如雄性哺乳类是XY,雌性鸟类是ZW,是否这些“不对称”的染色体会导致某一性别更短命?)
2. 探索“性选择假说”与“繁殖成本假说”——是否为了“找对象”而付出的代价,会缩短某一性别的寿命?
👀 研究对象与方法
研究数据来自Species360动物信息管理系统,这是全球动物园和水族馆最全面的动物数据库。研究人员分析了1980年以来的出生和死亡记录,涵盖了大多数哺乳动物和鸟类。研究使用贝叶斯生存轨迹模型估算每种动物成年后的平均寿命;引入键指标成年预期寿命差异δe,即从首次生育年龄开始计算的预期寿命差异(正值表示雌性优势,负值表示雄性优势);利用系统发育广义最小二乘法,量化了性选择、体型差异与繁殖成本等因素对寿命差异的演化影响。
👀“染色体假说”的验证
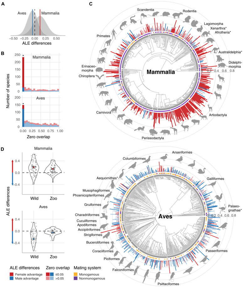
经统计,在动物园里,一个清晰的规律浮出水面:72%的哺乳动物(共381种)是雌性更长寿,而68%的鸟类(共438种)则是雄性更占优势。
那么,具体差多少呢?数据显示,在哺乳动物中,雌性平均比雄性长寿12%;而在鸟类中,雄性的优势相对温和,平均比雌性长5%。如果我们把目光聚焦在那些数据最可靠的物种上,这一差距会更加惊人——哺乳动物的雌性优势会跃升至16%,鸟类的雄性优势也升至6%。
不过,生命世界的剧本从不单调。研究也发现了许多“不守规矩”的例外:仍有5.3%的哺乳动物(如某些狼、野犬和鼩鼱等28种)在动物园中表现出显著的雄性寿命优势;同时,也有4%的鸟类(如部分猛禽和织布鸟等26种)是雌性活得更久。这些“例外”并非随机散布,往往集中在特定的科或属中,暗示其背后存在深刻的进化原因。
图1:哺乳动物和鸟类的预期寿命性别差异

更有趣的是,一旦把舞台从动物园换到野外,性别寿命差会急剧放大:哺乳动物的雌性优势从12%飙升至18.6%,而鸟类的雄性优势更是从5%暴增至26.6%。这说明,野外严酷的生存压力,如同一面放大镜,显著加剧了由生理基础决定的寿命不平等。
所有这些发现都指向一个核心结论:仅凭性染色体差异,远不足以解释复杂的寿命性别差异格局。背后一定还有更重要的“幕后推手”。
👀 真正的“幕后推手”竟是找对象!
为了揪出真凶,研究人员重点检验了两大经典进化假说:
1. 性选择假说:认为雄性为争夺交配权而进行的激烈竞争(如打斗、炫耀),会消耗大量能量并增加伤亡风险,从而折损寿命。
2. 繁殖成本假说:强调雌性在怀孕、生产和抚育后代过程中付出的巨大身体代价,可能缩短其寿命。
研究人员运用系统发育广义最小二乘法这一先进统计模型,排除了物种间亲缘关系的干扰,对多个关键指标进行了分析。这包括衡量性选择强度的交配制度、体型差异、羽毛艳丽程度(鸟类)和睾丸质量,以及衡量繁殖成本的年产仔数和亲代抚育模式。
最终,综合分析动物园与野外种群的数据后,真正的“主谋”浮出水面——性选择压力。
研究发现,性选择主要通过两个具体途径塑造寿命差异:
第一,交配制度具有决定性影响。在社会性一夫一妻制物种中,雄性间的竞争大幅降低,寿命的性别差异也显著缩小。例如,在非一夫一妻制的哺乳动物中,雌性寿命优势高达15%;而在一夫一妻制物种中,这种优势几乎消失。看来,对于哺乳动物而言,一夫一妻制确实像一份“雄性长寿保单”,显著保护了雄性的寿命。
第二,体型差异是重要指标。 性二型(通常表现为雄性体型大于雌性)越显著的物种,寿命的性别差异也越大。在哺乳动物中,这意味着雄性长得越魁梧,它们可能就活得相对越短。
图2:分类目和科的预期寿命性别差异

研究还特别关注了人类的近亲——黑猩猩和大猩猩。结果发现,雌性黑猩猩和大猩猩也普遍比雄性活得更久,这与人类的情况非常相似。不过,人类的性别寿命差异相比其他灵长类动物要小一些,这可能是因为人类的社会性和医疗进步减弱了性选择的影响。
图3:预期寿命性别差异的不同进化预测因子的阶级加权效应大小平均值

综上所述,这项研究告诉我们,寿命的性别差异不能简单地用染色体差异来解释,而是性选择和生存代价之间复杂的进化权衡结果。在激烈竞争配偶的过程中,雄性往往将更多生理资源投入到求偶炫耀、打斗竞争等行为中,而这笔“代价”,很可能就是牺牲了长期的健康与寿命。
换言之,寿命的性别差异不只是一种生理现象,更是进化塑造出的一种生存策略。动物们仿佛在“活得久”和“找得到对象”之间,被迫做出生命的取舍。而我们人类,作为哺乳动物的一员,也同样身处这场自然博弈之中。
那么,除了性选择这类“外在压力”,生命内部是否也藏着影响寿命的“性别开关”呢?问题的答案,或许正藏在生命起源的起点——生殖细胞之中。
👀 寿命影响因素——生殖细胞与维生素D
此前,日本大阪大学团队在《科学进展》上发表的一项研究,为我们揭开了这一机制的神秘面纱。他们以寿命较短的非洲齿鲤为模型,深入探索了生殖细胞如何在不同性别中调控生长与衰老。
研究发现,移除生殖细胞会戏剧性地改变鱼的寿命格局:雄性的平均寿命延长了13%,而雌性反而缩短了6.6%——原本存在的两性寿命差异竟因此消失了!不仅如此,失去生殖细胞的鱼还出现了“持续生长”现象:老年雌性的体长和体重分别增加了10%和27%,雄性则增加了5.7%与16%。

这背后隐藏着怎样的生理机制呢?
在雌性体内,生殖细胞的移除导致雌激素水平显著下降,同时增强了胰岛素样生长因子-1信号通路,从而加速了衰老进程。而在雄性中,性激素并未完全逆转,但其骨骼肌再生能力、皮肤胶原蛋白和骨密度都得到提升——这些变化可能与维生素D信号通路的增强有关。
更令人振奋的是,研究人员发现,直接为这些鱼补充活性维生素D,能同时延长雌性与雄性的寿命,并显著改善雄性的体型与皮肤健康。
这项发现不仅揭示了生殖细胞作为“寿命性别开关”的关键角色,更指出了维生素D作为一种潜在的干预手段,为理解和延缓衰老带来了新的科学路径。
图4:低雌激素和IGF-1信号转导增加与生殖细胞去除的雌性衰老加速相关

小结
综上,这两项研究从不同尺度揭开了寿命性别差异的进化密码。动物园研究告诉我们,性选择是关键推手:雄性为“找对象”激烈竞争,往往透支生命;而一夫一妻制则能保护雄性,使其从竞争、内卷中解脱。并且,生命体内也同样藏着调控开关。日本团队在鱼类中发现,生殖细胞竟是操控寿命的“性别旋钮”——移除它,雄性寿命延长,雌性反而缩短,差异就此消失。更神奇的是,维生素D能同时延长两性寿命,提示了一条潜在的长寿路径。
总之,笔记下重点:清心寡欲+勤保养(比如适当补充维生素D),是延长寿命的秘诀~
参考文献:
[1]Staerk J, Conde DA, Tidière M, et al. Sexual selection drives sex difference in adult life expectancy across mammals and birds. Sci Adv. 2025;11(40):eady8433. doi:10.1126/sciadv.ady8433
[2]Abe, Kota et al. “Sex-dependent regulation of vertebrate somatic growth and aging by germ cells.” Science advances vol. 10,24 (2024): eadi1621. doi:10.1126/sciadv.adi1621
文章来源:生物谷
原文链接: https://mp.weixin.qq.com/s/0EB00m7jxIJGkMGiATHEBQ
想要解锁更多药物研发信息吗?查询摩熵医药(原药融云)数据库(vip.pharnexcloud.com/?zmt-mhwz)掌握药物基本信息、市场竞争格局、销售情况与各维度分析、药企研发进展、临床试验情况、申报审批情况、各国上市情况、最新市场动态、市场规模与前景等,以及帮助企业抉择可否投入时提供数据参考!注册立享15天免费试用!








川公网安备51019002008863号
本网站未发布麻醉药品、精神药品、医疗用毒性药品、放射性药品、戒毒药品和医疗机构制剂的产品信息
收藏
登录后参与评论
暂无评论