QA作为质量管理的核心,主要职责是紧紧围绕药品管理法、GMP等管理要求,并结合公司建立的质量方针,推进公司完善质量管理体系,监督药品生命周期(包括研发、生产、控制及产品放行、贮存、发运、售后)全过程符合相关文件和法规要求,确保持续稳定地生产出符合预定用途和注册要求的药品。秉承着“质量先行,人人有责”的思想理念,于全厂推进质量理念,为企业客户和相关方输出符合要求的产品,提供质量安全保障。
一支优秀的QA队伍包含:工艺查证小组、物料小组、实验室小组、药政/文件小组、质管小组、验证小组与售后小组等,涵盖了法律法规对于质量管理体系的建设要求;各小组均有质量管理经验丰富的小组长带队,统筹工作,将岗位职责落实到每一位质量人员,由班组负责人即质量经理兼质量受权人统一指挥,从上至下每一位班组成员均能够明确自己的岗位职责,严格执行法律法规的要求。
1、不断探索、建立模式
作为企业质量管理体系的核心,在严格施行药品生产质量管理规范、药品管理法等法律法规的前提下,并根据ISO9001质量管理体系中的内容,参考SIAOR方法,结合企业质量方针和总体质量目标,充分理解顾客的要求,班组的目标即为“质量信得过班组”的核心思想:坚持质量第一,致力于全厂推广先进质量理念,售后与投诉调查完成率100%,偏差CAPA完成率100%,确保产品监督抽检合格率100%。
采用SWOT分析法对班组全面、系统、准确的研究,从而根据研究结果制定相应的发展计划以及改善对策等。积极激发成员质量至上、主动服务的意识,自觉改善工作方法,运用PDCA工具优化工作流程,通过积极组织开展合理化建议、5S、QC小组活动、群众路线讨论等方式,激发员工主动参与服务现场改进的热情和意识,充分展示和分享成员参与现场管理和持续改进与创新的成果,增强员工素质和技能,提高员工发现问题、分析问题和解决问题的能力,最终建立了全生命周期质量管理的特色班组管理模式,带领广大员工提升质量意识和客户满意度。


2用心保障、协作共赢
(1)班组以GMP法规为基础,规范药品全生命周期质量管理。

QA团队定期监测日常产品的关键质量属性和生产过程能力,完成各项产品、物料、公用系统、设施设备的年度回顾分析,运用风险评估矩阵工具对偏差、变更和OOS进行调查评估和纠正预防措施的制定与跟踪,保证产品质量稳定可控。
DMS文件系统的电子化上线,使企业各项质量活动有法可依、有章可依,使行之有效的质量管理手段和方法制度化、法规化。在文件的约束和正确引导下,通过质量系统文件的实施来保证质量体系的有效运行。班组成员积极推进DMS文件系统上线。利用数字化的管理手段,我公司的文件格式出错率解决97%,文件管理更安全稳定。

(2)班组互相协作,将“质量信得过”呈现在药监局老师的面前。
除了日常工作之外,QA也是负责迎接现场检查的主要团队,这作为质量管理的核心团队,并在检查形式不断趋于飞检的情况下,更需要将“质量信得过”完完全全呈现在药监局老师的面前,厂内抽检和国家药品评价性抽检合格率均为100%。近三年接受药监局检查共计18次。每次检查的重任落在了班组所有成员的身上,是考验也是成长与改进的机会,在充分接受检查员提出的整改意见之时,也是不断优化与改进之时,更使得法律法规与对质量的严苛贯彻至班组上下每一位员工心中。

3、有效学习,提升素质
通过全面培训和质量沙龙提升班组全体成员的质量意识,了解最新的质量法规和政策,运用全面的GMP知识更好开展工作,确保公司产品质量稳定,保障用药患者生命安全。班组线上、线下培训,视频培训,质量沙龙等形式多样,全员参与积极性高,举办培训课程的次数、接受的人员范围都有提升,今后将继续不断改进培训方式,积极探索新的培训模式,提高质量培训有效性。
(1)线上现下培训相结合,提升班组人员专业素质。
QA培训致力于提高班组内部成员质量水平,强调质量意识,明确自身岗位职责要求,不仅包含小组内部之间、也加强组与组之间沟通交流与技术见解,互相协作;同时,在行业法律法规不断完善出台的情况下,班组成员也定期召开对法律法规等的培训。培训方式不仅限于线下统一培训,结合人力资源部的线上培训系统,班组成员也可于线上选择适合自己的课程进行学习,每月底班组成员需要将自己学习的课程进行统计并做一定分享,该项活动也纳入绩效考核之中。定期开展质量分析会,加强班组沟通和交流能力。
(2)开展质量小沙龙,搭建共享平台鼓励班组工作心得交流
在班组质量沙龙QUALI-TEA中,全员一起学习了质量知识,分享了工作中的沟通遇到的问题以及对质量文化的畅想。成立图书角,培养班组兴趣爱好,共同提升。
3、持续改善、降本增效
QA成员积极积极响应质量协会、集团和企业内部的精益六西格玛的推行工作。先后完成了《建立文件管理新系统》、《非强检压力表校准周期改进及费用减免》、《降低石油醚水分偏差发生率》、《完善研发质量管理体系》等项目,并在项目中运用了鱼骨图、亲和图、5W1H对策制定表等质量工具。


4、文化宣传、树立品牌
QA定期开展质量月活动,目的在于提升全员质量意识,提高全员参与质量管理的积极性,秉持质量为先,打造卓越制造体系,坚持把质量安全作为发展的生命线。本期质量月主题为“质量引领、追求卓越”,活动内容共5个模块,其中宣贯游戏类,包括异彩纷呈、灯旗寻宝模块;思考提升类,包括献言献策、共学共思、从容有常模块。
(1)异彩纷呈模块:进行质量体系建设目标、法律法规、风采荣誉等海报展示。海报设计为“红蓝色系”,正面为红色,内容为质量宣贯标语;反面为蓝色,内容为公司发展成果展示。蓝色代表严谨,红色代表热情,一生化的团队、质量体系、质量文化一直秉持着严谨求实、严肃认真的态度,同时也保持着数十年如一日的热情不断推陈出新,追求卓越。
(2)献言献策模块:向公司全体员工征集质量方针。质量方针是公司总方针的重要部分,是公司在质量方面做出承诺的证据。所以质量方针不仅仅是管理层需要思考的,而是所有一生化人都需要做出的质量承诺。本活动通过扫码的形式,共收集234条质量方针,经过两轮评选出最受欢迎的前三条。
(3)共学共思模块:结合法律法规和企业现状开展内部培训,强化员工专业质量知识和技能。包括现场质量行,即与一线员工面对面培训质量相关法律法规、产品知识;质量再升级,即解读质量核心文件,提升各部门对体系流程的理解和执行能力;集团质量月,即积极参与集团质量月活动,确保与集团质量管理理念并轨;质量小沙龙,即搭建共享平台,鼓励工作心得交流、学术问题探讨,形成体系共建团队。
(4)从容有常模块:只有保持GMP常态化,才能从容淡定的迎接各种挑战。本次选取2021年其中四项大型内外部检查,对其整改情况及持续有效性进行跟踪确认。通过此模块旨在进一步提高GMP执行的符合性、有效性、持续性,提升质量管理水平。
(5)灯旗寻宝模块:设置趣味游戏,出质量相关题目,以二维码的形式隐藏于灯旗上,大家通过寻找二维码进行答题比赛。此活动的目的是以趣味游戏的形式让质量得以全员参与,同时说明质量就在触手可及的身边,只要留心观察就能有所收获。
本次质量月以灯旗开始,以灯旗结尾,形成闭环,象征着班组质量文化建设不忘初心,又环环相扣,守正创新,不断向上而生,追求卓越。
7.团队总结,深化推广
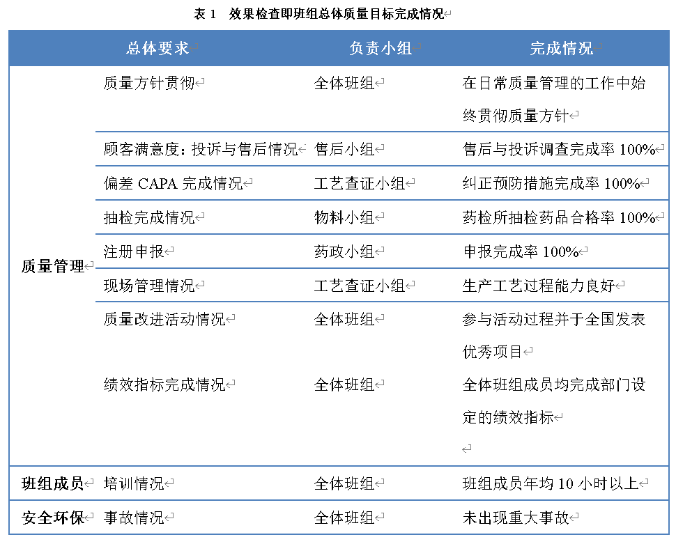
综上所述,团队总体100%完成了既定目标,如表1所示。QA严格把控产品各个环节的质量,充分发挥每位成员的优势,做到不接受不合格、不制造不合格、不传递不合格、不出现不合格。做到没查清原因不放过、没定出改进措施不放过、没总结经验教训不放过。
在继续贯彻国家对药品的法律法规要求和企业的质量方针、愿景的前提下,班组全体成员在已有活动的基础上将精益求精,坚持以事实为依据,多用数据说话,将质量工具运用于日常质量管理的工作当中,明确工作中对质量的控制点、问题点和改进点;让班组成员每一位都积极投入到精益六西格玛的理念中,并参与改善,发挥项目平台优势,可持续得生产出符合顾客要求的产品。

<END>








川公网安备51019002008863号
本网站未发布麻醉药品、精神药品、医疗用毒性药品、放射性药品、戒毒药品和医疗机构制剂的产品信息
收藏
登录后参与评论
暂无评论