

摘要
尽管长效避孕方法的有效性和安全性很高,但在某些情况下,女性并未充分利用长效避孕方法,因为它们通常需要医护人员进行注射或植入。因此制备了一种可自我给药的微针 (MN) 贴片,用于将缓释避孕激素输送系统快速给药到皮肤中,从而提高了MN输送的简单性和可靠性。我们开发了一种使用多孔贴片背衬的即时微针分离系统,该背衬在MN按压下插入皮肤期间具有足够的强度,但由于MN处的断裂而能够立即分离 (< 1 s) ,MN在张力下去除贴片后的背衬。贴片使用后,移除的贴片不会产生生物危害性废物,并且通过配制聚(乳酸-乙醇酸)MNs来缓慢释放避孕激素左炔诺孕酮长达1个月,从而实现长效避孕。我们的目的是立即将MN可以从皮肤中剥离,并且MN可以持续给药,通过提供一种简单、方便的自我给药长效避孕方法,有效的促进长效避孕方法的使用。
1.简介
目前迫切需要改进避孕方法。在世界范围内,40%以上的分娩是意外发生的,其中大约20%的结果是流产。事实上,全世界有大量想要避孕的妇女不使用避孕药具,其中许多是由于现在的避孕方法不适用。提供新的、改进的替代方案将扩大选择范围,并有助于减少意外怀孕。如果坚持正确地使用,大多数方法都有很高的疗效。然而,许多方法的最佳有效性很难得到保障,限制了广泛的使用。
除宫内节育器 (IUD) 外,非激素避孕方法的有效性水平相对较低,如男用避孕套、杀精子剂和基于生育意识的方法大约有77-88%的有效性。一些激素避孕药,如药片、贴片和阴道环,所有这些都是自我给药并取决于用户的依从性,估计在一般情况使用中的有效率约93%。荷尔蒙注射虽然在大多数情况下由医疗保健提供者管理,但也取决于用户按时返回以进行再注射,有效率约为96%。最有效的方法是长效输送系统,如植入物和宫内节育器,其有效性超过99%,与永久性绝育相当,但需要由医护人员管理和移除。
避孕效果一般可通过较少的服药次数来提高,这需要较少的定期服药,从而减轻了避孕药具使用者的负担。然而,长效避孕药具通常需要保健提供者管理和取出,这有时很不方便,有时也很难获得(例如在发展中国家)。因此,一种有价值的新型避孕药具可以通过提供长效保护来解决这些获取障碍,并且可以自行使用。
在之前的工作中,我们开发了一种微针(MN)贴片,这种贴片可以自我给药,并能够连续一个月提供避孕激素。贴片包含由生物可降解聚合物制成的100μm大小的针管阵列,这些针管封装并缓慢释放避孕激素左炔诺孕酮(LNG),可以持续一个多月。通过将贴片按压在皮肤上,MNs从贴片背面分离,并固定在皮肤表面,在那里它们释放避孕药,随着时间的推移降解,最终从身体中清除。
MN贴片之所以吸引人,是因为它们融合了皮下注射和透皮贴片的优点。目前,皮下注射最常用于将生物治疗药物和长效制剂注入体内,效率高、成本低。标准针穿过皮肤的角质层屏障并到达皮下或肌肉,在那里它们为药物输送创造了一条快速而直接的途径,避免了与口服给药相关的胃肠道和肝脏中吸收不良与酶降解情况。然而,皮下注射会给患者带来疼痛、组织损伤和对针头的恐惧,需要训练有素的医务人员注射,并且会产生额外成本和安全问题。
透皮给药系统避免了皮下注射的许多缺点,但通常仅限于具有高亲脂性的小分子药物 (< 500 Da),以穿透皮肤。虽然透皮贴剂可以提供长达一周的药物,但它们必须连续佩戴在皮肤上。这在某些情况下可能不方便或不美观,但对于在某些社会文化背景下提供避孕药具而言,可见的透皮贴剂将成为其使用的障碍,因为避孕药具的使用可能是禁忌或在文化上不被接受,尤其是避孕药使用者的性行为。
因此,已开发出MN贴片作为穿过角质层屏障的一种手段,从而能够递送多种不同的化合物;快速将药物制剂沉积在皮肤中,从而避免长时间佩戴贴片;并可以轻易地将贴片压在皮肤上,然后立即将其移除,从而避免需要医疗保健提供者。当MN由水溶性材料制成时,它们具有额外的优势,即不会留下具有生物危害性的废物。
虽然大多数MN贴片使用快速溶解的配方在皮肤中进行推注释放,但避孕 MN贴片旨在通过使MN由可生物降解的聚合物制成以控制释放,从而在数周至数月内释放药物。为了增加递送方法的简单性和可靠性,避孕MN贴片旨在促进MN快速脱离,从而最大限度地减少将贴片固定在皮肤上所需的时间。传统的 MN 贴片通常需要几分钟到几小时才能使MN从贴片上脱落,通常是通过溶解水侵入MN和贴片背衬的水溶性界面。对于避孕MN贴片,通过添加泡腾材料将分离时间缩短至<1分钟,或者通过在MN–贴片背衬处加入气泡(结合施加剪切力)将分离时间缩短至约5秒,得到了显著的改进,但由于等待时间不够长(或未应用剪切),仍然存在用户错误的机会。
我们的方法是在MN和贴片背衬之间创建一个多孔界面,以便在MN在按压下插入皮肤期间具有足够的机械强度以避免断裂,但在张力下具有足够的弱点,以便MN在从皮肤表面移除贴片时立即断裂。为了在单次贴片应用后实现长达1 个月的LNG持续释放,将LNG封装在由具有不同分子量的聚乳酸-乙醇酸共聚物 (PLGA) 组成的可生物降解MN中。本研究开发的贴片通过皮肤中的立即 MN脱离和MN的持续药物输送相结合,可以为自我管理的长效避孕提供一种简单方便的选择,既安全又有效。
2.实验内容
2.1实验材料
聚二甲基硅氧烷 (Sylgard 184;PDMS) 购自 Dow Corning (Midland, MI)。聚乙烯吡咯烷酮(PVP;分子量,MW = 55 或 360 kDa)、蔗糖、磺基罗丹明 B、PLGA 7-17(丙交酯/乙交酯的摩尔比,L/G = 50/50;特性粘度,η= 0.16-0.24 dL/ g; 和 MW = 7–17 kDa), PLGA 24–38 (L/G = 50/50, η = 0.32–0.44 dL/g, 分子量 = 24–38 kDa), PLGA 30–60 (L/ G = 50/50,η = 0.55–0.75 dL/g,MW = 30–60 kDa),二甘醇二甲醚、乙醇和四氢呋喃 (THF) 购自 Sigma-Aldrich (St. Louis, MO)。龙胆紫(外用溶液,1%)购自 Humco(德克萨斯州特克萨卡纳)。左炔诺孕酮 (LNG) 购自 Chemo Industriale Chimica S.R.L (Saronno, Italy)。
2.2制造无药物 MN 贴片
多孔背衬 MN 贴片是使用PDMS模具制造的,MN以10×10阵列排列,面积为7mm x7mm,中心间距为600μm。MN结构被设计成具有上部由锥形MN尖端部分组成,该锥形MN尖端部分具有150μm的基部直径逐渐变细到尖锐的尖端并且高度为600μm,下部由具有600μm的基部直径的基座部分组成,顶部直径为150μm,高度为350μm。
如前所述,PLGA MN是通过溶剂浇铸法制造的。简而言之,将10μL含有溶解在二甘醇二甲醚/水 (95/5%, v/v) 中的PLGA (10%, w/v) 的MN浇铸溶液应用到模具型腔中,并使用玻璃盖玻片将表面上的残留溶液刮掉。在某些情况下,MN铸造溶液还含有0.01% (w/v) 磺基罗丹明B以促进成像。然后,将模具在40℃下以3200g 离心20分钟,以将铸模溶液干燥到模具型腔中。然后,将20μL二甘醇二甲醚/水 (95/5%, v/v) 共溶剂置于模具表面5分钟,然后在40℃下以3200g离心20分钟,以洗涤残留的铸件溶液。聚合物负载重复两次,洗涤过程至少重复三次。之后,模具型腔中的PLGA聚合物在60℃的烘箱中在真空下完全干燥2天以上。
接下来,制备由溶解在水中的10-40% (w/v) PVP和10% (w/v) 蔗糖组成的背衬溶液。将直径为12 mm、厚度为5 mm的环形PDMS支撑附件放置在10×10 MNs的模具表面上,通过在3200g在15℃下3分钟。然后,将MN贴片在冻干机(Advantage 2.0,SP Scientific,Warminster,PA)中在-50℃无真空条件下冷冻2小时,然后在冷冻状态下小心地将它们从模具中剥离。最后,将得到的MN 贴片放回真空 (10–20 mTorr) 下在-50℃下的冻干机中1天,以在背衬层中形成孔隙。对于具有固体(无孔)PVP背衬的对照组,背衬溶液通过与上述相同的程序离心填充,然后在室温(20-25℃)下真空干燥4小时。之后,将MN贴片在37℃的热板上进一步干燥1天。固体和多孔背衬MN贴片均在室温下储存在干燥器中,直至使用。
2.3含LNG的MN贴片的制造
含有LNG的MN由PVP或具有三种不同分子量的PLGA制成:7-17 kDa、24-38 kDa 和30-60 kDa。如前所述,使用预沉淀的MN铸造溶液制造MN。为了制造PLGA MN,将40mg PLGA和26.7mg LNG溶解在共溶剂(760mg THF和760mg 二甘醇二甲醚)中,然后通过在室温下缓慢蒸发THF使LNG结晶形成沉淀物2天。之后,加入311 mg 二甘醇二甲醚/水混合物(80/20%,v/v)并搅拌以获得预沉淀的PLGA/LNG悬浮液(3.6 wt% PLGA和1.44 wt% LNG)。为了制备PVP MN,将40 mg PVP 和26.7 mg LNG 溶解在共溶剂(360 mg 乙醇、720 mg THF和360 mg水)中。在3天的LNG结晶/沉淀之后,添加额外的水(267 mg)以制备预沉淀的PVP/LNG悬浮液(7wt% PVP和2.8wt% LNG)。如上所述,这两种MN浇铸溶液随后用于制造具有多孔背衬的MN贴片。所得MN的LNG/PLGA 或 LNG/PVP 固含量比为 40/60 (w/w)。
2.4多孔背衬MN贴片的表面形态分析
使用光学显微镜(SZX16,Olympus,Tokyo,Japan)和场发射扫描电子显微镜(SEM;Ultra 60 FE-SEM,Zeiss,Oberkochen,Germany)分析了固体和多孔背衬 MN 贴片的结构形状。对于SEM分析,多孔背衬MN贴片溅射镀金(Q-150 T ES,Quorum Technologies,UK),然后对其表面形态进行成像。
2.5水溶液中多孔背衬 MN 贴片的 MN 分离动力学
为了确定多孔背衬对MN从贴片背衬上脱离动力学的影响,监测了MN脱离测试的时间进程。将具有固体和多孔背衬的MN贴片固定在培养皿的底面上,然后加入磷酸盐缓冲盐水 (PBS)。PBS含有137 mM NaCl、10.14 mM Na2HPO4、2.68 mM KCl和1.76 mM KH2PO4。使用显微镜(SZX16,Olympus)监测由于贴片背衬溶解引起的MN分离时间,并测量所有MN从其背衬上分离的时间。
2.6多孔背衬 MN 贴片的机械特性
通过使用位移测量按压、剪切和拉伸强度来评估具有不同PVP量(10-40%,w/v)和固定浓度蔗糖(10%,w/v)的MN贴片的机械性能-力测试站(M5-05,Mark-10,Copiague,NY)配备2.5 N数字测力计。对于按压测试,在仪器的底板上贴上单个MN贴片,将带有传感器探头的半球形上板以0.1mm/s的加载速率在垂直方向下降到MNs中。当传感器第一次检测到MN尖端时,位移设置为零,并测量力,直到从MN尖端到贴片背衬的位移达到0.4 mm。
为了测试 MN 贴片的剪切强度,使用双面胶带将贴片连接到水平放置的刚性不锈钢平台上,并且最初位于MN贴片上方的传感器探头在垂直方向上以速度为 0.1 毫米/秒。
对于拉伸试验,将MN尖端固定在底板上的一层薄薄的熔融聚乳酸 (PLA) 上,然后使用氰基丙烯酸酯胶凝胶(Gorilla Glue Company,Cincinnati,OH)在干燥器中10分钟。测量张力直到传感器以0.1 mm/s 的速度移动0.4 mm。当位移-力曲线的斜率减小时,确定剪切和拉伸强度测试的失效点。每次测量重复3次。
2.7皮肤插入和脱离测试
为了评估 MN 对皮肤的渗透以及从固体和多孔背衬贴片背衬上的脱离,使用猪皮(从屠宰场获得)离体进行了皮肤插入试验。使用猪皮是因为它与人类皮肤具有组织学和生物力学相似性。为了可视化渗透、分离并保留在皮肤中的MN,将荧光染料(0.01% 磺基罗丹明 B)添加到PLGA浇铸溶液中。将全层猪皮拉伸并固定在平坦的表面上。然后,通过用拇指按压皮肤1秒,垂直按压 MN 贴片。移除贴片后,通过光学显微镜对皮肤中分离的MN进行成像来检查插入部位。为了评估MN渗透,皮肤用1%龙胆紫溶液处理10分钟,以染色刺破的皮肤部位。然后使用异丙醇棉签轻轻地从皮肤表面清除过量的龙胆紫。这样,只有龙胆紫染色的部位代表了MNs穿透但未分离的皮肤部位,而磺罗丹明和龙胆紫染色的部位代表了MNs穿透和分离的皮肤部位。通过将由磺基罗丹明或龙胆紫的存在引起的有色斑点的数量分别除以贴片上的MN总数来计算分离和穿透效率。最后,将处理过的皮肤嵌入最佳切割温度(OCT)化合物中,冷冻并切成10μm 切片进行组织学分析。
2.8 LNG体外释放试验
PLGA和PVP MN贴片(带有多孔背衬层)都在体外进行了LNG释放测试。在这些研究中,包括了三种不同类型的PLGA MN贴片,每种都具有不同的 PLGA分子量。将每个MN贴片放入尼龙网袋(Nylon Monofilament Mesh, Midwest Filter, St. Charles, IL),然后在200 mL含有25%乙醇的PBS作为释放介质中培养。释放实验在37℃和80 rpm搅拌下进行10周。PBS培养基先调至pH 7.4,然后与 25% 乙醇混合作为释放培养基。孔径为1μm 的尼龙网袋用于更好地将释放的游离药物与PLGA和PVP MN基质以及未溶解的LNG晶体分离。
在预定的时间间隔,从尼龙网袋中的每个样品中收集0.5 mL等分试样,并用相同体积的新鲜培养基替换。通过配备可调谐紫外 (UV) 检测器的超高效液相色谱法 (UPLC, Waters, Milford, MA) 对随时间从每个MN贴片释放的 LNG 量进行定量分析。液化天然气在 50℃下在 Acquity UPLC 乙烯-桥接杂化物 (BEH) C18 色谱柱(100 mm × 2.1 mm 内径,1.7 μm 粒径)上分离。流动相是含有 0.1% 甲酸的乙腈和含有 0.1% 甲酸的水以 55/45 (v/v) 的比例以 0.3 mL/min 的流速混合而成的混合物。进样量为10μL。在245 nm 处测量 LNG 的紫外吸光度。根据 MN 中的 LNG 装载量计算累积 LNG 释放量 (%),然后根据实验结束时释放的平均量进行归一化。
2.8统计分析
定量数据表示为平均值±标准偏差(SD)。使用GraphPadPrism 8 (GraphPad Software, San Diego, CA) 进行统计分析,并从t检验或单向ANOVA分析中获得分析值的统计比较。所有导致 p 值 (<0.05) 的测试都被认为具有统计学意义。
3.结果
3.1多孔背衬MN pa的设计与制造
为了实现MN贴片的目标,MN将立即与贴片背衬分离,我们将 MNbacking 界面设计为由于多孔结构而具有机械弱点。更具体地说,我们试图在MN在按压下插入皮肤的过程中使界面足够坚固,但在MN退出皮肤时足够弱以在张力下破裂。(图1A)。此外,我们设计了MN贴片,使其MN由可生物降解的PLGA 聚合物制成,封装LNG以减缓释放安装在由多孔水溶性PVP制成的贴片背衬突出的底座上。
为了实现这一设计,我们开发了一种两步制造工艺,其中我们首先将 PLGA 的有机溶液(与LNG)浇铸到MN模具的腔中以形成MN,然后浇铸PVP和蔗糖的水溶液以形成背衬层(图1B)。我们在二甘醇二甲醚和水的共溶剂中用 PLGA 配制了MN铸造溶液,PLGA作为一种众所周知的适用于LNG缓释的可生物降解聚合物。将MN浇注溶液填充到模具型腔中以在离心下形成 MN,以完全填充模具并最大限度地减少空隙形成以赋予 MN 机械强度。我们选择了二甘醇二甲醚-水共溶剂,因为我们之前的工作表明这种溶剂系统不会渗透和膨胀 PDMS模具。
在制造过程的第二步中,我们浇铸含有PVP和蔗糖的水溶液,以形成附着在干燥的PLGA MN上的贴片背衬(包括基座区域)(图1B)。从模具中取出贴片后,我们使用冻干法在背衬材料中选择性地产生孔隙率,其中最佳孔隙率是通过控制 PVP/水的比例来确定的。对于贴片背衬配方,PVP被选为结构材料,因为它具有生物相容性、机械强度高、高度水溶性并成功用于先前的 MN贴片。进一步添加蔗糖以稳定 PVP 背衬结构,而不会在冻干过程中引起收缩或破损。
我们发现从模具中取出MN贴片需要优化,因此MN尖端会从连接到贴片背衬底座的模具中出来,而不是由于疏水PLGA MN和疏水PLGA MN之间的吸引力而留在模腔内。PDMS模具而不是带有亲水性的背衬材料。如果在脱模之前让MN贴片达到室温,则只有77±12%的MN从模具中出来。然而,如果在冷冻状态下进行贴片脱模,我们获得了非常可靠的结果,完整的MN结构在99±2% 的时间内成功地从模具中移除(补充信息中的图S1)。我们认为这是因为冰粘附(来自背衬材料)增加了冷冻状态下与PLGA MN的表面相互作用。

3.2多孔背衬 MN 贴片的表征
对应于用于贴片制造的模具中的MN腔,每个贴片由三个区域组成,包括锥形MN(直径为150μm,高度为600μm)和贴片背衬底座(底部直径为300 μm,顶部直径为150μm,高度为350μm)和贴片背衬基板(图2A和B)。MN 排列成10×10阵列,面积为0.5 cm2,MN 中心间距为600μm。这种MN贴片设计得足够小,以简化存储和运输,但又足够大,便于患者处理和拇指皮肤应用。将疏水性荧光染料添加到PLGA溶液中以标记MN(并模拟未来避孕激素的掺入)。如图2B和C所示,荧光染料被均匀地封装并分布在PLGA MN中,而不是贴片背衬和基座中。
多孔背衬MN贴片的一个关键特征是在贴片背衬中选择性地创建多孔结构,尤其是在基座中。我们通过在PLGA MN干燥后冻干MN贴片来实现这一点(即,含有很少或没有残留溶剂),但贴片背衬没有完全干燥,仍然含有残留的水(在冻干过程中蒸发形成空隙)。通过光学显微镜和SEM分析对贴片表面形态的检查表明,在贴片背衬中选择性地形成了孔隙(图2C)。在未进行冻干的 MN 贴片的情况下,我们观察到与PLGA MN尖端直接接触的光滑、坚固的贴片背衬。相比之下,用冻干法制成的MN贴片在PVP/蔗糖基座和背衬层中表现出选择性孔形成,而不影响PLGA MN形态。

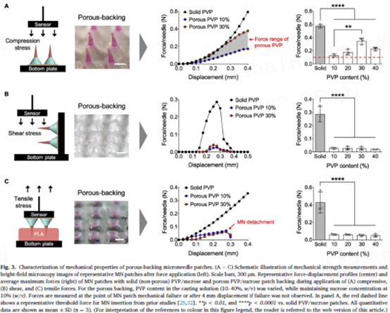
3.3多孔背衬MN贴片的力学性能
我们的MN贴片设计旨在通过两个设计标准实现MN从贴片背衬快速脱离 MN成功植入皮肤:MN贴片应表现出1) 允许在按压下刺穿皮肤的机械强度和2) MN处的机械弱点背衬接口,可在张力下从皮肤上取下贴片时轻松分离。我们认为通过冻干将孔隙率引入贴片背衬是一种很好的方法,因此通过调整贴片背衬的强度和孔隙率来优化PVP/水比和PVP分子量。首先,在垂直方向的按压下测量贴片背衬中不同浓度和分子量的PVP的MN贴片的机械性能(图 3A和图S2)。按压测试表明,多孔贴片背衬浇注溶液中的PVP浓度在10%和40%之间变化会显著影响MN贴片的机械强度,因为增加PVP浓度(即PVP/水的比率)在冻干期间提供更少的水来形成空隙。具有无孔贴片背衬(即未经冻干制造)的MN贴片在4 mm位移后经受住了0.58±0.03 N/针的力(图2A)。与无孔贴片相比,在贴片背衬中引入孔隙显著降低了力(p < 0.0001)。此外,通过影响MN贴片机械强度来改变贴片背衬孔隙率,10% PVP(0.13±0.03 N/针)观察到的性能最弱,而 30% PVP(0.34±0.05 N/针)观察到的性能最强(p = 0.002)。PVP分子量从55 kDa 增加到 360 kDa 也增加了机械强度(图S2)。尽管多孔背衬 MN 贴片比固体 PVP 贴片弱,但我们希望它们仍然足够坚固以用于皮肤穿刺,这已被证明需要 0.1-0.15 N/针用于与本文中使用的几何形状相似的MN研究。
我们接下来研究了在施加剪切力和张力期间孔隙率对MN脱离的影响(图 3B和C)。在这些情况下,无孔PVP背衬对PLGA MN表现出很强的附着力。需要0.29±0.06N/针在剪切下和0.42±0.12N/针在张力下将MN尖端与固体背衬分离,样品断裂有时发生在MN基座界面,有时发生在背衬基座区域远离MN接口。相比之下,多孔背衬贴片在剪切和拉伸力的作用下,在MN-基座界面处显示出一致的MN脱离。此外,与无孔贴片相比,这些力显著降低(p < 0.0001),在剪切下测量为0.02-0.03N/针,在张力下测量为0.04-0.07N/针,对聚合物浓度没有显著依赖性(图3B)和C)。
作为机械强度的最终测试,我们想确定在 MN 贴片的运输和处理过程中是否会发生 MN 脱离,此时可能会遇到很大的力。为了模拟粗暴处理,我们将 MN 贴片固定在有代表性的包装中,并将它们放在带有气泡包装保护的纸板箱内。然后我们从2 m的高度将盒子掉落了3次。之后对MN贴片的检查显示没有损坏,所有 MN 都完好无损(图S3)。初步实验表明,多孔背衬MN贴片可能足够坚固,可以在粗暴处理时不损坏,但还需要进一步的研究。
总体而言,我们证明了通过将多孔结构结合到贴片背衬中,可以削弱 MN 和基座/背衬层之间的界面相互作用,这可能是由于MN界面处的接触面积减少。我们的调查受到以下观察结果的限制:使用≥40% PVP (55 kDa) 或使用≥15% PVP (360 kDa) 的配方在冻干过程中会产生形状变形和贴片背衬的防冻。基于这些数据,我们选择使用 10% PVP (360 kDa) 或 30% PVP (55 kDa) (w/v) 浇铸溶液制成的多孔背衬MN贴片用于其余实验。总之,我们发现多孔背衬贴片具有似乎足以将MN插入皮肤的机械强度,但具有适合于在张力下从皮肤上去除贴片时促进MN脱离的机械弱化。


3.4水接触后MN从多孔背衬贴片上脱离
虽然我们认为MN从皮肤中的多孔背衬贴片上脱离的主要机制涉及机械力,但由于皮肤中的水分导致水溶性贴片背衬材料的溶解也可能起作用。为了研究多孔界面是否通过加速水吸收到贴片背衬中来促进快速MN脱离,我们将MN贴片浸入PBS中,然后通过目测测量MN脱离时间。接触水溶液后,多孔背衬贴片上的MN瞬间分离(即1秒内),而固体背衬贴片上的 MN 在102±23秒的过程中缓慢分离(图4和视频S1)。该结果表明,在贴片背衬上增加孔隙率可以促进水渗透,并通过更快地溶解贴片背衬来显著加速 MN 脱离。
3.5多孔背衬 MN 贴片在离体皮肤上的应用
图3中的力测量表明多孔背衬MN贴片在按压下足够强,可以插入皮肤,但在张力下足够弱,可以在贴片从皮肤上取下时立即分离。为了测试这种预期,我们用拇指将 MN 贴片压在离体的猪皮肤上。通过选择性染色MN渗透到皮肤的部位,我们发现固体背衬和多孔背衬贴片的皮肤渗透效率均大于98%(图5A 和B)。有趣的是,在贴片应用和1秒内移除后对皮肤的检查表明,PLGA MN 在贴片移除后立即从多孔背衬上脱离,显示出95±8%的脱离效率,而仅观察到1±2% 的MN脱离使用实心贴片时(图5A和C)。
组织学分析支持的目视检查表明,从多孔背衬贴片上分离的MN被插入用于植入皮肤表面下(图5D)。此外,使用过的贴片几乎没有剩余的MN(图5E),这意味着它们不会产生具有生物危害性的废物,并且在未来的临床使用中无需特殊处理即可安全丢弃。总之,机械强度测量(图3)和皮肤插入实验(图5)都表明,多孔背衬MN贴片能够快速MN脱离和植入皮肤,除了将贴片按压到皮肤,然后立即去除。


3.6从多孔背衬 MN 贴片中持续输送 LNG
虽然用于简单可靠的快速MN分离是本研究的重要部分,但最终目标是使用多孔背衬MN贴片进行长效避孕药的简单自我给药。出于这个原因,我们应用了PLGA聚合物,这种聚合物具有机械强度和生物相容性,已被广泛用作持续药物输送的可生物降解材料。我们封装了避孕激素LNG,几十年来它已被广泛用作长效避孕药。由于LNG释放的持续时间在用于“按需”避孕时可能需要几天或持续使用一周、两周、一个月或更长时间,因此我们使用不同的配方制作了MN,包括水-用于快速释放的可溶性PVP MN主要由LNG晶体的溶解动力学控制,以及由具有不同分子量的PLGA制成的MN,已知它们具有不同的聚合物降解和药物释放速率。
含有LNG的PLGA和PVP MN显示为规则的MN阵列,在多孔背衬基座顶部具有尖锐的锥形MN结构,类似于上述没有LNG的MN贴片(图6A)。我们使用由含有25% (v/v) 乙醇的PBS组成的释放介质评估了LNG从这些MN贴片中的体外释放动力学。我们使用了这种释放介质,因为在我们之前对PLGA/PLA MN 输送 LNG的研究中,与其他释放介质相比,发现这种释放介质组合物中的体外释放速率与药代动力学研究中确定的体内释放速率相关性最好,包括乙醇浓度较低的PBS和纯PBS。尽管含有乙醇的PBS不能概括皮肤间质液的成分,但我们和其他人发现它有助于改善药物释放率的体内-体外相关性。
我们发现LNG在几天后从水溶性PVP MN中释放出来,90% 的LNG在2±1天内释放(图6B)。PLGA MNs的LNG释放在最初几天表现出最初的爆发释放,这可能是由于药物溶解和扩散通过PLGA基质的表面区域引起的,随后由于水解降解而在几周内相对稳定地释放和聚合物的侵蚀。随着PLGA分子量的增加,释放动力学显著减慢 (p = 0.0001),低、中和高分子量 PLGA 的90% 释放时间分别为20±2天、35±2天和42±3天。
4.讨论
这项研究的动机是需要新的避孕方法;特别是自我管理的长效避孕药,避孕用户也能够更好地控制生育能力。全球范围内,意外怀孕仍然是一个主要的公共卫生问题,可能导致不安全的堕胎和孕妇死亡。这些高意外怀孕率也与沉重的社会负担和经济成本有关。众所周知,预防意外怀孕和流产的最有效干预措施是改善获得可靠避孕方法的机会。
尽管已证明长效避孕的安全性和有效性,但这些方法在避孕药使用者中并未得到充分利用,部分原因是它们需要定期给药(例如,每天或每周)或依赖专业的医疗保健人员进行给药,在某些情况下还需要去除。特别是,为避孕注射或装置插入/移除而就诊的必要性是获得长效可逆避孕方法的重大障碍。尽管避孕套等短效方法导致意外怀孕的可能性是高效长效方法的20倍,但短效方法的使用频率更高,因为它们易于使用。中间作用方法,如每周皮肤贴片和阴道环,需要将产品佩戴在皮肤上或连续插入阴道。因此,人们仍然对开发新的避孕方法有相当大的兴趣,这些方法不仅安全有效,而且可以通过自我管理获得更多的途径,而无需在体内或身体上持续“佩戴”避孕药具。
4.1使用多孔背衬 MN 贴片进行快速 MN 植入
在这项研究中,我们试图通过取下贴片需要几分钟到几小时,MN 进入皮肤的简单性和可靠性,这通常在MN脱离时需要基于溶解的机制。为了满足这一需求,我们开发了一种具有机械性能的多孔背衬MN 贴片,该贴片在按压过程中保持足够的强度以允许MN插入皮肤,但在张力下很弱,因此MN易于取下。
4.2长效可逆避孕药的自我给药
我们使用立即MN脱离和缓慢MN降解技术的组合策略,证明了从皮下自植入MN输送系统长期输送LNG的可行性。与口服避孕药相比,可生物降解的MN贴剂介导的皮肤给药,避免了频繁给药和相关的不良反应。与皮肤贴片相反,多孔背衬MN贴片在插入MN,并立即与贴片背衬分离后是不可见的。我们的贴片不是目前在基于设施的环境中提供的长效避孕药的注射或植入方法,而是可以实现简单的手动自我给药,以更好地操作和一定的避孕药剂量。
除了我们之前的工作展示了从可生物降解的MN 中长达一个月的LNG输送,还有其他关于使用MN贴片输送LNG的研究。然而,这些研究中开发的贴片需要相对较长的应用时间(20分钟或 2小时)才能基于溶解机制分离皮肤中的 MN。我们相信,我们的方法将立即MN脱离与长效避孕递送系统相结合,提供了一种有吸引力的避孕方法,增加了简单性和易用性。
4.3研究限制
这项研究有许多局限性。例如,需要进一步开发MN来确定LNG释放的最佳持续时间。此外,这项研究还使用了猪皮的体外和离体研究;未来的研究应使用人体皮肤并进行体内研究,以评估多孔界面分离机制并测量LNG输送的药代动力学。在本研究中,MN中的LNG装载量约为每片150μg。考虑到现有的长效避孕药(植入物)以约25μg/天的速度释放LNG对人体具有很高的保护功效,因此应将LNG装载量增加到每片>750μg以实现长效避孕(例如,一个月的用量)。因此,为了扩大到人体剂量,应该研究几种策略(例如,增加MN的数量和大小)以将更多的LNG掺入多孔背衬MN贴片中。
5.结论
在这项研究中,我们开发了一种多孔背衬MN贴片,用于在皮肤中持续输送避孕激素。在贴片背衬中形成的孔结构在按压过程中保留了足够的机械强度,以允许MN插入皮肤,但削弱了MN界面相互作用,以便在张力下容易脱离。在贴片去除过程中,MN立即与贴片背衬分离,这是通过多孔界面处的机械弱化和水溶性背衬材料的加速溶解来实现的。由可生物降解聚合物(具有不同分子量的PLGA)制成的分离MN显示,LNG避孕激素的持续释放时间从几天到超过1个月不等。总体而言,我们的贴片系统展示了其避孕方法应用的几个重要方面:1) 将载药MN自我给药到皮肤上;2) 贴片佩戴时间最短 (< 1 s);3) 不会产生生物危害性的废物;4) 避孕激素的长期给药(几天到1个月)。总之,多孔背衬 MN贴片与来自嵌入皮肤的MN的避孕激素的持续药物输送相结合,可以为长效避孕提供一种简单方便的选择,从而促进操作的便利性和持久释放的避孕激素。
<END>







川公网安备51019002008863号
本网站未发布麻醉药品、精神药品、医疗用毒性药品、放射性药品、戒毒药品和医疗机构制剂的产品信息
收藏
登录后参与评论
暂无评论