一、HME介绍
1、HME背景介绍
根据生物药剂学分类系统(BCS),目前开发的药物中只有约5%的药物具有高渗透性和水溶性(BCS I)的特点。约90%的药物属于BCS II或BCS IV,表现为溶解度差,因此增加水溶性差的药物的溶解度是许多药物分子面临的一个重要问题,这可能直接影响生物利用度。
热熔挤出(Hot Melt Extrusion, HME)是极具潜力的、可显著增加难溶性药物的溶解度的生产技术,主要通过生产无定形固体分散体(ASD)提高溶解度和生物利用度。HME技术是将API与聚合物等辅料投入热熔挤出机中,然后物料在挤出机中在机械力和热的作用下熔融并混合,最终形成单一相的固体分散体,从膜口处成型,最终制备成各种剂型(如图表1所示)。相比于其他的增溶方法,HME具有明显的优势。

图表1 HME的设备和剂型种类(Recent Perspectives in Hot Melt Extrusion-Based Polymeric Formulations for Drug Delivery: Applications and Innovations)
2、HME的优势
HME在制备药品方面与传统技术相比具有许多优势。例如,它是一种环境友好的技术,易于扩大规模,并且需要更少的处理步骤。HME应用场景多,适用于掩模味觉、提高溶解度和形状递送,也可以用于制备靶向、持续和塑形的给药系统。还可以与其他技术偶联,如纳米技术、三维打印,这些技术带来了HME在给药系统中更丰富的创新应用(图表2)。随着过程分析技术的应用,HME被认为是一种很有前途的制造可扩展产品的技术。

图表2 HME技术的常见和最新应用(Hot-melt extrusion in the pharmaceutical industry: toward filing a new drug application)
3、聚合物选择是HME的重要环节
HME设计的一般过程可以分为三个阶段:①了解考察API和聚合物的理化性质;②根据API和聚合物的性质,如Tg、混溶性、流变学性质、熔体粘度等,设计热熔挤出机的参数,如料筒温度、螺杆组合等,并考察螺杆转速、饲料速度、扭矩、停留时间等对产品质量的影响;③对设计的处方工艺进行放大,并考察制剂处方对产品质量的影响,最终确定完整的处方工艺。从HME设计的一般过程可以看出,HME中聚合物的选择是影响工艺设计、产品质量、左右制剂研发能够成功的重要因素。在HME中,聚合物的主要作用是稳定API热力学不稳定的无定形形式。因此,聚合物在功能上有助于克服API较差的水溶性,并提高其生物利用度。所以必须仔细选择合适的聚合物,例如在药物-聚合物混溶性、熔融聚合物对API的溶解能力、聚合物的玻璃转化温度(Tg),降解温度(Tdeg)、吸湿性和药物-聚合物相互作用位点等。
二、如何选择合适的聚合物
总体而言,不同DDS(药物递送体系)的处方前研究非常重要,合理选择API、载体和助剂是最终产品成功的先决条件。对于载体选择,需要彻底了解所需的DDS和常用聚合物的特性,聚合物的性质影响加工条件和挤出剂型的特性,包括活性成分的分散性、稳定性和释放速率。一般而言,化学结构、Tg、熔体粘度、热稳定性、生物降解性和亲脂性等是聚合物选择的重要因素。例如,水溶性和低分子量聚合物适用于提高药物释放速率,因此通常用于速释制剂。至于持续和受控的DDS,需要水不溶性和高分子量聚合物来减缓药物释放。研究发现,高分子量聚合物表现出较慢的药物释放,并且可以通过加入水溶性聚合物、pH依赖性成孔剂等调节药物释放曲线。因此在选择载体时,一下几项参数是必须要考虑的。
1、Tg/Tm:Tg即玻璃转化温度,是指聚合物受热后由固态开始转变为玻璃态的温度,一般情况下,聚合物的Tg要至少比储存温度高50℃,以确保熔融挤出物的物理稳定性。工艺温度范围一般在Tg-Td之间,高于Tg 30-50℃。
2、Td:即物料的降解温度,一般而言,工艺温度一般不超过物料的降解温度。当工艺温度超过物料降解温度时,就会可能发生降解,产生杂质从而影响产品质量。此时需要降低工艺温度,若工艺温度确实不能降低,则需要通过减少停留时间、增加热稳定剂来减少温度的影响。
3、粘度:在HME工艺中,聚合物的可挤压性至关重要,这主要是由Tg和粘度决定,当材料粘度过高时,在热熔挤出机中越难以挤出,加工难度也就越高。粘度主要受温度和剪切速率的影响,一般情况下,剪切速率越高,粘度越低;一般温度越高,粘度越低。
4、氢键的供体受体基团:氢键供受体基团主要影响与API的相互作用能力。与API作用位点越多,对其溶解能力越强,而且能够更好的维持药物的无定形状态,防止转晶,增加制剂的稳定性。
5、药物聚合物的混溶性预测:充分了解药物和聚合物之间的混溶性以及药物在聚合物载体中的溶解度对于通过HME制备ASD至关重要,可以更好地理解ASD的物理稳定性和过饱和动力学。在研发中,可以通过不同的预测模型来初步筛选备选聚合物,如Flory–Huggins(F–H)理论和Hansen溶解度参数,分别评价药物-聚合物的混溶性和溶解度;初步筛选出聚合物后,可以通过一些实验设备初步判断药物和聚合物的混匀性,如DSC和VCM等。
三、聚合物的种类与选择
1、使用HME技术的常见市售药物
自1997年FDA首次批准HME制备的药物Rezulin®以来,经过数十年的发展,已有多款药物用于商业化(图表3)。从DDS来看,可用于经皮、经粘膜和皮下(植入剂)给药,但重点仍是口服给药,其中HME多应用于生产ASD,目的是克服溶解度差,促进体内吸收。

图表3应用HME技术的常见市售化合物(Hot-melt extrusion in the pharmaceutical industry: Toward filing a new drug application)
2、常见聚合物的分类
从图表4及多篇文献综述可以看出,HME中常见的聚合物按结构分为聚乙烯醇(PVA)、聚乙烯吡咯烷酮、纤维素衍生聚合物、丙烯酸酯类和一些其他种类的聚合物。在筛选合适的聚合物时,可以根据需求和这些聚合物的性质,初步筛选聚合物的种类,往往具有事半功倍的效果。例如,聚乙烯醇由于其高熔点,更适用于Tg较高的API;聚乙烯吡咯烷酮VA64,由于可加工温度范围广,流变学性质好,成为许多药物的首选聚合物;纤维素衍生物类聚合物HPMCAS,由于其肠溶性和分子间氢键较强,可以用于肠溶API和稳定药物的过饱和状态,进而提升生物利用度;丙烯酸酯类聚合物EPO®,因为在胃液中溶出速率较快,成为特异性递送至胃的合适载体;Soluplus®具有两亲性,增溶能力较强,由于低Tg和吸湿性,也是适用于HME的优良载体。
当单一的聚合物不能满足需求时,可以考虑使用不同聚合物组合使用改善粘度、流动性、获得良好的力学性质(脆性)、控制或改善溶出行为、挤出温度来获得最佳可挤出性、可打印性和药物释放行为。

图表4 HME常用聚合物的代表及性质(Polymer Selection for Hot-Melt Extrusion Coupled to Fused Deposition Modelling in Pharmaceutics)
四、总结
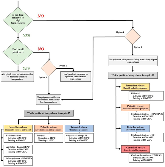
当一个药物决定使用HME制备时,聚合物的选择是一项关键步骤。API和聚合物的处方前研究非常重要,合理选择聚合物载体是最终产品成功的重要条件条件。为了方便聚合物的选择过程,有文献制订了决策树图(图表5),能够加快聚合物的选择,从而减少试验次数,同时保证药物稳定性。

图表5 HME用聚合物选择决策树(来源Polymer Selection for Hot-Melt Extrusion Coupled to Fused Deposition Modelling in Pharmaceutics)
相关阅读:
《聚合物HPMCAS是固体分散体开发中最耀眼的“明珠”?》
参考文献
1、Hot-melt extrusion in the pharmaceutical industry: toward filing a new drug application。
2、Recent Perspectives in Hot Melt Extrusion-Based Polymeric Formulations for Drug Delivery: Applications and Innovations。
3、Polyvinyl Alcohol-Based 3D Printed Tablets: Novel Insight into the Influence of Polymer Particle Size on Filament Preparation and Drug Release Performance。
4、Polymer Selection for Hot-Melt Extrusion Coupled to Fused Deposition Modelling in Pharmaceutics。
5、How changes in molecular weight and PDI of a polymer in amorphous solid dispersions impact dissolution performance。
6、Pharmaceutical Extrusion Technology-第13章- Melt Extruded Amorphous Solid Dispersions。
7、Hot-Melt Extrusion with BASF Pharman Polymers。
8、制剂技术百科全书-第二版第2卷-热熔挤出技术
-END-








川公网安备51019002008863号
本网站未发布麻醉药品、精神药品、医疗用毒性药品、放射性药品、戒毒药品和医疗机构制剂的产品信息
收藏
登录后参与评论
暂无评论