
在当今医疗科技日新月异的背景下,医疗设备的市场生态正经历着前所未有的变革与进化。随着医疗需求的日益增长与医疗技术的不断突破,医疗设备集采作为优化资源配置、降低采购成本、提升医疗服务效率的重要手段,正逐步成为行业关注的焦点。
· 2.6亿巨资!医疗设备集采新风再起
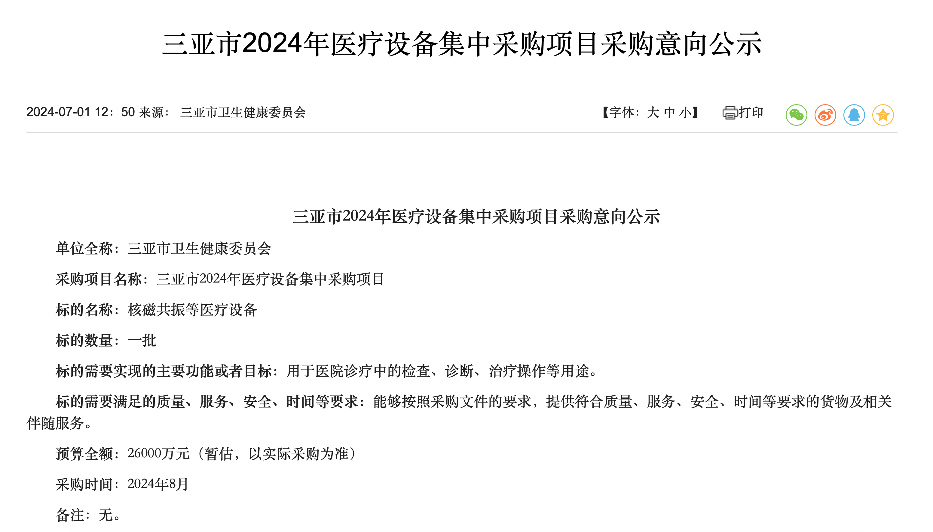
近期,海南省三亚市卫健委的一纸公告,如同春风般吹响了2024年医疗设备集中采购的号角。《2024年医疗设备集中采购项目采购意向公示》的发布,标志着三亚市将在今年8月斥资高达2.6亿元(暂估),集中采购包括核磁共振在内的一系列高端医疗设备。此举不仅彰显了三亚市提升医疗服务水平、加速医疗设施升级的坚定决心,也为全国医疗设备集采的深入推进树立了新的标杆。

与此同时,安徽省作为医疗设备集采的先行者,其步伐更加坚定而有力。从加快大型设备集采进度,到明确紧急采购流程,再到提高集中采购效率,安徽省的一系列举措为其他省份提供了宝贵经验。数据显示,该省在医疗设备集采方面的探索已取得了显著成效,累计节约资金数额庞大,有效缓解了公立医疗机构的资金压力。
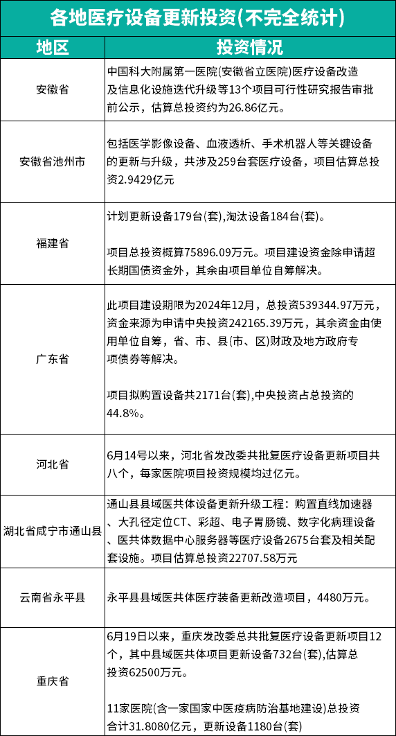
此外,河南省安阳市、四川、北京、江苏苏州等地的医疗设备集中采购工作也在紧锣密鼓地推进中,各地纷纷公布更新项目及投资预算,总金额已超过百亿元大关。这一系列“大单”的频繁出现,不仅预示着医疗设备市场的巨大潜力,也对医疗设备生产企业和供应商提出了更高的要求。
· 医疗设备采购“大单”频出,项目招标反腐升级
随着医疗设备更新热潮的席卷,一个庞大的“市场蛋糕”正逐渐显现。医疗设备更新浪潮席卷全国,各省纷纷出台专项更新方案并公开资金预算,据相关数据初步统计,广东、福建、重庆、安徽、湖北等地的更新项目与投资预算总额已达百亿。其中,广东发改委最新公布的卫生领域设备更新项目可行性研究报告复函,更是明确了约54亿元的总预算,彰显了国家对此类项目的坚定支持。

为进一步激励医疗设备更新,财政部于6月25日正式发布设备更新贷款财政贴息政策,明确了对纳入备选项目清单并获得央行再贷款支持的银行贷款给予贴息优惠,最高可达贷款本金的1%,贴息期限长达两年,自贷款资金划入供应商账户之日起计算。值得注意的是,多地项目资金来源于超长期特别国债申请,剩余部分则由使用单位自筹,而具体的采购形式尚待明确。
随着医疗设备更新市场的不断扩大,反腐斗争亦同步升级。《2024年纠正医药购销领域和医疗服务中不正之风工作要点》的发布,标志着对医药领域权力集中、资金密集环节的监管力度显著增强,重点打击虚开发票、虚假交易等不法行为,维护市场健康秩序。
近期,中纪委通报的多起医疗腐败案件,如大连市第六人民医院医学装备部原副主任王博案,以及湖北省襄阳市纪委监委打击的8个医疗器械围标串标团伙,均彰显了反腐斗争的坚决态度。黑龙江省亦发布专项整治公告,针对医疗设备采购的多个关键环节进行全面监督,力求铲除腐败滋生的土壤。
面对复杂的医疗设备采购配置需求,不同采购形式对企业供应链能力的考验日益严峻。医院自行招标虽能更精准地满足实际需求,但也伴随着较高的腐败风险。相比之下,政府集中采购以其透明度高、成本效益显著的优势,成为降低采购成本、兼顾多方需求的重要选择。
在此背景下,那些产品线丰富、供应链强健、成本管理高效的企业,更有望在医疗设备集采中脱颖而出,不仅能在激烈的市场竞争中占据优势,更能在这场医疗设备更新盛宴中分享到更丰厚的成果。
与此同时,医疗设备采购的复杂性也给企业供应链能力带来了严峻考验。不同于耗材采购的标准化和规模化,医疗设备的采购配置需求更加多样化,这对企业的产品线布局、供应链响应速度以及成本管理能力提出了更高要求。因此,在这场医疗设备采购的“盛宴”中,那些产品线全面、供应链强大、成本控制优越的企业将更有可能脱颖而出,成为集采中的佼佼者。
总之,医疗设备集采的深入推进不仅将带来医疗资源配置的优化和医疗服务效率的提升,还将促进医疗设备行业的健康发展和良性竞争。对于企业而言,这既是挑战也是机遇,唯有不断提升自身实力,才能在激烈的市场竞争中立于不败之地。
<END>
想要解锁更多药品信息吗?查询药融云数据库(vip.pharnexcloud.com/?zmt-mhwz)掌握药品各国上市情况、药品批文信息、销售情况与各维度分析、市场竞争格局、一致性评价情况、集采中标情况、药企申报审批信息、最新动态与前景等,以及帮助企业抉择可否投入时提供数据参考!注册立享15天免费试用!








川公网安备51019002008863号
本网站未发布麻醉药品、精神药品、医疗用毒性药品、放射性药品、戒毒药品和医疗机构制剂的产品信息
收藏
登录后参与评论
暂无评论