
近期,国家药典委员会征求《中国药典》药包材检验规则指导原则意见,对于批检验,可接收质量限的确定,抽样方案等进行征求意见,详见下述:

各有关单位:
按照《“十四五”国家药品安全及促进高质量发展规划》和《中国药典》2025年版编制大纲的规划,我委组织有关单位及专家拟定了《中国药典》药包材标准体系及相应标准草案,现就体系中《药包材检验规则指导原则》草案(见附件1)征求相关单位意见,起草说明见附件2。
为确保标准的科学性、合理性和适用性,请相关单位尽快组织认真研核,无论是否有异议,均请及时反馈意见。若有异议,请附相关说明和联系方式。
本次征求意见为期1个月,请将反馈意见表(见附件3)以EXCEL电子版形式发送至指定邮箱:zhang_bo51@126.com。
联系电话:0531﹣82682915(草案起草单位)
010﹣67079566(国家药典委员会)
国家药典委员会
2022年6月16日











<END>







川公网安备51019002008863号
本网站未发布麻醉药品、精神药品、医疗用毒性药品、放射性药品、戒毒药品和医疗机构制剂的产品信息
收藏
登录后参与评论
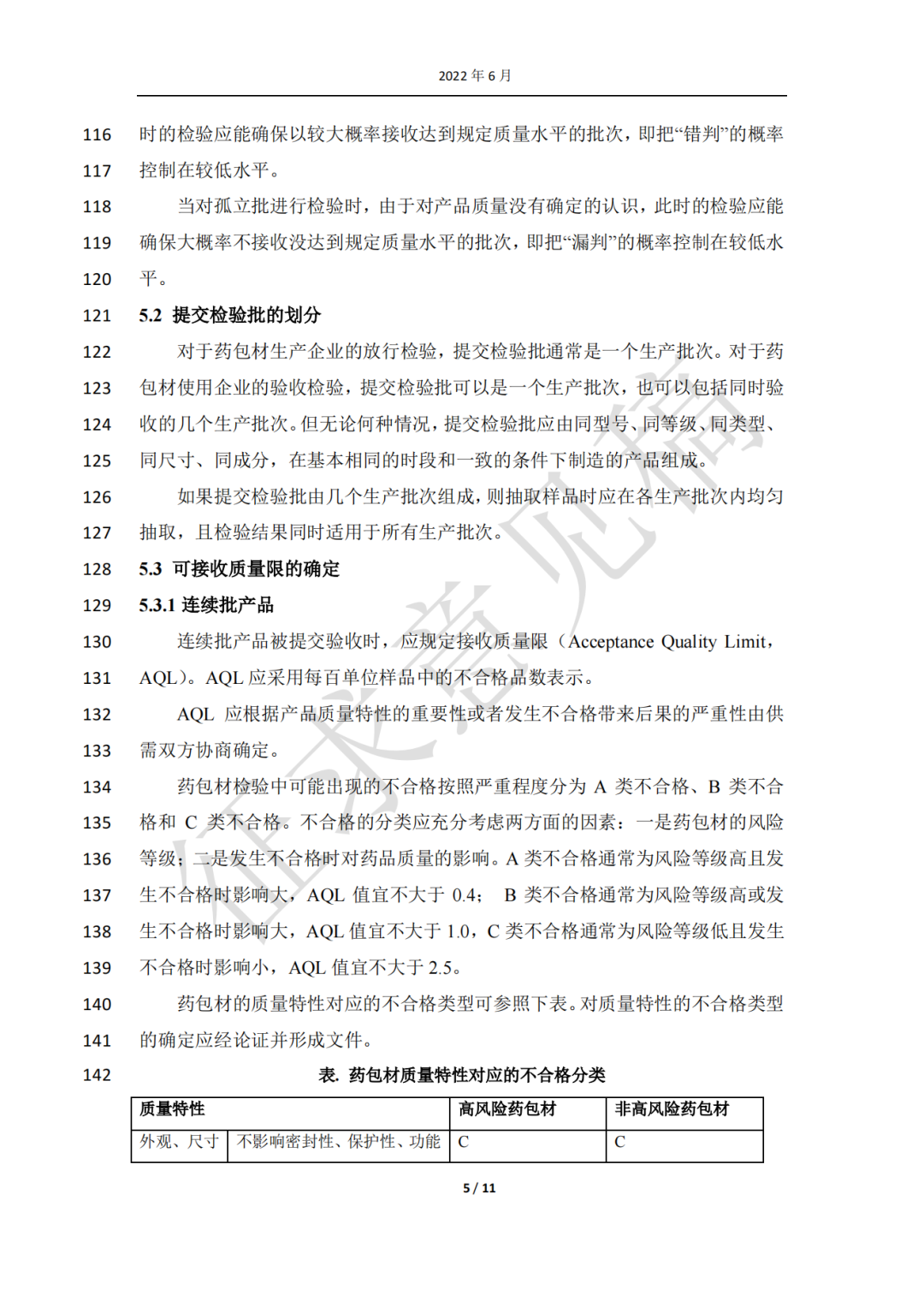
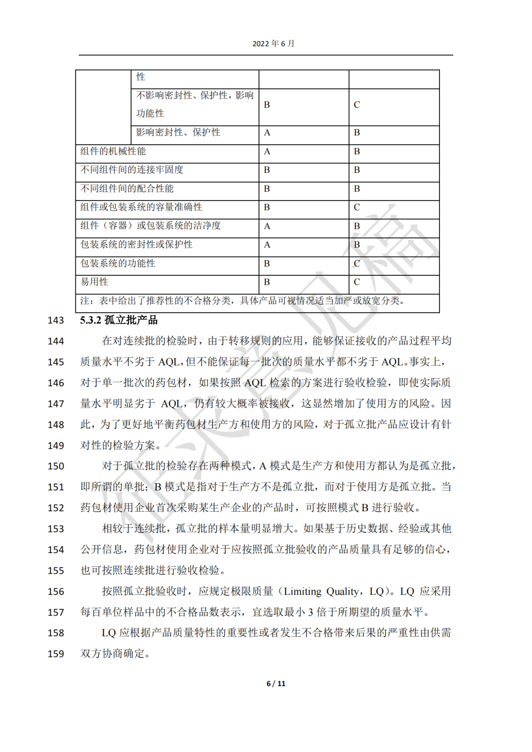
暂无评论