
当今社会,女性选择生育的年龄正在逐渐推迟:事业的进阶、生活的规划、伴侣的节奏,都像无形的手,把“认真考虑要孩子”的节点推向三十岁之后。可当身份证的数字跨过三十,又一条“隐形门槛”悄然浮现——怀孕速度变慢,流产风险上扬,试管婴儿的“好胚胎”数量逐年下滑。
年龄究竟对卵巢做了什么?背后的生理机制是什么?
最新两项研究分别从“核糖体调控”和“线粒体DNA母系选择”两个维度揭示了答案。本文将带你走进这些前沿发现,理解“年龄+生育力”这道复杂方程式的奥秘。
👀 34岁是生育的“转折点”
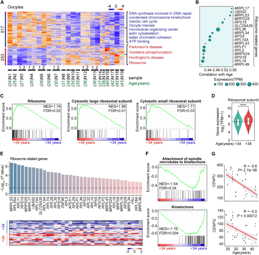
2025年10月27日,《Cell Reports Medicine》在线发表了南开大学刘林教授团队联合多家生殖中心的研究论文“Ribosome dysregulation and intervention in age-related infertility”。研究者用Smart-seq2单细胞RNA-seq技术,对71颗来自23至48岁女性的卵母细胞及114份卵丘细胞逐一“读基因”,结果发现:34岁是一个惊人的生育“分水岭”。

图片来源自[1]
在这一年龄节点,与核糖体功能相关的基因——也就是细胞内负责合成蛋白质的“生产线”——集体进入高表达状态,超过200个基因仿佛开启“全力冲刺”模式,加速蛋白生产。然而与此同时,与染色体精确分离密切相关的减数分裂、纺锤体组装与黏连蛋白相关基因,却出现表达下调。这就好像工厂在加速生产的同时,质量检测环节却有所松懈。
更值得关注的是,作为卵子“后勤支持系统”的卵丘细胞也显现疲态:其中负责清理蛋白质废物的溶酶体与蛋白酶体活性下降,导致细胞内部堆积了大量无法及时清除的蛋白垃圾。
进一步的表观遗传学分析显示,核糖体基因启动子区域的DNA甲基化水平下降,原本抑制基因表达的异染色质“屏障”出现松动,使得本应“保持沉默”的基因区域被全面激活。其后果是,卵子陷入一种“过度劳累”的状态,染色体发生错误配对的几率升高,最终导致优质胚胎数量显著下降。

34岁起卵母细胞核糖体基因显著上调而减数分裂与纺锤体基因下调,图片来源自[1]
机制一旦明确,干预便有了方向。研究团队在相当于人类中年阶段的10月龄小鼠中展开验证,发现使用0.5 μM的雷帕霉素(一种mTOR信号通路抑制剂)可将蛋白质合成速率降低约40%,同时溶酶体活性恢复,染色体排列正确率显著提高,体外囊胚形成率也几乎回升至年轻水平。
随后,一项注册号为ChiCTR2300069828的人体临床试验进一步展开,共纳入100名平均年龄36岁、且至少经历过一次试管失败的女性。从降调节开始,参与者每日口服1 mg雷帕霉素,持续21至28天后取卵。
结果令人振奋:治疗组的中位优质胚胎数从1枚提升至2枚,囊胚移植后的临床妊娠率更是从7.7%跃升至27.5%,而出生婴儿的各项健康指标与对照组相比无显著差异。
这项研究首次在人体中证实:通过短期、低剂量地“为卵子减速”,抑制其过度的蛋白质翻译活动,能够显著改善34岁以上女性的胚胎质量与妊娠结局。
👀 母体年龄越大,线粒体的“质检”反而更严格?
然而,生育年龄背后的机制并非单一。2024年刊登在《Nature Aging》的一项研究“Maternal age enhances purifying selection on pathogenic mutations in complex I genes of mammalian mtDNA”,揭示了一个令人意外的现象:随着母体年龄的增长,卵母细胞在传递线粒体DNA(mtDNA)时,反而展现出更强的“净化选择”(purifying selection)能力。

研究团队利用携带不同线粒体复合物基因突变的小鼠模型进行系统追踪,重点关注复合物I、III、IV和V在卵母细胞发育及代际传递中的突变动态。结果显示,在高龄母鼠中,携带复合物I致病突变的mtDNA比例显著下降,而复合物III–V相关突变则未出现相似趋势。换言之,年龄增长反而促使卵母细胞更严格地清除那些会削弱能量代谢的线粒体。

亲代小鼠的高龄增强了mtDNA的净化作用,图片来源自[2]
单细胞测序与胚胎分析进一步揭示,这种“净化机制”并不止步于卵母细胞阶段,而是在早期胚胎发育过程中持续进行,使有害突变被逐步稀释甚至清除。研究者推测,老龄卵母细胞能量代谢状态的改变,使得功能受损的线粒体更易被识别、标记并移除,从而降低突变遗传给下一代的风险。
需要说明的是,该结论目前主要基于哺乳动物模型,尚缺乏大规模人类临床数据的支持。但研究团队也指出,未来若能系统分析人类卵母细胞与早期胚胎,将有望进一步揭示母体年龄与线粒体遗传质量控制之间的深层关联。
👀 数量与质量的博弈
传统观点认为,女性年龄增长会全面降低卵子质量与生育成功率。然而,当我们把两项研究放在一起看:
1. 挑战确实存在:卵子工厂易“过劳”
34岁后,卵细胞及其周围的卵丘细胞会出现 “核糖体加班” 现象——蛋白质合成加速,但质量控制环节(如染色体精确分离)却开始松懈,同时清理蛋白废物的系统效率下降。这直接导致胚胎染色体错误率升高,可用的优质胚胎数量减少。这是年龄增长带来的客观挑战。
2. 卵巢的“质检”悄然升级
然而随着母体年龄增长,卵子在传递线粒体DNA时,其 “净化选择” 能力反而会增强。这意味着,卵巢会像一位越发严格的质检员,更有效地识别并清除那些会严重影响后代能量代谢的有害线粒体突变,从而降低有缺陷的线粒体遗传给下一代的风险。
总之,这些发现让我们欣慰地看到,生命在演化中塑造了为后代“择优录取”的本能机制。然而,在关注子代健康的同时,我们更应将关怀的目光投向母亲本身。年龄增长带来的妊娠期并发症风险、身体负担的增加,依然是高龄孕妈妈需要面对的现实挑战。
科学正在将未知转化为已知,将焦虑转化为选择。在理解生命精妙设计的同时,请不忘关爱与支持那个正为新生命努力的身体,这永远是最重要的课题~
参考文献
[1] Li J, Wang H, Zhu P, et al. Ribosome dysregulation and intervention in age-related infertility. Cell Rep Med. Published online October 27, 2025.
[2] Ru Y, Deng X, Chen J, et al. Maternal age enhances purifying selection on pathogenic mutations in complex I genes of mammalian mtDNA. Nat Aging. 2024;4(9):1211-1230.
文章来源:生物谷
原文链接: https://mp.weixin.qq.com/s/L8fbengg5Sg5dFjI6kqFeg
想要解锁更多药物研发信息吗?查询摩熵医药(原药融云)数据库(vip.pharnexcloud.com/?zmt-mhwz)掌握药物基本信息、市场竞争格局、销售情况与各维度分析、药企研发进展、临床试验情况、申报审批情况、各国上市情况、最新市场动态、市场规模与前景等,以及帮助企业抉择可否投入时提供数据参考!注册立享15天免费试用!








川公网安备51019002008863号
本网站未发布麻醉药品、精神药品、医疗用毒性药品、放射性药品、戒毒药品和医疗机构制剂的产品信息
收藏
登录后参与评论
暂无评论