
当新冠疫情的集体记忆逐渐被封存,疫苗的功过是非,却成了萦绕在许多人心中一个复杂的谜团。
刷着社交媒体,你或许也见过这样的讨论:从接种后常见的发烧、乏力、肺功能下降,到心脏不舒服,再到一些文章隐晦暗示的“长期风险”——疫苗,真的不好吗?打了会促癌吗?
这种担忧并非空穴来风。近年来,一些大型研究确实报告,在接种新冠疫苗后,某些癌症的诊断率有所上升。这冰冷的数字,足以让任何关心健康的人心头一紧。
今天,我们就将聚焦2025年最新发表的三项重磅研究,来深入了解新冠mRNA疫苗,它究竟与我们的免疫系统发生了些什么?
一、打了新冠疫苗会增加得癌症的风险吗?
最近,一篇发表在《生物标记物研究》期刊上的研究引发了公众对新冠疫苗安全性的新关注。这项由韩国研究团队完成的大规模人群分析指出,接种新冠疫苗后一年内,某些类型癌症的发病风险可能有所上升。

这项研究基于韩国国民健康保险数据库,覆盖了2021年至2023年间首尔地区超过840万人的健康记录。研究人员最终纳入了近300万名经过严格匹配的个体,包括接种疫苗的人和未接种者。他们通过一种叫“倾向评分匹配”的统计方法,让两组人在年龄、性别、基础疾病等关键因素上尽可能相似,从而减少偏差。随后,他们追踪这些人在接种疫苗后一年内是否被诊断出癌症,并用专业的统计模型计算各类癌症的发病风险。
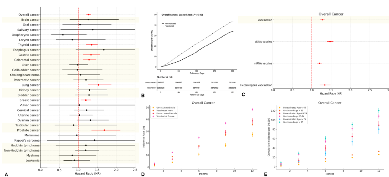
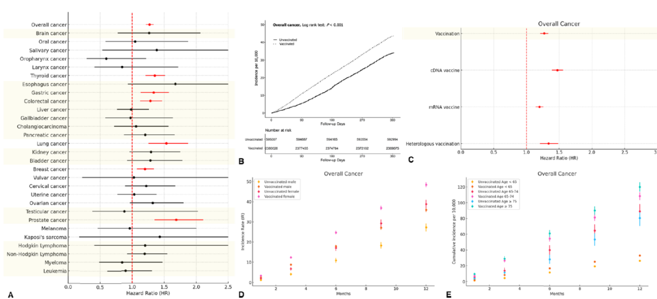
结果发现,与未接种者相比,接种新冠疫苗的人群在六种癌症上的发病风险显著升高:甲状腺癌风险增加约35%,胃癌增加34%,结直肠癌增加28%,肺癌增加53%,乳腺癌增加20%,前列腺癌更是增加了69%。此外,不同类型的疫苗似乎也带来不同的影响。
使用cDNA技术(如强生疫苗所用的腺病毒载体平台)的人,甲状腺、胃、结直肠、肺和前列腺癌的风险更高;而接种mRNA疫苗(如辉瑞、莫德纳)的人,则主要在甲状腺、结直肠、肺和乳腺癌方面风险上升;混合接种(比如先打腺病毒载体再打mRNA)则与甲状腺癌和乳腺癌风险增加有关。
看到这些数字是不是令人心中一颤?
但我们需要指出的是,这项研究采用的是回顾性队列设计,属于观察性研究。这意味着它只能揭示关联,而不能证明因果。换句话说,它告诉我们接种疫苗的人群中某些癌症更多,但并不能断定是注射疫苗导致了癌症。

图注:与新冠疫苗相关的癌症风险
那么,为什么会出现这种关联呢?研究人员提出了一些科学上的假说。
首先,新冠病毒本身可能具有潜在的致癌性。像HPV病毒或EB病毒一样,某些病毒能通过引发慢性炎症、干扰细胞周期等方式促进癌症。SARS-CoV-2也可能通过激活肾素-血管紧张素系统(这个系统不仅调控血压,还参与细胞增殖)、诱发持续性炎症反应,甚至通过病毒蛋白干扰正常细胞功能,从而间接增加癌症风险。
其次,新冠疫苗(无论是mRNA还是腺病毒载体)都会让人体细胞短暂产生刺突蛋白(Spike Protein),以训练免疫系统识别病毒。有学者推测,如果这种蛋白在体内存留时间较长,或引发了异常的免疫反应,间接影响了细胞行为。不过目前尚无直接证据表明疫苗产生的刺突蛋白会导致癌症——大多数情况下,这种蛋白会在几天到几周内被身体清除。
还有一种更现实的可能性:检测偏倚。
疫情期间,很多人因为咳嗽、发烧等症状频繁就医,做CT、胃镜等检查时,无意中发现了早期癌症。而接种疫苗的人往往更关注自身健康,就医频率更高,因此癌症的检出率自然更高。但这并不等于实际发病率真的上升了。
研究还发现了人群间的差异。比如,接种疫苗的男性更容易被诊断出胃癌和肺癌,而女性则在甲状腺癌和结直肠癌方面风险更高。65岁以下人群的甲状腺癌和乳腺癌风险更突出,而75岁以上的老年人则前列腺癌风险显著上升。此外,打了加强针的人,胃癌和胰腺癌的风险进一步增加,尤其是胰腺癌的风险几乎翻了两倍多(风险比达2.25)。这些发现提示我们,疫苗的影响可能因年龄、性别甚至接种次数而异,未来或许需要更个性化的接种策略。
二、新冠mRNA疫苗“意外”激活抗癌免疫
mRNA疫苗虽然被发现与癌症发病率升高有关,但另一些研究却发现它其实有抗癌的作用。
最近,一项由美国德克萨斯大学的团队发表在《自然》的研究发现,新冠mRNA疫苗可以通过激活免疫系统,帮助身体对抗癌症。

免疫治疗已经成为癌症治疗的重要手段之一,尤其是免疫检查点抑制剂(ICIs),如PD-1和PD-L1抗体,它们通过解除免疫系统的抑制,让免疫细胞能够攻击癌细胞。然而,并非所有患者都能从ICIs中受益,因为部分患者的免疫系统不能对癌细胞产生免疫反应。于是,科学家们想要通过疫苗来增强免疫系统对癌细胞的识别能力,从而提高ICIs的疗效。
新冠疫苗中的mRNA疫苗,如辉瑞/BioNTech的BNT162b2和莫德纳的mRNA-1273,利用mRNA编码新冠病毒的刺突蛋白,诱导人体产生针对该蛋白的免疫反应。科学家们发现,这些mRNA疫苗不仅能激发对病毒的免疫反应,还能在体内引发强烈的抗病毒细胞因子反应,如I型干扰素(IFN-α)的分泌。这种反应类似于病毒感染后的天然免疫反应,能够重置全身和肿瘤内的免疫环境,使原本对ICIs不敏感的肿瘤变得敏感。
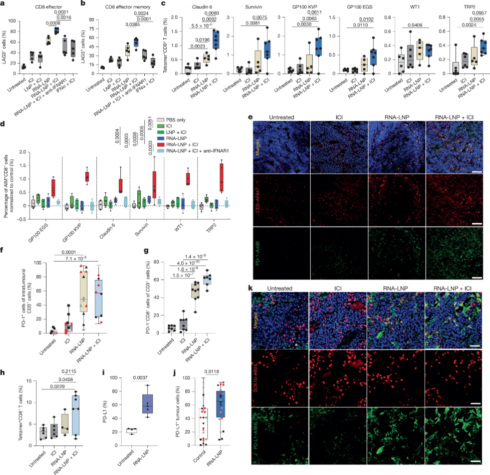
为了验证这一猜想,科学家们进行了一系列实验。首先,他们在小鼠模型中接种了黑色素瘤(B16F0)和肺癌(LLC)细胞,然后给小鼠注射了编码新冠病毒刺突蛋白的mRNA疫苗(RNA-LNPs)。结果发现,与单独使用ICIs相比,联合使用RNA-LNPs和ICIs显著抑制了肿瘤的生长。

图注:刺突蛋白RNA脂质纳米颗粒(RNA-LNPs)可诱导产生能对肿瘤产生反应的T细胞,并增加肿瘤细胞上PD-L1的表达
进一步的研究揭示了背后的科学机制:RNA-LNPs进入体内后,被抗原呈递细胞(APCs)摄取,这些细胞随后被激活并迁移到淋巴器官,在那里它们将抗原呈递给T细胞,促使T细胞活化并分化为具有杀伤功能的效应T细胞。这些效应T细胞随后进入肿瘤组织,攻击并杀死癌细胞。然而,癌细胞也不会坐以待毙,它们会通过上调PD-L1的表达来逃避免疫攻击。这时,ICIs就派上了用场,它们能够阻断PD-1和PD-L1的相互作用,使T细胞能够持续攻击癌细胞。
科学家们不仅在小鼠模型中验证了这一机制,还在人体中进行了研究。他们收集了大量非小细胞肺癌(NSCLC)和黑色素瘤患者的数据,比较了那些在接受ICIs治疗前后接种了新冠疫苗的患者的生存期。结果显示,与未接种新冠疫苗的患者相比,接种了新冠疫苗的患者的中位生存期显著延长,三年总生存率也显著提高!
更令人意外的是,新冠疫苗的接种还与肿瘤组织中PD-L1表达水平的升高有关。这意味着,新冠疫苗可能通过某种方式激活了肿瘤内的免疫反应,使原本对ICIs不敏感的肿瘤变得敏感。
那么,是什么机制使得新冠疫苗能够激活抗癌免疫呢?科学家们发现,RNA-LNPs进入体内后,能够诱导强烈的I型干扰素反应,尤其是IFN-α的分泌。IFN-α是一种重要的抗病毒细胞因子,它能够激活多种免疫细胞,包括APCs和T细胞,从而增强免疫系统对癌细胞的识别和攻击能力。

图注: mRNA疫苗使 “冷”肿瘤变得敏感
在实验中,科学家们通过阻断IFN-α的信号传导,发现RNA-LNPs的抗癌效果显著减弱。这进一步证实了IFN-α在新冠疫苗激活抗癌免疫中的关键作用。
这项研究不仅揭示了新冠疫苗在激活抗癌免疫中的惊人潜力,还为癌症治疗提供了新的思路。未来,我们或许可以利用现成的mRNA疫苗,如新冠疫苗,作为现成的免疫调节剂,来增强ICIs的疗效,使更多患者受益。
三、小结
总之,就目前来看,新冠疫苗与癌症的关系远未有定论。一方面,大规模观察性研究提示某些癌症风险可能上升,但这并不等于因果关系;另一方面,又有研究展示了mRNA疫苗激活免疫系统抗癌的真实可能。
对于我们普通人而言,或许不具备非常完整的专业医学知识,在面对身体的变化或网络上纷杂的信息时,产生担忧和联想是人之常情,这正体现了我们对自身健康的珍视。但不必因此陷入持续的焦虑,那就得不偿失了,我们应相信身体强大的自我监控与修复能力,并将这份关注转化为更健康的生活方式和定期的健康体检,这才是守护健康的坚实基石。
如今,很许多科学家正致力于从新冠疫苗的“双面性”中汲取灵感,尝试剥离不必要的部分,专门设计用于精准打击癌细胞的个性化mRNA癌症疫苗。相信未来,我们会拥有更安全、更智能的疫苗,既能精准打击病毒,又能避免“误伤”自身。
参考文献:
1.Grippin, A.J., Marconi, C., Copling, S. et al. SARS-CoV-2 mRNA vaccines sensitize tumours to immune checkpoint blockade. Nature (2025). https://doi.org/10.1038/s41586-025-09655-y
2.Kim HJ, Kim MH, Choi MG, Chun EM. 1-year risks of cancers associated with COVID-19 vaccination: a large population-based cohort study in South Korea. Biomark Res. 2025 Sep 26;13(1):114. doi: 10.1186/s40364-025-00831-w.
文章来源:生物谷
原文链接: https://mp.weixin.qq.com/s/YnNUxb6Pmonc2saMidf5XA
想要解锁更多药品信息吗?查询摩熵医药(原药融云)数据库(vip.pharnexcloud.com/?zmt-mhwz)掌握药品各国上市情况、药品批文信息、销售情况与各维度分析、市场竞争格局、一致性评价情况、集采中标情况、药企申报审批信息、最新动态与前景等,以及帮助企业抉择可否投入时提供数据参考!注册立享15天免费试用!








川公网安备51019002008863号
本网站未发布麻醉药品、精神药品、医疗用毒性药品、放射性药品、戒毒药品和医疗机构制剂的产品信息
收藏
登录后参与评论
暂无评论