在药物研发过程中无论是仿制药,还是创新药会遇到很多决策点,基于影响产品质量或临床安全性、有效性的这些决策点的评估需要采用质量风险管理的方式开展,因此,在药物研发中及时、有效、准确的应用质量风险管理十分关键。本人结合ICHQ9及研发实践中的案例对质量风险管理的几点思考进行阐述,与广大同行进行分享与探讨。
一、质量风险管理过程

二、质量风险管理中的几点思考
1 风险问题的思考
风险问题是药物研发过程中可能影响药品质量或临床疗效的问题,一般为研发人员无法继续开展工作时面临的问题。ICHQ9指出风险问题的思考基本围绕三个问题展开:什么风险?通过什么方式导致风险?风险的严重性?通过以上三次提问基本上可以对风险问题进行相关分析。
2 风险评估的思考
遇到风险问题后,如何进行合理的评估使风险达到可接受的水平是质量风险管理中的关键。在风险评估中采用风险评级方式进行评估,如直接影响临床疗效和药品质量的定义为高风险,间接影响临床疗效和药品质量的定义为中风险,基本不影响临床疗效和药品质量的定义为低风险。
3 风险控制的思考
在确认风险的级别与可接受程度之后,思考风险降低的方法,平衡风险利益的关键点。ICHQ9指出风险控制的思考基本围绕四个问题展开:风险是否超过可接受的水平?可以采取什么措施减少或排除风险?平衡利益,风险和资源的合适方法是什么?已知风险降低是否会减少新风险的产生?
三、药物研发中的质量风险管理案例
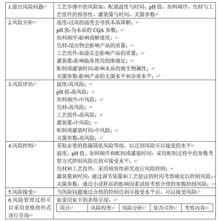
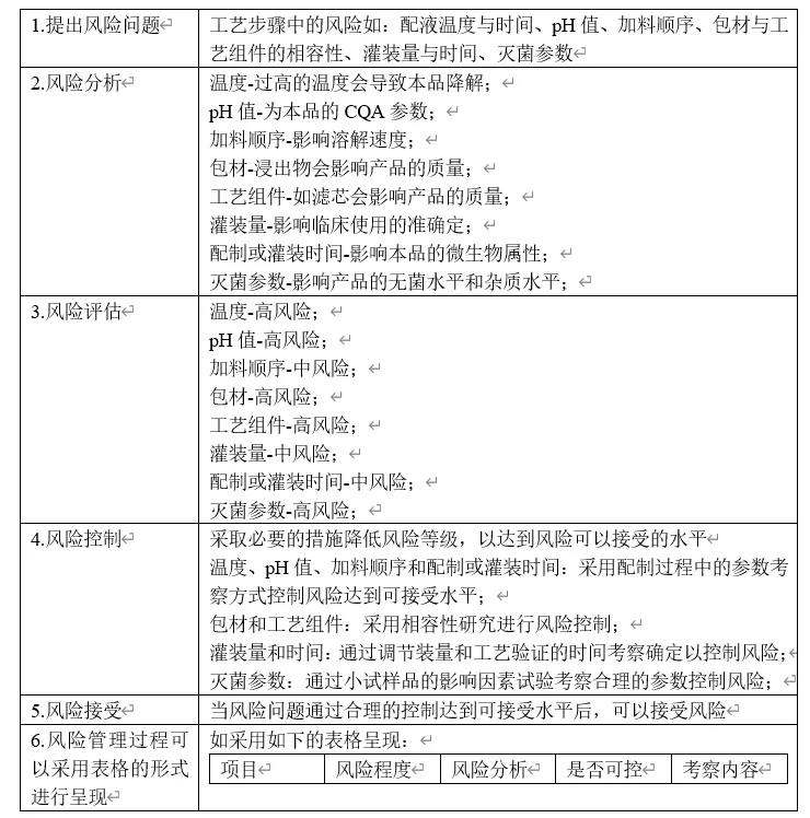
1关于工艺开发中的质量风险管理案例
如:拟开发注射液A,原料在高温下容易降解,同时原料不溶于水,需要添加一种助溶剂为辅料。在工艺开发之初,应用质量风险管理的方式对工艺步骤和参数进行风险评估,一方面可以提供工艺开发效率,另一方面可以全面的评估药品的质量。因此,可以按照质量风险管理过程进行风险评估和控制,最后得出可接受的风险控制参数。

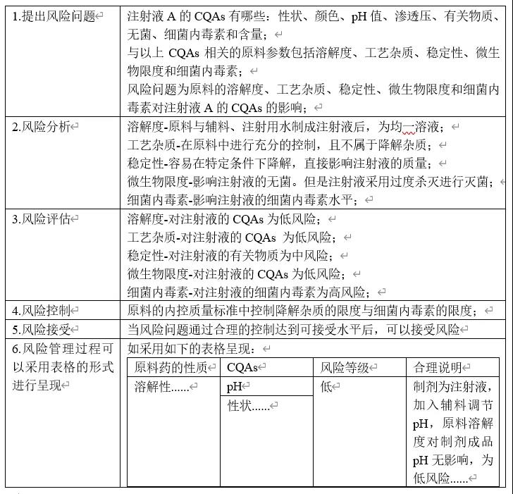
2.关于质量研究的质量风险管理案例
如:注射液A的原料性质对其CQAs的影响,可以通过质量风险管理的方式进行分析与评估,最后制定基于注射液A设计的原料的内控质量标准。

以上两个为基本的案例,另外在药物研发中还存在很多质量风险管理问题,如DNA致突变杂质在0-30%控制阈值之间如何进行质量标准制定?对某一供应商的原料进行细菌内毒素的验证后,更换供应商是否还需要重新验证?类似的问题很多,都需要应用ICHQ9的方法进行质量风险管理。关于质量风险管理的方式ICHQ9也给出了一些方法如FMEA、FMECA、FTA、HACCP、HAZOP、PHA等,可以根据实际的问题针对性的应用。
综上所述,质量风险管理应合理的、有效的、准确的应用于药物研发过程中,以保证药品的质量和临床用药的安全性和有效性。
参考文献:
ICHQ9 Quality risk Management







川公网安备51019002008863号
本网站未发布麻醉药品、精神药品、医疗用毒性药品、放射性药品、戒毒药品和医疗机构制剂的产品信息
收藏
登录后参与评论
暂无评论