
一、引言与概述
仪器分析检测研究测试工作目标,其实就是旨在提高工作效率与产出质量、数据科学真实可靠准确、成本控制经济实用;在有效的时间内完成高质量的工作任务,这些基础前提离不开分析研究人员对分析检测仪器原理的掌握与应用、分析仪器的熟练操作使用、对检测分析流程的研究与优化、对各种可能出现的分析检测问题与色谱故障的解决和积累。鉴于仪器分析检测研究工作在医药、食品学中的角色与价值,现对仪器分析-气相色谱仪器操作常见、疑难故障分析及注意事项以及经验心得进行总结并分享各位同仁。

二、主要内容
本篇主要内容将围绕下述四段进行讲解:调研分析与基础知识、操作使用与维护保养、操作流程优化、注意事项与问题故障。
(1)调研分析与基础知识
1.气相检验项目:有关物质检测(6%)、含量测定(4%)、残留溶剂检查(90%)
2.工作内容:样品检测、方法开发与研究
3.气相色谱操作:溶液直接进样、顶空进样
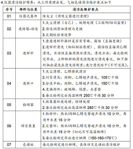
4.气相色谱操作基本功:工作基本原理、色谱柱的安装与清洁老化、仪器清洁维护
5.工作基本原理:
①溶液直接进样(GC-SD):取样系统把样品注入进样口,在进样口瞬间汽化→在载气的动力下通过分流/不分流玻璃衬管进入色谱柱→各气态成分物质根据极性(类型/大小)与色谱柱填料进行作用力分配结合,同样在载气的动力下→分别依次进入检测器燃烧室,检测器捕集器对信号进行捕集并通过转换器输出表达值。
②顶空进样(GC-HS):加热系统对顶空瓶进行加热并达到平衡(样品达到挥发-溶解动态平衡后)→在载气的动力下通过定量环定量吸取(压力压出)1ml→在六通阀的作用下通过传输线运送至检测器进样口→后续工作原理同“①GC-SD”。
(2)操作使用与维护保养
1.操作前准备:仪器准备状态检查、实验用容器具检查准备、检测项目熟悉、色谱柱老化准备
2.操作结束后:仪器清洁维护、数据处理与结果计算
3.仪器操作:选择项目→查找分析方法→下载仪器方法→编辑序列表→运行序列表→数据处理与分析→清洁仪器→关机。





(4)仪器操作流程优化
1)第1步-检查:开机查看仪器状态是否完好是否正常,检查氮气源、氢气源是否满足本次检测使用量(或至少3次检测使用量,进行储备备用制度管理);
2)第2步-确认与准备:拿到检验操作规程/工作标准/实验方案(或检验原始记录),查看确认分析方法信息确定:溶剂、色谱柱、对照品;
3)第3步-查看/安装:查看气相柱温箱中情况-①里面是否有色谱柱、使用的色谱柱是否在里面,②确认色谱柱是否有分产品/分项目/专用,③进行安装色谱柱;
4)第四步-开机准备:①先打开氮气源,再打开仪器(GC主机、顶空装置)电源开关,在仪器控制面板上进行设置清洁/老化温度,老化20-30分钟(期间可以进行领取对照品/称量工作),在顶空装置控制面板设置使用温度;②再打开氢气源、空气源(空气发生器),登录计算机电脑账户,双击工作站软件进行登录控制软件,开始填写仪器和色谱柱使用信息(使用台账)。
5)第5步-方法下载/序列表编辑:打开方法并快速下载方法(利用1分钟快速核对方法),并编辑好序列表;
6)第6步-仪器预运行/空白及序列运行:快速移取空白溶液,运行1针;
7)第7步-配制溶液/放进样瓶运行:①配制对照液并装进样小瓶,按序列表进行放样;②配制对照液,连贯移取对照液6份分别置于顶空瓶中,压盖,把前面5针对照液-1按上述序列表放入顶空样品盘中。
8)第8步:开始配制第2份对照液,同法操作;
9)第9步-样品溶液配制:平行称取2份样品进行配制供试品溶液,并放入相应样品盘中;
10)第10步-关机程序:设置关机程序和序列(方法里包含烘烤色谱柱);
11)第11步-数据处理:
①检查第二针空白是否有无干扰峰;
②将样品溶液图谱与空白图谱进行对比,查看样品检测结果是否受空白干扰;
③快速将对照液1的6针重叠对比,来快速查看5针与6针RSD(%)是否合格;再来把此次的对照液与上一次对照液进行重叠对比,来查看溶液配置是否成功(看峰面积);
④再快速将样品溶液图谱与对照液图谱进行重叠对比,查看样品残留溶剂/有关物质检测结果是否合格;将同批样品的2个平行样进行对比,查看残留溶剂/有关物质结果是否有异常;
⑤数据处理、图谱打印、结果计算、实验记录填写完善。
12)第12步-后处理:填写仪器关机时间和备注以及完善色谱柱使用记录(柱效、进样次数),清洗使用的容器具。
三、结语
点滴做起成自然,必事半功倍!点滴积累分析调查彻底,轻车熟路!工作原理理解与融会贯通至关重要,把每次遇到的问题与情况进行分析总结。







川公网安备51019002008863号
本网站未发布麻醉药品、精神药品、医疗用毒性药品、放射性药品、戒毒药品和医疗机构制剂的产品信息
收藏
登录后参与评论
暂无评论