
摘要:药品上市许可持有人( marketing authorization holder, MAH) 制度以“申请放开、转让放开、委托生产放开”的政策措施, 达到促进我国药品研发创新, 优化行业资源配置, 提高监管效率的目的。但在委托生产和委托检验过程如何保证药品质量是推进MAH制度的关键问题。本文针对MAH制度实施中委托生产和委托检验的法规政策和申报流程以及风险控制和监管策略进行了梳理,明确了委托质量协议的制定流程、要求和内容,进而提出提升持有人监督有效性、提升受托企业质量意识、建立信息公示制度 3项建议,为全面提升药品质量管理水平,更好地提升产品的市场竞争力提出建议。
关键词:上市许可持有人;委托生产;委托检验
引言
2019年12月1日 《药品管理法》 第六条规定“国家对药品管理实行药品上市许可持有人制度”。药品上市许可持有人依法对药品研制、生产、经营、使用全过程中药品的安全性、有效性和质量可控性负责。持有人企业应加强委托活动的管理,提升委托管理的能力以及履行持有人的主体责任。面对严峻的市场形势,带量采购中标企业产能不足,发达地区药品生产成本较高,药品研发机构不具备生产场地等现状,企业产生了大量的委托生产需求;针对大型精密仪器项目、中药材农药残留以及动物实验项目等现状企业产生了大量的委托检验需求。本文针对MAH制度实施中委托生产和委托检验的风险控制和监管策略进行了梳理,为提升药品质量管理提出建议。
1、我国药品委托生产和委托检验的质量管理政策
1.1 委托生产的管理规范要求及申报流程
我国药品生产企业委托生产由上市许可和生产许可的捆绑式管理,发展为MAH制度的上市许可和生产许可分离式管理[1]。在2019年颁布的《中华人民共和国药品管理法》中明确规定药品管理实行药品上市许可持有人制度。对于血液制品、麻醉药品、精神药品、医疗用毒性药品、药品类易制毒化学品、经批准或者通过关联审评的原料药、中药饮片禁止委托生产。除上述禁止委托生产的范围,药品上市许可持有人可委托符合条件的药品生产企业生产药品。疫苗上市许可持有人应当具备疫苗生产能力;超出疫苗生产能力确需委托生产的,应当经国务院药品监督管理部门批准[2]。

委托生产的申报流程主要为(1)受托方同意受托生产,省局出具同意受托生产和通过GMP符合性检查的证明文件。(2)持有人办理《药品生产许可证》,增加委托生产范围和地址。(3)持有人更新注册信息,药品业务应用系统“药品注册审批与备案”模块,按变更生产场地备案。中等、重大注册事项发生关联变更的,应提出申请。(4)受托方办理《药品生产许可证》增加受托生产品种信息。
1.2 委托检验的管理规范要求及备案
委托生产的申报流程主要为(1)受托方同意受托生产,省局出具同意受托生产和通过GMP符合性检查的证明文件。(2)持有人办理《药品生产许可证》,增加委托生产范围和地址。(3)持有人更新注册信息,药品业务应用系统“药品注册审批与备案”模块,按变更生产场地备案。中等、重大注册事项发生关联变更的,应提出申请。(4)受托方办理《药品生产许可证》增加受托生产品种信息。
委托检验涉及到的管理规范文件主要有《药品生产质量管理规范》第十一章 委托生产与委托检验;《药品GMP指南》质量控制实验室 第八章 委托检验的管理。2020年06月30日 上海市药品监督管理局发布关于实施新修订《药品生产监督管理办法》有关事项的通知中附件3中提出了关于委托检验的规范化要求:因使用频次较少、不具备特殊检验项目实验条件等原因确需委托检验的,持有人应对拟受托检验单位进行资质审查和检验能力评估,符合要求的签订委托检验协议、明确委托项目、委托周期、双方责任与义务及相关技术事项。变更(增加)受托检验单位的,持有人应在签署委托检验协议后的30个工作日内将委托检验信息报告我局。委托检验期间,持有人应当加强对受托检验单位的审计监督,受托检验单位不得再次委托第三方检验。
委托检验的备案在行政许可申请网上申报系统中进行,应提交的重点资料包括委托检验清单,(列出委托检验品种及生产的成品名称、委托检验的项目、所用的检验仪器名称和型号及主要配件(检测器)、检验的质量标准、委托检验理由、委托检验时限)、委托检验合同、受托方检验的资质证明文件和检测能力范围证书。
2、上市许可持有人委托生产和委托检验的风险分析
2.1 上市许可持有人委托生产和委托检验的监管缺陷
由于委托生产导致了质量事件屡见不鲜,如广东怡康制药委托韶关市居民制药生产抗骨增生片,由于受委托企业存在中西药生产交替共线,清场不彻底等问题,导致抗骨增生片与氯芬黄敏片发生了交叉污染,两家企业都被收回了GMP证书。美国新基生物医药委托美国当地一家公司生产注射用紫杉醇,国家局在境外委托生产现场检查发现部分关键生产设施不符合中国GMP,存在生产过程无菌控制措施不到位等问题,遭到产品暂停出口、销售、使用,市场被国内企业占领,失去原本拥有的市场绝对主导权。委托生产药监部门检查中发生的缺陷如表2所示。
委托检验单位主要为药品生产企业、第三方检验机构和官方药监所。目前存在的问题为委托检验签订的合同或协议未包括双方质量职责、对第三方检验机构的审计执行不到位、委托检验的管理规程未包括委托检验的清单(产品、项目、单位等)[3-4]。

2.2 上市许可持有人对委托企业质量监督风险
研发机构和科研人员为主的MAH可能存在生产监管能力不足。研发机构类型的持有人对自身应承担的药品全生命周期责任的认识不足,对药品管控的能力可能仍停留在研发阶段。持有人对产品生产工艺的认识和理解限于研发规模,因此缺乏监督受托生产企业履行生产责任的能力,也缺乏自身履行产品上市放行责任的能力。
生产企业类MAH有效行使生产质量监管可能存在困难。如委托生产经验少,在生产变更、协调沟通、技术交流和责任义务约定方面不具备相关经验,稳定的合作关系也需要一定时间磨合。
2.3 受托企业质量意识风险
受托企业可能会忽视对委托产品的生产质量管控,不能很好履行对产品的生产责任和义务。受托生产企业引入的委托生产品种与原有生产产品的共线风险评估不充分,缺少采取有效防控措施的动力或能力,造成产品质量潜在风险。
2.4 药监部门异地监管风险
持有人与受托生产企业为两个不同的主体,并且往往分属两地。90%的企业认为跨省区委托的监管和各地政策衔接存在问题。目前未建立国家层面的药品监管信息系统,无法全面掌握持有人的基本信息、生产品种的注册核查和 GMP检查等监管信息。
2.5 委托检验监管风险
主要存在检验机构多样化、送检样品不可控、协议内容有待细化。企业签订的委托检验协议普遍比较宽泛和简单,对协议双方的权利和责任缺乏明确的界定。个别中药生产企业将挑选后的药材送至受托方进行检验,得到合格的检验报告书,但在组织生产时使用的却是未经挑选、掺杂掺伪的中药材。
3、上市许可持有人委托生产和委托检验的监管策略
3.1提升上市许可持有人监督的有效性
药品上市许可持有人( Marketing Authorization Holder, MAH) 制度扩大了药品持有人主体范围,基于此制度下的委托生产也将更为普遍。除研发机构本身的体系外,其所委托的第三方机构同样需要监控[5]。MAH在寻找委托生产的合作企业之初,就应对受托企业的生产条件、技术水平、员工素质、质量管理情况等做详细的考察,确定受托企业具有相应药品的生产条件和能力。对生产企业的考察可包括设施设备、培训、人员管理、质量控制与质量保证、风险管理计划、文件系统、投诉、产品召回等一整套体系。对受托生产企业应进行审计、持续评估、风险评估、关键控制点考察等全方位动态管理方式来监测和审核其表现,识别生产企业存在的不足之处并实施所需的改进措施,以便为将来长远合作打下坚实基础[6]。
3.1.1委托合作方的选择
委托合作方的选择依赖于质量审计和评估,通过问卷调研选择潜在受托方,通过实地审计选择意向受托方,最后做好评估报告确定受托方[7]。质量审计与评估的内容如表3所示。

3.1.2委托质量协议的制定要求和内容
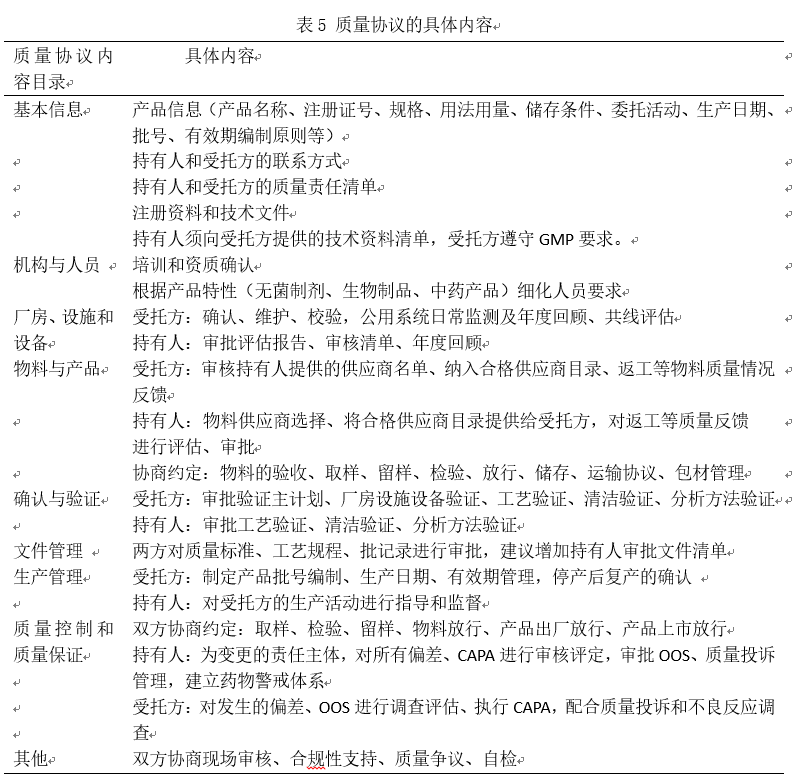
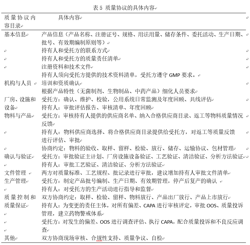
质量协议是实施MAH制度中的重要组成部分。协议指南通过划分委托双方的责任与权力, 对委托生产中可能影响到药品质量的每个环节都做出了相关原则性规定, 以指导委托双方从硬件和软件方面协商对质量的监控。签订质量协议赋予了持有人监督的权力和如何监督的说明, 使MAH主体能对受托生产企业有效监督[8]。对委托质量协议的制定要求和内容梳理如下:表4 质量协议的具体要求,表5为质量协议的具体内容。

质量协议的具体内容梳理如表5所示,质量协议的内容应该进行文件标准化,并对双方相关人员进行培训,委托方与受托方应建立良好的沟通,以书面形式记录质量沟通结果,并由双方审核签字。

3.2提升受托企业和机构的质量意识
转变质量观念。委托生产从国际经验看, 持有人倾向选择口碑较好、经验较多的 CMO 企业。这是因为企业更好的质量能在无形之中帮助企业获取他人信任, 不仅能增强竞争力, 也能增加自身能力。一味追求市场利益即使能在短时期获得高额回报, 但最终会带来巨额罚款和市场淘汰。
建立交流机制。受托企业从一线的生产人员, 到企业内部质量控制部门、药企管理层、持有人、政府监管机构等等, 都应当树立质量第一的意识, 在企业内部、企业之间、企业与政府、委托方之间定期开展质量交流, 讨论在委托生产中常见的风险隐患和解决办法。将质量风险视为改进的契机而不是影响企业业绩的累赘。
提高质量意识。受托企业应重点关注企业自身是否具备与拟生产药品相适应的药品质量管理体系及相应人员配备,是否具备与产品相适应的生产厂房、设备设施及质量检验设施等。MAH受托生产的药品生产许可证检查的重点包括 :①生产线产能与拟定的上市批量的匹配情况 ;②如引入受托品种与原有品种为共线生产,对共线生产的可行性评估情况 ;③对受托品种工艺的理解和控制情况等。受托企业的监督检查的重点包括 :① GMP规范的执行情况,如涉及共线生产需重点关注企业在生产过程中采取的防止污染及交叉污染的措施 ;②药品注册工艺的执行情况 ;③与持有人签订的《质量协议》的执行情况 ;④与持有人的沟通情况,对受托生产品种的变更控制、偏差、超标结果等是否按约定及时报告持有人等[9]。
3.3建立电子信息公示制度
两地或区域省级药品监管机构之间应建立联合监管的工作机制,统一协调跨省监管及延伸检查工作 ;建立可操作的跨省委托监督管理规定和延伸监管检查办法,确定以品种为主线开展监管检查的原则,落实属地监管责任,保证监管无缝衔接 ;建立可两地或区域共享的药品检查信息数据库,为两地药品监管部门提供参考。建立全国性的信息公示系统, 能方便各主体间
信息流通。通过该数据库, 药监部门应当对将检查的药品资料有一个清晰的认识, 对需要检查的内容也能有的放矢。该数据库也使药品持有人可以随时跟进委托药品的生产和相关检查情况。此外, 为了避免各地药监部门对委托药品消极检查的情况, 建议设立相应的协调部门或专业负责各地监管政策沟通部门, 确保各地监管政策能有序衔接, 信息公示系统的相关模块与内容见表6。

3.4提升委托检验规范性
规范检测市场秩序。为规避检验机构的多样化带来的一系列风险,药品监管部门应对各检测机构进行统一监管、指导和沟通,完善相关的规章制度和技术规范,保证委托检验结果的可靠性。
确保样品的代表性、真实性和稳定性。检验机构应做好样品的核查和接收,按照合同上载明的样品状态、数量、封存状态等内容进行核查,确定样品包装完好,并做好接受记录。
严格签订并履行委托检验协议。药品生产企业和检验机构应参照委托检验规范的要求,结合实际情况,细化协议内容,有效规避风险。
4. 总结与展望
MAH是制药行业广受欢迎的制度,其实施必然会在未来让国内制药行业普遍受益。 MAH制度给制药行业和药品监管带来了前所未有的机遇,同时也带来了挑战。落实持有人、受托生产企业的义务与法律责任,建立跨省委托生产的延伸监管方式与联合监管机制,有利于MAH制度的顺利推进,保证药品质量安全,促进创新药和高品质药品的研发,全面提升药品质量管理水平,更好地提升产品的市场竞争力。
相关阅读:
《药监局出台GVP明确药物警戒主体责任的承担者 将冲击所有MAH》
参考文献
[1]黄志成,高敏,贝雷,陈旭.药品上市许可持有人制度对药品监管工作的影响和思考[J]. 中国药事,2019,33(5):493-498
[2]《药品上市许可持有人制度试点方案》政策解读[J].中国制药信息, 2016(9): 10-11
[3]毕秀玲,李珠华,李莎菁,赵迎春.我国药品委托检验的现状与风险控制[J].中国药房,2014,24(33):3076-3077
[4] 李俐,孙建民.检测机构委托检验的细节风险控制[J].现代测量与实验室管理,2011,19(4):53
[5] 潘枭颖,茅宁莹.药品上市许可持有人委托生产的质量风险辨析及对策研究—基于利益相关者视角 [J] .中国新药杂志, 2019,28( 24) : 2926-2932
[6] 李滨,王宝艺.药品上市许可持有人制度下生产企业的管理对策探讨[J].中国医药工业杂志, 2020,51( 8) : 1085 - 1090.
[7]阿蓉娜,梁毅.上市许可持有人制度下非生产企业的药品委托生产质量管理探析[J].中国药事,2019,33(2):177-181
[8] 《药品上市许可持有人与受托药品生产企业质量协议撰写指南》[2019-05-15].http: / /www.spbia.cn /Article /201712 /201712110001.shtml
[9] 汤涵,魏靖,哲蒋蓉.欧盟药品上市许可持有人制度下药品共用生产设施风险管理研究及对我国的借鉴[J].中国医药工业杂志,2019,50(2):233-236
<END>







川公网安备51019002008863号
本网站未发布麻醉药品、精神药品、医疗用毒性药品、放射性药品、戒毒药品和医疗机构制剂的产品信息
收藏
登录后参与评论
暂无评论