
根据《化学药品注射剂仿制药质量和疗效一致性评价技术要求》要求,需要关注工艺组件与药液的相容性,参考《化学药品注射剂生产所用的塑料组件系统相容性研究技术指南(试行)》、USP665/1665对注射剂生产过程使用的塑料组件系统进行风险评估,并设计相容性研究,相容性研究主要分为四个部分:前期资料收集,工艺组件相容性风险评估,设计相容性研究实验(提取实验、吸附及相互作用实验),安全性评价及结论。
上文已经对注射剂工艺组件相容性前期资料收集工作进行了概述,本文会带领大家在基于完整的前期资料基础上对工艺组件相容性风险评估进行阐述,后文按照设计相容性研究实验(提取实验、吸附及相互作用实验)、安全性评价及结论的顺序带大家进一步了解注射剂工艺组件相容性的系统研究。
前期资料收集工作是工艺组件相容性研究的基石,只有在了解药品、生产工艺及生产系统的基本信息的基础上才能正确完整的进行后续的风险评估和相容性研究实验设计。
工艺组件相容性风险评估体系是根据ICH Q9 :质量风险管理原则,对工艺组件给药品引入的质量风险进行评估,为后续设计相容性研究实验(提取实验、吸附及相互作用实验)用以控制或降低风险提供依据。
下面以0.9%氯化钠注射液为例带领大家进行相容性风险评估的工作。
1、相容性风险评估指标
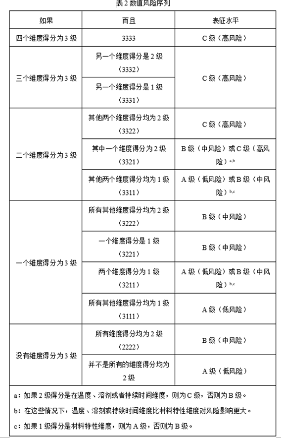
参考USP665/1665,使用风险矩阵对工艺组件相容性的主要影响因素(工艺组件与药品接触时间、接触温度、接触药液的化学性质、工艺组件材料反应性)进行评估,首先为4个风险维度建立分值,通过评估每个组件的风险维度,最终得到数值风险序列,在考虑应用风险评估矩阵的所有可能结果的基础上,建立数值风险序列与表征水平之间的联系,评估维度见表1,数值风险序列见表2。


2、氯化钠注射液工艺组件的风险等级
氯化钠注射液生产用工艺组件与药液接触的各关键要素见汇总表3,需要提供相应工艺组件的材质证明,特别是添加剂、元素、化学反应性及生物兼容性等相关证明文件用于材料特性评估,根据上述风险评估过程,基于药品处方工艺信息对工艺组件进行初始风险评估。

建议大家根据药品处方工艺特点,在生产用工艺组件上选用化学稳定性高(惰性)的医药级材料,例如生产系统所用的自动化配料系统选用316L不锈钢,陶瓷泵选用化学稳定性高(惰性)且无有机添加剂的材料,这类工艺组件的有机物浸出风险较低,可以降低其风险等级,只在成品中对该组件中的元素进行关注,评估其组件引入的元素对制剂元素的影响即可。这样至少可以减少一半的工作量。
3、氯化钠注射液工艺组件的风险等级评定
参考USP665/1665,对硅胶管、滤芯、密封圈使用风险矩阵的方法进行风险评估,风险评估见下表。

根据组件的风险等级评估结果,硅胶管及滤芯的风险级别为LevelA ,为低等风险;密封圈的风险级别为Level B,为中等风险。
参考文献及资料收集途径
1、《化学药品注射剂仿制药质量和疗效一致性评价技术要求》
2、《化学药品注射剂生产所用的塑料组件系统相容性研究技术指南(试行)》
3、USP665/1665
4、中国药典2020年版二部正文品种第一部分氯化钠注射液
5、药智数据库
6、ICH Q9 :质量风险管理
7、ICH Q3D(R2):元素杂质指导原则
<END>







川公网安备51019002008863号
本网站未发布麻醉药品、精神药品、医疗用毒性药品、放射性药品、戒毒药品和医疗机构制剂的产品信息
收藏
登录后参与评论
暂无评论