
固体制剂生产目前在医药产品生产中仍然是最常见的,但是有些产品由于物料流动性较差,所以必须经过制粒才可以改善物料的流动性,目前制粒是生产固体剂型以改善粉末性质的一种常见的操作方法。
干法制粒是将药物和辅料粉末混合均匀,经过一定压力挤压成具有一定硬度的块状、片状后,通过筛网制成颗粒的方法。该法靠压缩力使粒子之间产生结合力,必要时可加入干黏合剂,增加粒子间的结合力。干法制粒适用于热敏性物料、遇水易分解的药物以及易于压缩成型的物料,该工艺在固体制剂中已有广泛应用,是目前国内比较成熟的制粒技术,与湿法制粒相比较,不需要添加黏合剂,无需润湿、混合干燥等,具有工艺简单、易于操作的优点。
一、干法制粒工艺流程图

二、干法制粒工作原理
干法制粒是通过螺旋送料器送料,然后通过一对互为逆向运动的压辊,将粉状物料压制成片状,提高其比重,再经过制粒机构破碎整粒,得到合格的物料,在压制过程时保证物料清洁无任何污染。其工作原理见右图,在实际连续生产时采用自动运行模式。设定压力后,系统通过实时监测两压辊间隙来自动调整螺旋送料转速,保证加料均匀,片厚一致,以达到制粒质量稳定,粒度分布均匀的目的。

三、小试研究中影响干法制粒效果的关键因素
(一)设备
正所谓“好马配好鞍,好船配好帆”所研究固体制剂能否成功有很多关键因素,设备就属于其一,需要从项目的开始就选择好,以保证不影响后序的处方、工艺参数调整。以下几点是在选择不同厂家设备时要考察的关键点。
- 1 得粒率
小试实验中处于结语成本和试验进度,本身的处方量是很小的,那么在小试试验所用到的干法制粒机在选择的过程中首先考虑的就是得粒率的问题。根据众多药厂使用干法制粒机的情况看,轧辊的原因是主要的。由于轧辊表面的淬火工艺、表面调质工艺不一样,会出现一对轧辊之间相对的母线平行度较差、硬度不够、高压下轧辊温度偏高等问题,导致物料被压制后打成的颗粒中含有的细粉较多,得粒率会急剧下降,或者一开始使用得粒率就不高。另一原因,就是设备的结构设计问题,国内很多药厂使用干法制粒机生产中药颗粒,由于中药颗粒容易吸潮、起黏,物料在干法制粒机上容易积聚堵塞通道,出现这些问题的时候就要停机清理,既影响了生产效率,也会降低成品得率。出现这些问题原因之一就是轧辊的加工工艺问题和出于造价的考虑。当然,冷却效果差也是一个原因,如果不能有效冷却压轮表面经挤压所产生的挤压热,防止物料遇热黏结、黏轮现象,也会大大降低得率。
- 2 产尘问题
主要是设备结构设计的问题,很多设备设计得比较简单,没有考虑尘粒的问题,这需要从规范和理念上予以更新,在结构上加以调整,充分考虑药品生产时产生的尘粒,保证生产环境。
- 3 压力不稳定问题
国内生产的干法制粒机,其液压系统设计一般是油泵处于连续工作状态,这往往会造成油温升高,压力不稳定,更重要的是会造成液压油分子结构破坏,工作时间不足30个班次就要更换液压油。解决这个问题要根据物料特性和工艺要求,合理选择油路结构,考虑压力峰值及波动冲击,使得运行时,油路压力的波动峰值在一定的范围内,基本接近直线。
- 4 侧密封结构和材质
侧密封的结构可采用液压控制,推力大小可以调节,同时料筒底座面的间隙也可调节,这样能更有效地防止压轮的侧封漏粉现象产生。侧密封的材料相当重要,材料选用的好与坏,会直接影响药品质量。通常国内产用的侧密封材料,选用白色聚四氟乙烯,其特性只是耐高温,但不耐磨。建议采用具有耐高温、耐磨损的聚四氟乙烯复合材料。
(二)工艺参数

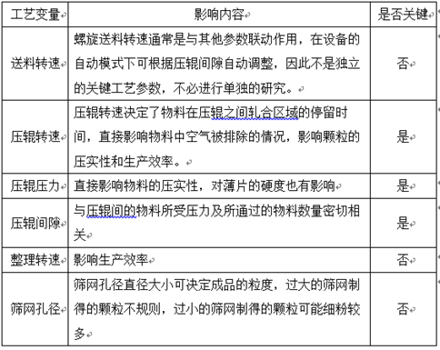
通过对各因素的影响进行评估,干法制粒工序的关键工艺参数有:压辊压力(bar)、压辊间隙(mm)及压辊转速,其中压辊压力对颗粒性质有关键影响。将干法制粒得到的颗粒通过测定粉体学性质能较直观的体现出差异,毕竟,一个稳定的处方工艺需要量化的指标控制而非经验。将所得的颗粒继续进行下一步工艺,可以提现出颗粒性质的差异。所以小试阶段的需要不断的实验结果调整工艺参数,最终得到稳定的结果。
(三)物料粉体性质
物料的粉体特性由处方决定,即物料的原辅料组成是否适合进行干法制粒加工,因此在处方考察完成后,根据物料的可压缩性、流动性等判断,确定使用干法工艺后再进行参数考察,或原研厂家同样采用干法制粒工艺为宜。
四、小结
干法制粒造粒后堆积密度显著增加,可达到既控制污染,又减少粉料浪费,改善物料外观和流动性,便于贮存和运输,可控制溶解度、孔隙率和比表面积等目的。上述影响干法制粒工艺的关键因素是笔者在实验过程中总结的经验,如有不足欢迎指正,共同进步。
相关阅读:
《干法制粒工艺研究思路及放大策略》
<END>







川公网安备51019002008863号
本网站未发布麻醉药品、精神药品、医疗用毒性药品、放射性药品、戒毒药品和医疗机构制剂的产品信息
收藏
登录后参与评论
暂无评论