随着人工智能(AI)技术的飞速发展,其在制药领域的应用正由蓝图变为实景。AI不仅在药物研发初期展露出巨大潜力,更在尝试攻克临床试验的复杂难题。尽管挑战重重,但每一次的尝试都为医疗领域的未来进步铺就了坚实的基石。
本文将基于药融咨询发布的《2023年中国AI制药企业白皮书》的精选内容,对AI制药行业的当前状态、所面临的挑战、以及潜在的机遇与发展趋势进行深入剖析,并进一步探讨其对行业商业模式的潜在影响,以期为行业内的从业者、决策者、投资者等提供有价值的洞见和启示。
一、AI制药行业现状分析及展望
1. AI药物研发:希望与挑战并行
AI新药研发技术迎来成果检阅,多款药物进入临床,但尚无药物成功上市。目前,全球已有多款AI研发药物进入临床,且最高进展已到临床三期,与此同时,有很多利用AI技术研发的药物进入临床后失败,目前尚无AI研发的药物成功上市。
如:2023年7月31日,日本住友制药和大冢制药宣布,其合作在研的ulotaront药物的两项III期研究精神分裂症临床试验未能达到主要终点。药融云数据库显示,Ulotaront是一款利用人工智能技术发现,具有5-HT1A激动剂活性的TAAR1激动剂,目前正在研究用于治疗精神分裂症、广泛性焦虑症和重度抑郁症的辅助治疗,并正在考虑其他适应症。
由Exscientia和日本住友制药合作开发DSP-1181的药物,是一种用于治疗强迫症(OCD)的长效血清素5-HT1A受体激动剂,这是全球首个由AI设计的分子,但因临床I期研究未达标而停止研发。
英国头部AI药企BenevolentAI公布其治疗特应性皮炎的局部泛Trk抑制剂BEN-2293的Ⅱa期临床没有达到次要疗效重点,RelayTherapeutics在AACR2023会议上披露了选择性PI3Kα抑制剂RLY-2608的临床数据有效性不佳。
Recursion(Nasdaq:RXRX)开发的REC-3599用于治疗一种罕见病—GM2神经节苷脂沉积症临床一期结束后下阶段的临床试验迟到2年也已停止研发。
国内借助AI进入临床阶段药物及进展

2. 数据困境:质量与隐私的双刃剑
AI制药存在“数据困境”,但并非无法破局。数据是AI的三大核心要素之一,一方面,AI能够从海量的生物医药数据中挖掘出价值点;另一方面,AI药物研发又普遍受到数据之苦。AI/ML模型本质上是数据驱动的,对用于训练、测试和验证的数据的属性或特征特别敏感,然而数据需要考虑偏见、完整性、隐私和安全、出处、相关性等各种问题。鉴于AI/ML模型本质上是数据驱动的,基于获取的各种来源的训练数据不断升级,这使得模型很容易纳入人为偏见,所以,在开发各种AI/ML模型时,应尽一切努力获取平衡、客观和高质量的训练数据集。
现阶段,大多数公开数据库来源于文献和实验室数据以及通用数据库。但目前存在诸多问题,如:由于生成数据的实验条件和记录数据的格式或注释往往不相同,存在数值不一致、数据缺失、误差等问题,难以被计算机统一识别。且医药领域普遍存在“数据孤岛”,大多数高质量和核心数据掌握在少数企业中,保密性极强,公开可能性较小,制约了行业的整体向前发展。大型通用数据库能够对初始生成模型进行预训练,用来评估其模型能力。但公开数据集一般质量参差不齐,需要自主进行筛选过滤和标准化。针对不同的场景,基于不同的数据维度与颗粒度进行数据清洗处理,还需要较大的投入。
与此同时,从偏差的数据中,亦可挖掘出有价值的信息。2023年8月31日,发表在NEJM综述表示:开发医学人工智能工具的时候,“偏差的数据”,比如人群代表性差的数据、信息缺失的数据等等,也具有其价值,不应该只简单丢弃或者技术上的“矫正” (特别是有些“矫正”缺乏依据,加剧偏差)。这些“偏差的数据”蕴含着丰富的信息,比如,它们就像“文物/遗迹”一样,可以反映当时或现在的社会、制度状态;将来结合创新的人工智能工具,就可以很好的总结这种“数据偏差模式”,帮助人们进一步分析偏差成因,并促进更公平的医疗。
3. 临床试验的AI新视角
AI赋能药物开发多集中在药物发现阶段,临床试验阶段应用或为AI带来新方向。全球范围内,AI制药均主要集中在药物发现环节。可能原因在于,该环节以化学过程为主,研究人员对候选化合物数据的完整性及可重复性、化学稳定性、理论认知度等都有较好的把握,有利于AI建模。
但临床试验阶段有较大不同,是以生物学过程为主,其复杂性在数据和AI建模两方面带来巨大挑战。在数据方面,需要将临床数据加以结构化处理,而诸如病历、随访记录目前还很难标准化、数字化;此外,由于涉及患者隐私,目前尚无能充分保障数据安全的有效措施,这也限制了临床数据的灵活运用。在AI建模方面,化合物与人体靶点的反应过程非常复杂,但目前理论认知还不足,受环境影响因素很大,数据稳定性和可重复性差,所以不利于AI建模,对疗效和安全性的影响也难以把控。
因此,对于真实可信、覆盖临床各环节的完整临床数据库,还有较大发展空间。
4. “黑盒”算法的安全与可解释性
“黑盒”算法带来安全风险,突破其不可解释难题意义显著。AI算法“黑盒”问题是指由于广泛应用在AI产品上的深度学习等主流算法模型内部结构复杂、运行过程自主性较强且人工无法干预等因素,在数据输入、模型训练、结果输出等方面出现运行机制难以解释的情况,人工智能的内部工作原理对最终用户来说是不可见的,导致运行结果无法完全掌控。
当人工智能模型是“黑盒”时,很难理解模型是如何得出预测以及建议的。人工智能的可解释性提供了对人工智能模型内部工作的深入了解,例如有助于预测的潜在因素、特征或模式,并解释了这些模型的决策过程和输出。目前深度学习作为AI技术的主要算法之一,其特点是通过大量的训练数据对模型训练,最终确保在特定输入数据下通过“黑盒”运行,得到更加智能、精准的输出结果。
在生命科学行业,人工智能越来越多地被用于在可能危及生命的地方做出具有深远影响的关键决策和预测,如疾病诊断、治疗计划或药物开发,可解释性对于确保透明度、可信度和监管合规性至关重要。如:浙江大学指出,由于历史数据的偏差,曾发生过算法对肺炎患者诊断出错等问题。从产业实践上看,目前各家科技公司基本利用自身所搜集的有限数据进行测试,各公司宣称“安全”的AI产品往往具有很多较难发现的安全漏洞。因此,一旦未经充分安全测试的相关产品大范围应用于医疗/制药领域,将暗藏错误推理、错误决策等较大安全隐患。
对“黑盒”算法进行更多可解释性的分析研究,使人工智能模型的输出更具透明度,如:对于小分子,如果结合自由能的预测,或是基于靶点口袋的分子生成,或是对先导化合物进行优化改造,将微观物理的信息融入到深度学习框架之中,这个模型就能够更好地学习到真实的因果关系或物理规律,模型的鲁棒性和可靠性也会得到大幅提升。或许会成为未来的主要发展趋势之一。
5. “AI+市场营销”迎来新机遇
集采、医疗反腐背景冲击下,AI+市场营销迎来新机遇。2023年7月21日,国家卫健委同教育部、公安部、审计署等十部门联合召开视频会议,部署开展为期1年的全国医药领域腐败问题集中整治工作。随后多个省份已发文,跟进集中整治。此次反腐行动力度大,覆盖范围广,强调针对医药领域生产、供应、销售、使用、报销等重点环节和“关键少数”,深入开展医药行业全领域、全链条、全覆盖的系统治理。
在此背景下,医药行业对于药品学术推广及市场营销等的合规性要求愈加严格,而传统质检难以全面覆盖销售推介和客户服务交流的内容,存在极大的合规风险。但智能质检可提供通话记录全量质检,不遗漏任何违规项,如过度承诺、询问药量等,在医疗反腐大背景下可能迎来一定的市场机会。此外,在药物市场开拓中,AI技术辅助营销可以及时向医生提供专业医学内容,帮助医生提高专业知识储备、满足研究需求等。
二、AI制药上市企业商业化模式
纵观全球上市的AI制药公司,从业绩上讲,盈利能力较低,年度营收过亿的企业仅有2家。
鉴于目前尚未有真正意义上的AI药物上市,AI制药行业目前商业模式主要分为:
(1)AIDD相关软件销售/技术平台授权:该模式毛利率极高,但技术门槛高且集聚效应强,市场规模优先且少数头部企业几乎实现垄断,通过该模式实现盈利企业数量较少,如Schrödinger;
(2)转移研发风险的CRO模式:帮助企业完成药物发现工作,收取授权费。相较于创新药物研发,变现难度相对低,回款周期较短,是多数企业的选择,如AbCelleraBiologics;
自行承担研发失败的风险的合作/项目转让:通常采取里程碑式付款,目前首付款比例有下降的趋势;
(3)“财务投资+项目管理”模式:低价买入药企闲置的临床管线,减少研发成本,后续自行研发药物,如RoivantSciences、Erasca。
全球AI制药上市企业信息汇总

三、全球主要AI制药上市企业
(1)AbCelleraBiologics
AbCelleraBiologics,主营抗体发现和开发平台AbCelera,专门设计用于解决传统抗体发现的障碍,以更高的精度和速度找到最佳的临床候选药物,更快地到达诊所和患者。借助平台,公司搜索范围广泛的不同抗体,快速选择最有效和可开发的先导物,并通过授权、交易先导化合物及建立合作伙伴,开发优化的解决方案实现盈利。公司与40个合作伙伴签订超174个项目合同,其中149个项目包括里程碑和版税。
(2)Exscientia
Exscientia是全球具有代表性AI驱动的制药企业,采取和外部企业合作形式,共同推进研发管线,利用广泛合作沉淀更多的数据支持其算法模型进行迭代和优化。Exscientia利用已开发的人工智能平台进行自动化药物的研发指导,利用大数据和机器学习方法,根据已有药物研发数据自动设计的小分子化合物,并根据药效、ADMET等条件对化合物进行评估和筛选,对筛选出来的化合物进行实验检测,并反馈到AI系统中进行筛选。Exscientia内部管线专注于肿瘤领域的药物开发,而合作管线则侧重于其他治疗领域。
(3)Schrödinger
Schrödinger成立于1990年,是AI制药领域中的明星企业。Schrödinger的核心技术平台是物理计算平台,即基于物理学的预测方法和机器学习技术,为预测模型、数据分析、合作等提供整合差异化解决方案,以加速药物发现。Schrödinger采取“软件营收+新药研发”的布局,与预营收模式的药企相比,具备客户稳定且毛利率极高的分子模拟技术及相关软件销售兜底(全球TOP20药企均为其客户,且使用时间超10年),而与AI平台公司相比,其新药研发业务更具潜力。
(4)ValoHealth
ValoHealth成立于2019年。Valo的Opal平台能够通过分析人类数据,发现专有的新分子、遗传标记和疾病之间的未知关联。Opal是一个完全集成的、组件化的、端到端的药物开发平台,采用云计算和人类数据。这个计算平台由于减少了药物开发过程的成本、持续时间和失败次数而使其更加高效。
(5)C4XDiscovery
C4XDiscovery是一家药物发现公司,将AI技术与尖端的药物发现技术相结合,有效地发现世界领先的创新药物。公司致力于发现和开发小分子药物,治疗免疫炎症性疾病,,以高效地发现世界领先药物。同时,C4XDiscovery与国内外制药公司合作(如阿斯利康、Horizon、成都先导等),致力于开发出更好、更安全、更有效的药物。
(6)RecursionPharmaceuticals
RecursionPharmaceuticals,是一家利用计算机视觉技术处理细胞图像并分析细胞特征以评估患病细胞的药物后反应结果的公司。利用成像技术和AI技术进行高通量的细胞模型实验。公司致力于在数百种疾病的细胞模型中测试数千种候选药物,最终找出不同疾病对应的新药。
(7)RelayTherapeutics
RelayTherapeutics是一家以分子动力学模拟见长的AI药物发现公司,旨在将蛋白质结构和运动的深刻理解应用于药物发现。该公司将基因组数据、计算科学以及实验科学深度融合,致力于改变药物发现的过程。
(8)RoivantSciences
RoivantSciences成立于2014年,专注孵化创新药企。Roivant旗下现拥有12家子公司涉猎AI制药、数据整合与分析、免疫疗法等新兴技术。RoivantSciences成立AI+CRO子公司VantAI,主要为大药企提供从头药物设计、靶点预测、蛋白降解剂的计算设计和优化等服务。收购蛋白降解公司OncopiaTherapeutics,形成子公司之间的协同布局。同时创办新公司PsivantTherapeutics搭建计算物理驱动的药物设计平台。
(9)Icosavax
Icosavax成立于2017年,主要利用华盛顿大学蛋白质设计研究所授权的类病毒颗粒技术,搭建技术平台用于新型高效疫苗的发现。VLP平台技术旨在实现复杂病毒抗原的多价、基于粒子的呈递,这将诱发对特定病毒的保护。Icosavax的产品线包括针对呼吸道合胞病毒(RSV)、人类偏肺病毒(hMPV)和严重急性呼吸道综合症冠状病毒2(SARS-CoV-2)的候选疫苗。
(10)Erasca
Erasca是一家开发RAS/MAPK途径驱动的癌症疗法的生物技术公司,其目标是开发新一代抗癌药物,彻底治愈癌症。Erasca采用了一种模式诊断方法,通过小分子治疗药物、大分子治疗药物和蛋白质降解剂,选择性地、有效地抑制或降解RAS/MAPK途径中的关键信号节点。OPRA(肿瘤模式识别算法)是Erasca专有的人工智能药物发现平台,它利用机器学习等先进的计算工具,通过阐明新颖的肿瘤生物学和创新策略来加速药物发现。
(11)Evaxion
Evaxion成立于2008年,公司使用免疫学、生物信息学和机器学习方法,来发现和开发针对感染和癌症的有效疫苗。Evaxion的两个平台PIONEER和EDEN可以预测、排列和优化表位和抗原。EDEN能快速准确地揭示新的抗原,而PIONEER则能识别引发自然保护性免疫反应的变异蛋白质表位。
全球AI制药企业临床管线汇总

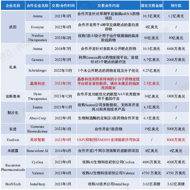
全球AI制药企业大宗项目合作交易


结语:
AI制药正处于一个充满挑战与机遇并存的时代,它不仅考验着技术的极限,也对行业合作、数据共享、伦理规范提出了更高要求。面对这一现状,科研与产业界需携手并进,不仅要追求算法的精密与预测的准确性,更要注重模型的可解释性与透明度,确保每一个决策背后都有清晰的逻辑轨迹可循。尽管目前面临诸多障碍,但每一次失败都是通往成功的宝贵经验。随着技术的进步和行业生态的不断完善,AI制药终将翻开医疗创新的新篇章,为人类健康福祉贡献前所未有的力量。
扩展阅读:
1. 2024年人工智能(AI)制药行业概览丨行业演变、政策导向与资本趋势
2. 2024“AI+药物发现”全解读丨最新技术、国内布局企业大盘点!
3. 2024 AI助力药物临床前研发:最新技术、国内企业竞争格局分析
4. 2024「AI助力新药临床试验」全解读,国内布局企业大盘点!
5. 2024 「AI+药物生产及商业化」研究:最新技术应用及布局企业盘点!
以上内容均来自{2023年中国AI制药企业白皮书},如需查看或下载报告,可点击!
<END>
想要解锁更多药物研发信息吗?查询药融云数据库(vip.pharnexcloud.com/?zmt-mhwz)掌握药物基本信息、市场竞争格局、销售情况与各维度分析、药企研发进展、临床试验情况、申报审批情况、各国上市情况、最新市场动态、市场规模与前景等,以及帮助企业抉择可否投入时提供数据参考!注册立享15天免费试用!








川公网安备51019002008863号
本网站未发布麻醉药品、精神药品、医疗用毒性药品、放射性药品、戒毒药品和医疗机构制剂的产品信息
收藏
登录后参与评论
暂无评论