
一、江西首批耗材联动,采购拟中选结果出炉
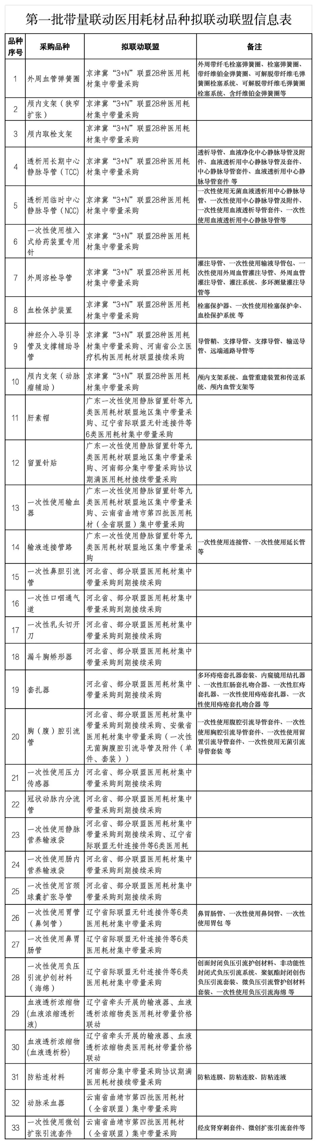
12月5日,江西宜春医保局公示《江西省医用耗材带量价格联动第一批带量联动品种拟中选清单和采购需求量》。今年9月,该局发布采购方案,明确对江西省未集采、已有省际或省级联盟(含市级联盟全省执行)集采中选结果的品种,开展带量价格联动采购。江西首批联动耗材共33类,主要跟踪联动京津冀“3+N”联盟、河北及部分联盟、广东、辽宁省际联盟以及河南、云南、安徽等地的集采项目。

带量联动采购扩围成趋势。12月2日至12月3日,京津冀医药联合采购平台连发4则通知,推进留置针等4类耗材带量联动采购;12月1日,广东确认开展神经介入微导丝等4类耗材带量联动采购。报价及中选规则有差异,如江西首批联动规定,企业接受此前带量采购最低中选价即可参与,医院填报需求量后企业确认供货。

完整数据,识别下方二维码查看
二、耗材市场变革规模与创新凸显
医改深化持续影响医用耗材市场。东北证券研报称,“通用名 + 集采 + 医疗反腐 + DRG/DIP + 强监管”组合拳将成常态。长远看,医保支付将更注重临床价值与应用场景,行业集中度提高,头部企业优势凸显。产品同质化加速竞争,伪创新溢价消失,需凭真实临床价值竞争。
集采规则优化是重点。第六批耗材国采明确报价合理性要求,首次提出“锚点价”,企业应承诺不低于成本报价,低于“锚点价”需声明合理性,破除唯低价论,但降价趋势仍持续。据推算,2026年中医针具等耗材市场价格将有新变动。集采降价考验企业成本控制能力。
政策鼓励创新医疗器械,国家及地方更注重价值创新,临床价值是判断创新性的首要因素。企业需降本增效、持续创新,出海也是确立增量的重要途径。
不过,高值耗材出海挑战大。海外被全球领先品牌垄断,使用决策由临床医生主导,中国企业学术推广和临床支持能力不足。各国监管严、认证流程复杂耗时,对技术、质量管理和合规性要求高。此外,文化差异、本地化服务及售后支持也是难题。沙利文数据显示,2023年中国高值耗材企业海外业务收入平均占比17.50%,有一定参与度。随着国产高端器械发展,出海路径将更畅通。
附件1:第一批带量联动医用耗材品种拟中选清单

附件2:第一批带量联动医用耗材品种采购需求量清单

扩展阅读:
3. 下月起执行!九大类耗材品种开始降价,平均降价83.46%……
想要解锁更多药品信息吗?查询摩熵医药(原药融云)数据库(vip.pharnexcloud.com/?zmt-mhwz)掌握药品各国上市情况、药品批文信息、销售情况与各维度分析、市场竞争格局、一致性评价情况、集采中标情况、药企申报审批信息、最新动态与前景等,以及帮助企业抉择可否投入时提供数据参考!注册立享15天免费试用!








川公网安备51019002008863号
本网站未发布麻醉药品、精神药品、医疗用毒性药品、放射性药品、戒毒药品和医疗机构制剂的产品信息
收藏
登录后参与评论
暂无评论