
一、十省联盟集采启动,吻合器等耗材再迎降价潮
近日,重庆市医保局正式发布了《吻合器等三类医用耗材集中带量采购协议期满联盟地区接续采购文件》。

据悉,此次采购由重庆、湖南、广西、海南、四川、贵州、青海、宁夏、新疆以及新疆生产建设兵团等十个地区共同发起,成立了耗材集中带量采购协议期满联盟地区接续采购工作领导小组办公室,旨在代表这些地区的医疗机构进行接续采购。




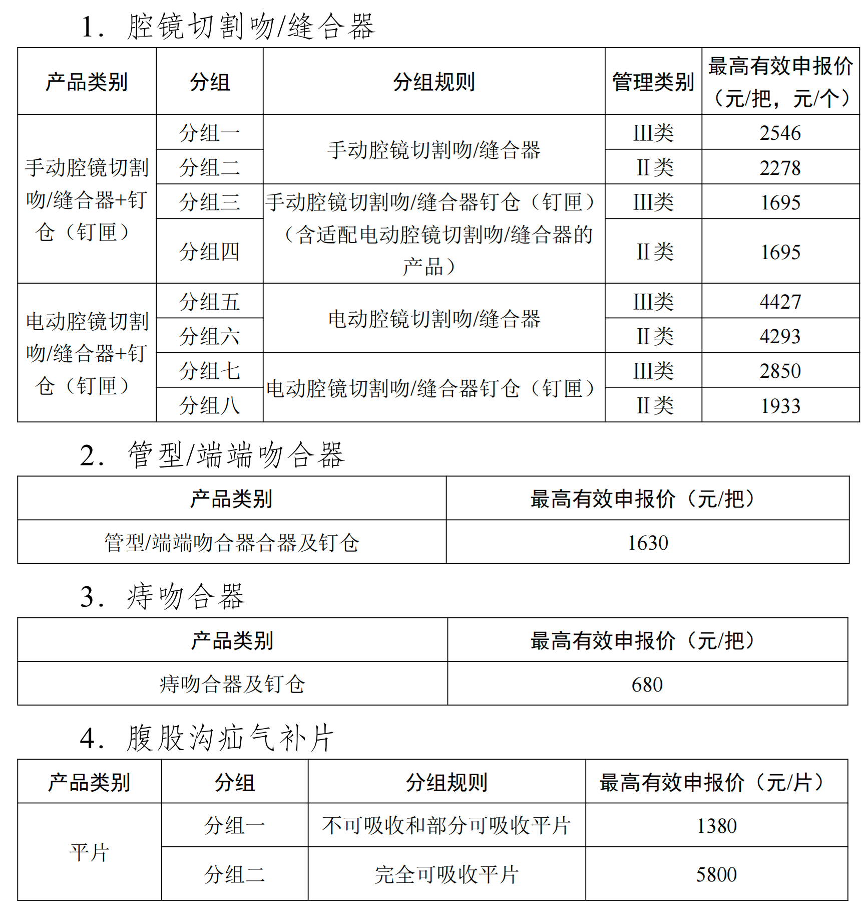
此次接续采购的品类涵盖了吻合器(包括腔镜切割吻/缝合器、管型/端端吻合器、痔吻合器)、腹股沟疝气补片以及静脉留置针三类。采购周期为两年,并制定了各分组各采购品种的最高有效申报价。接续采购采用“带量价格联动”的方式,以确保价格合理且稳定。




二、集采推动吻合器行业变革,电动化时代加速到来
自2020年湖南首次对腔镜类吻合器进行集采以来,吻合器已经历了多次集采洗礼,价格更是经历了断崖式下跌,产品正式进入了千元时代。随后,山西、福建、渝贵云豫联盟、京津冀3+N等多个地区也相继开展了吻合器相关品类的集采,降价幅度普遍在80%左右。
其中,福建等15个省区市此前开展的腔镜切割吻/缝合器类耗材联盟集采,覆盖了全国近50%的市场,中选产品平均降幅达到了55.52%。而重庆等8省联盟开展的腔镜吻合器及组件集采,平均降幅更是高达79.2%,最高降幅甚至达到了97.9%。
今年8月,河南也开展了吻合器类医用耗材接续带量联动工作,中选价格进一步降低。据头豹研究院分析,集采政策的持续实施,使得厂家利润空间被大幅压缩,低利润模式下,成本较高的跨国企业受到的影响尤为显著,进而降低了其竞争意愿,加速了国产替代的进程。
国产腔镜吻合器厂家众多,但产品质量参差不齐。集采政策的落实将倒逼行业进行整合,有利于具有技术创新及规模优势的龙头企业脱颖而出。近年来,随着微创手术的不断普及,腔镜吻合器作为重要的手术器械,其重要性也日益凸显。特别是电动腔镜吻合器,因其安全性、便捷性等优势,更是获得了临床的广泛青睐。
目前,吻合器已经历了从第一代开放吻合器到第二代手动腔镜吻合器,再到第三代电动腔镜吻合器的发展过程,正式进入了电动化和智能化时代。主流厂商正积极布局电动领域,以抢占市场高地。而在电动吻合器集采的推动下,国产替代的进程正在加速实现。
据弗若斯特沙利文数据显示,我国电动腔镜吻合器市场仍由进口产品主导,外资产品如强生等市占率高达70%以上,国产化率仅为22%,仍有较大的替代空间。然而,随着技术创新迭代的加快,国产电动腔镜吻合器近年来开始密集获批。国内主要厂商如强生、美敦力、风和医疗、维尔凯迪、瑞奇外科、派尔特、逸思医疗等都在积极发力,其中强生仍占据绝对市场优势。但国产企业正借助集采之力,加快市场准入,提高薄弱地区医院的覆盖面,并积极扩大海外市场份额,以实现快速成长。
想要解锁更多药品信息吗?查询摩熵医药(原药融云)数据库(vip.pharnexcloud.com/?zmt-mhwz)掌握药品各国上市情况、药品批文信息、销售情况与各维度分析、市场竞争格局、一致性评价情况、集采中标情况、药企申报审批信息、最新动态与前景等,以及帮助企业抉择可否投入时提供数据参考!注册立享15天免费试用!








川公网安备51019002008863号
本网站未发布麻醉药品、精神药品、医疗用毒性药品、放射性药品、戒毒药品和医疗机构制剂的产品信息
收藏
登录后参与评论
暂无评论