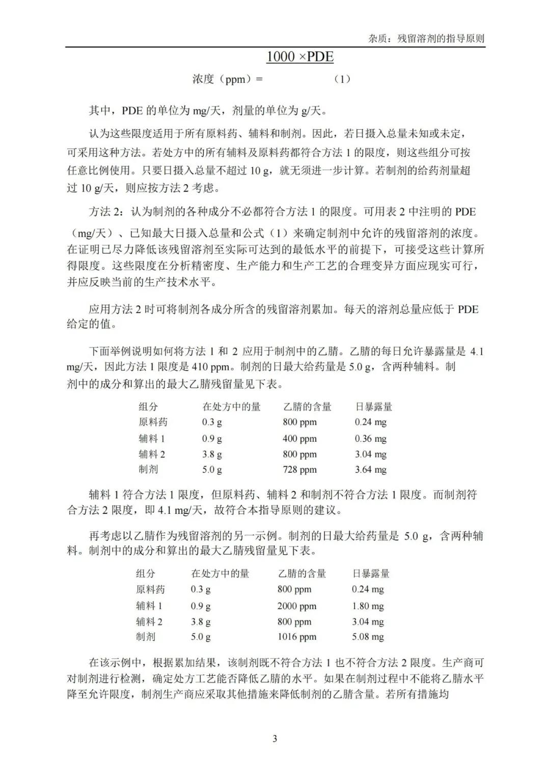
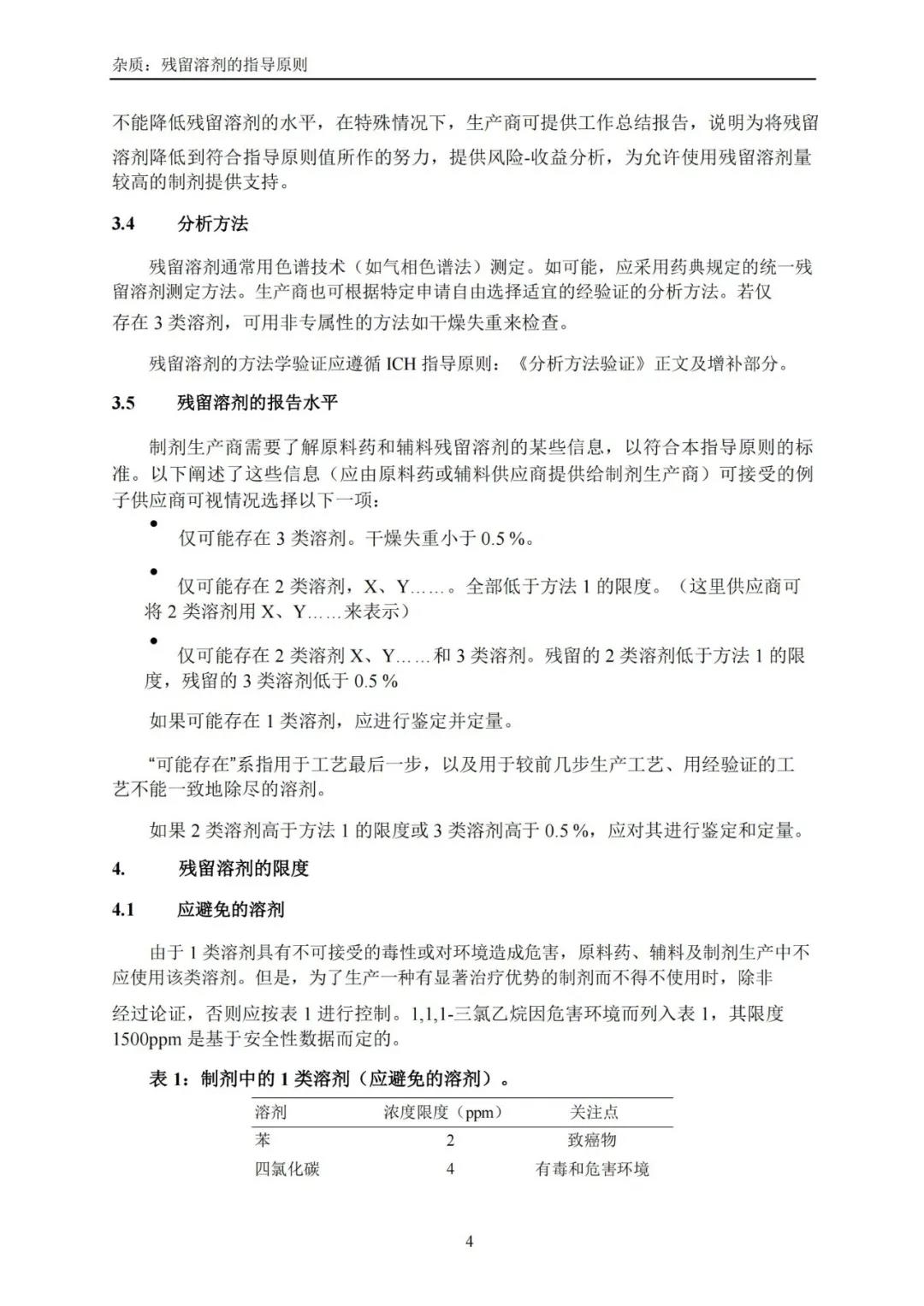
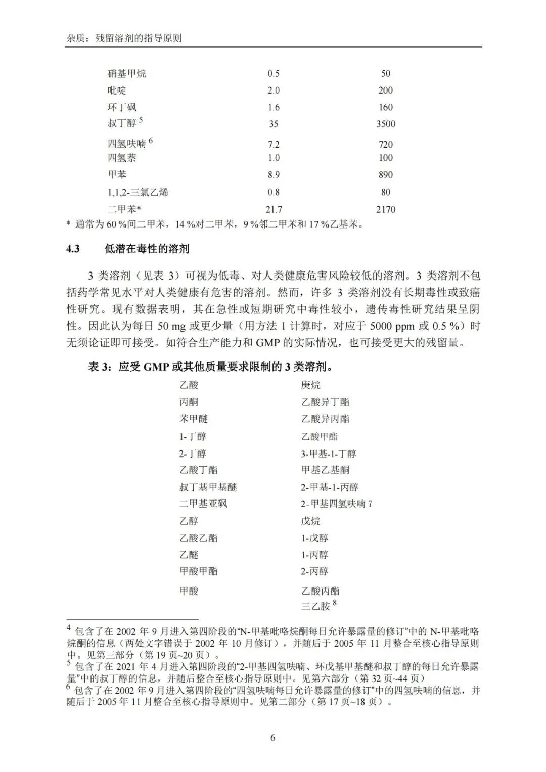
导读:
CDE组织翻译了ICH《Q3C(R8):杂质:残留溶剂》(见附件),现对中文翻译稿公开征求意见,为期1个月
Q3C(R8):纳入 2-甲基四氢呋喃(2-MTHF)、环戊基甲基醚(CPME)和叔丁醇(TBA)的PDE

为推动ICH三级指导原则在国内的转化实施,我中心组织翻译了ICH《Q3C(R8):杂质:残留溶剂》(见附件),现对中文翻译稿公开征求意见,为期1个月。
如有修改意见,请反馈至联系人电子邮箱:gkzhqyj@cde.org.cn。
附件:
1.Q3C(R8)英文原文
2.Q3C(R8)中文稿
国家药品监督管理局药品审评中心
2021年11月2日
























































川公网安备51019002008863号
本网站未发布麻醉药品、精神药品、医疗用毒性药品、放射性药品、戒毒药品和医疗机构制剂的产品信息
收藏
登录后参与评论
暂无评论