
11月2日,CDE发布《儿童用药口感设计与评价的技术指导原则(试行)》的通告,进一步鼓励儿童用药研发生产,满足儿童用药需求,保障儿童用药安全。
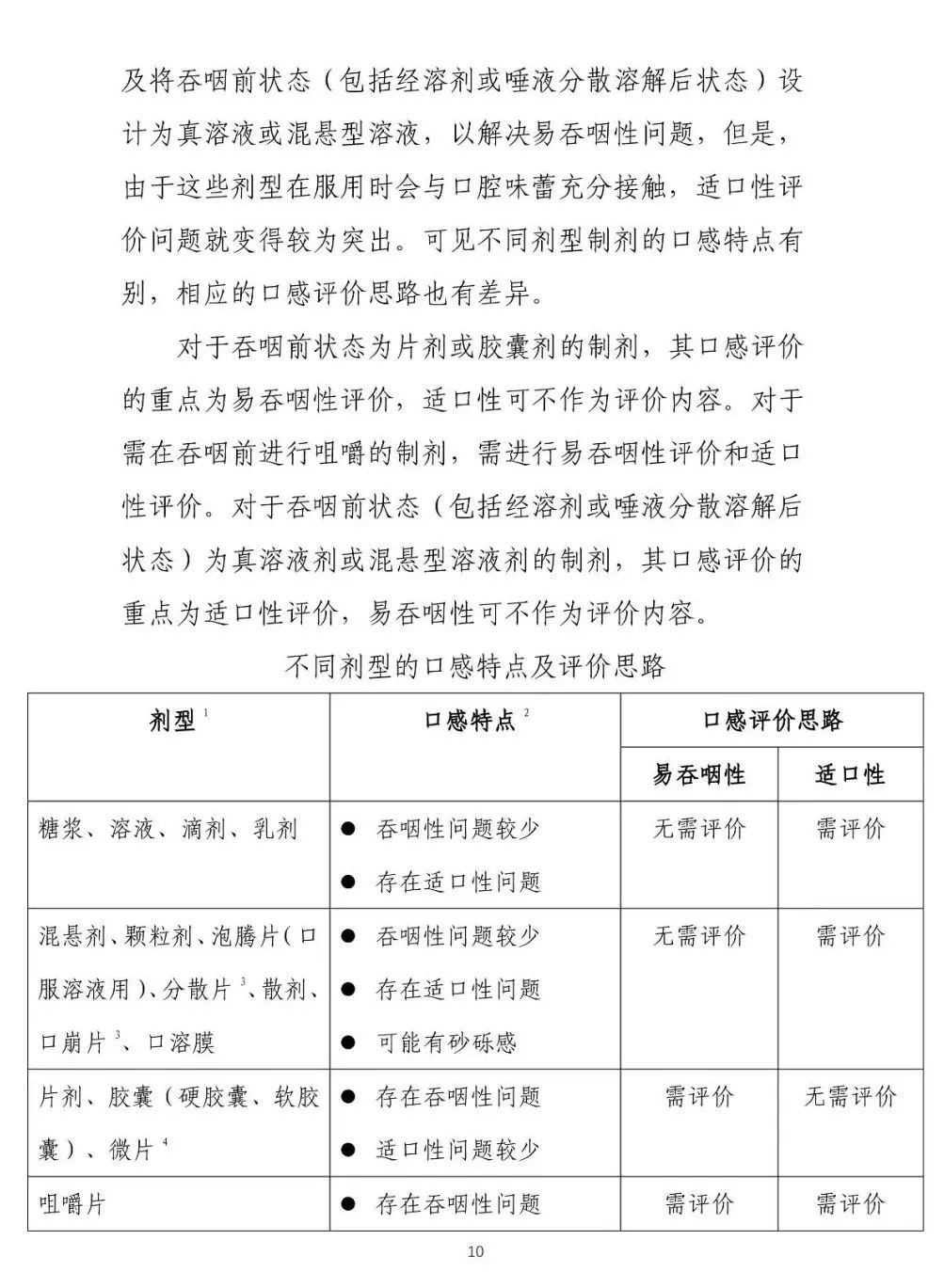
在 2020 年 12 月发布的《儿童用药(化学药品)药学开发指导原则(试行)》中,就儿童患者对制剂的可接受性进行了阐述,提出了口感评价在儿童用药研制中的重要意义。在本指导原则中,将“口感”界定为与制剂的剂型、质 地、容积或体积(大小和形状)、气味、味道、余味等相关, 涉及易吞咽性和适口性两个核心评价维度。

为进一步鼓励儿童用药研发生产,满足儿童用药需求,保障儿童用药安全,在国家药品监督管理局的部署下,药审中心组织制定了《儿童用药口感设计与评价的技术指导原则(试行)》(见附件)。根据《国家药监局综合司关于印发药品技术指导原则发布程序的通知》(药监综药管〔2020〕9号)要求,经国家药品监督管理局审查同意,现予发布,自发布之日起施行。
特此通告。
附件:儿童用药口感设计与评价的技术指导原则(试行)
国家药监局药审中心
2022年10月28日





















<END>







川公网安备51019002008863号
本网站未发布麻醉药品、精神药品、医疗用毒性药品、放射性药品、戒毒药品和医疗机构制剂的产品信息
收藏
登录后参与评论
暂无评论