
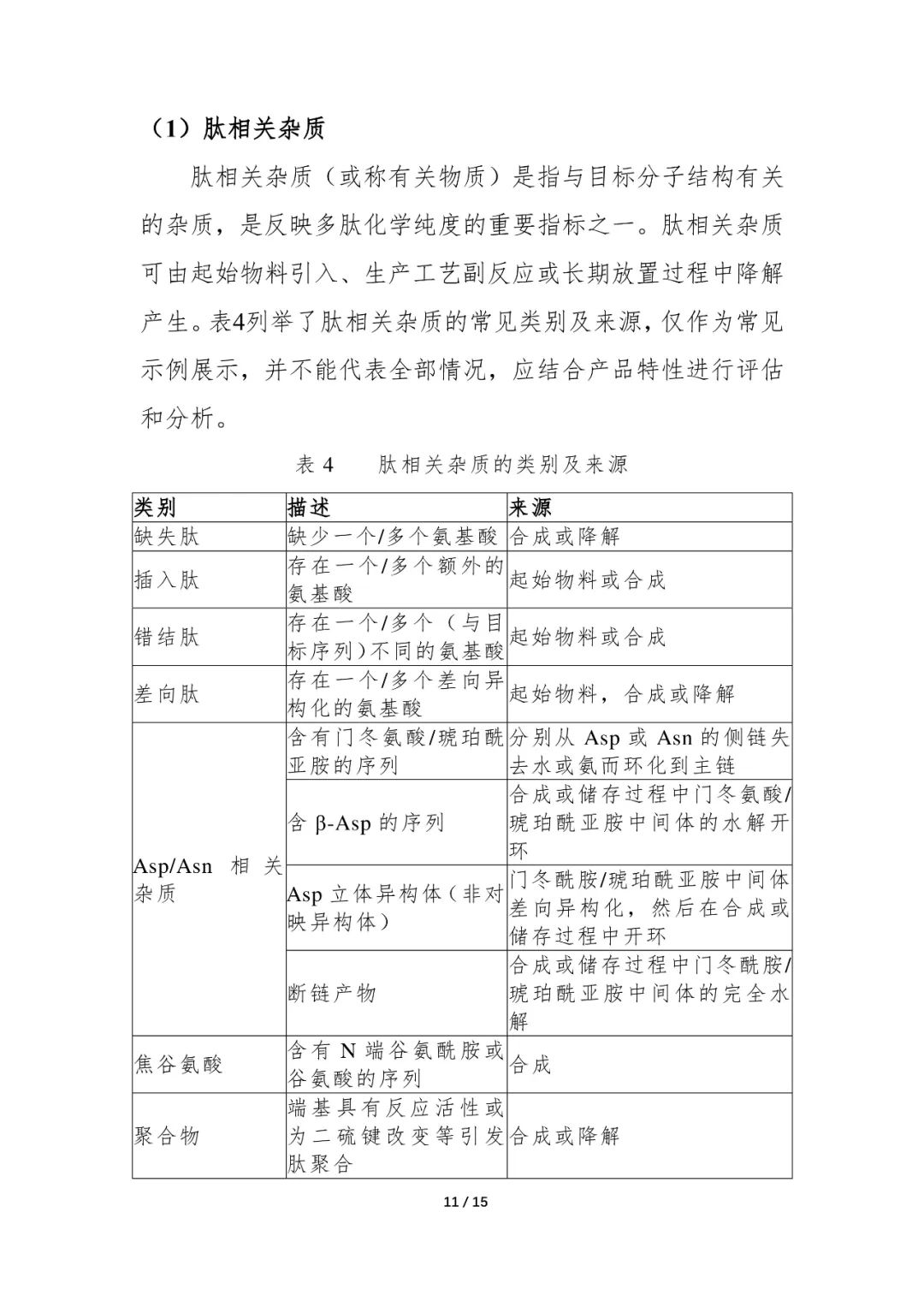
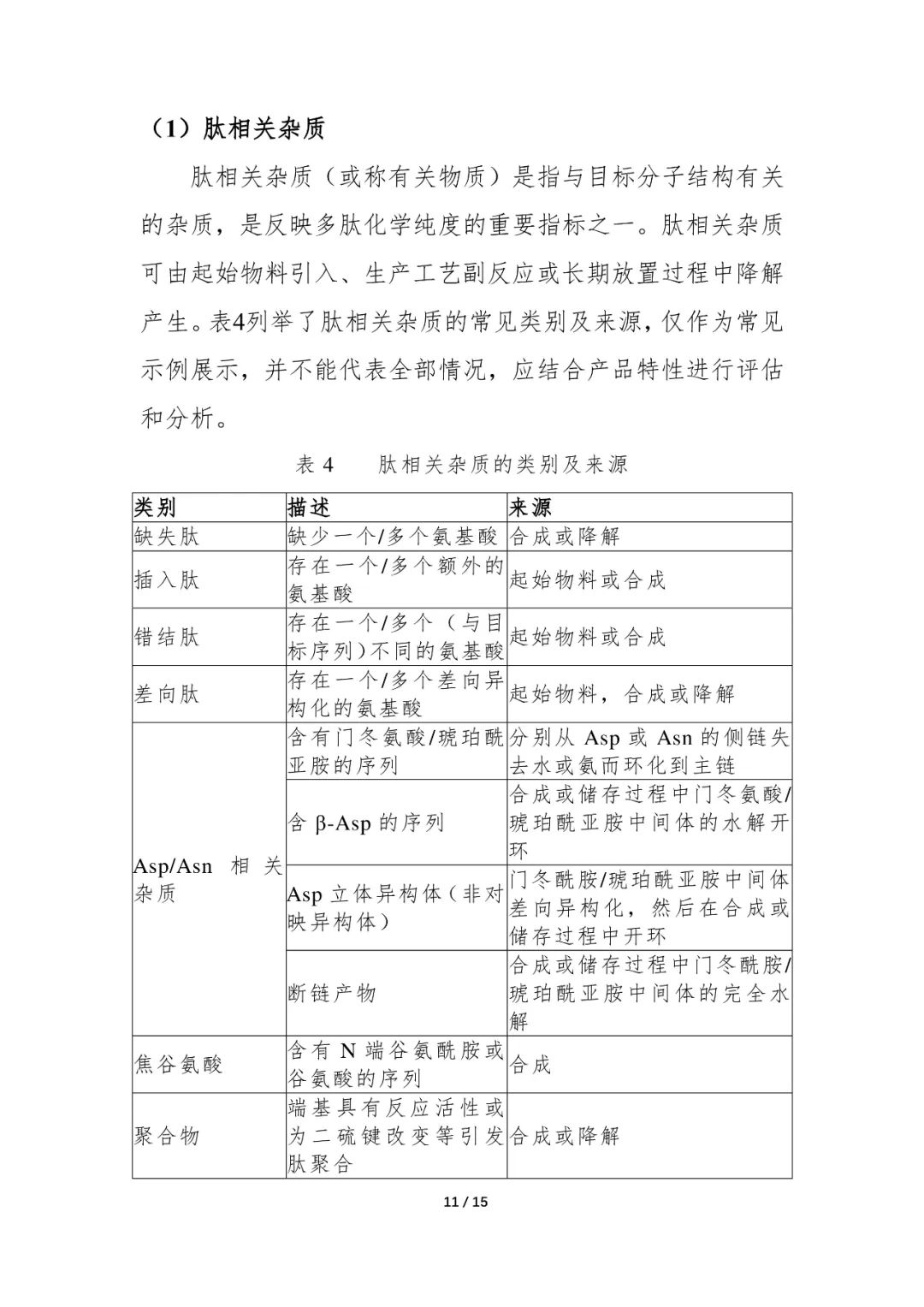
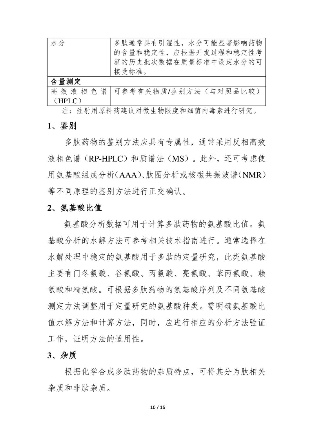
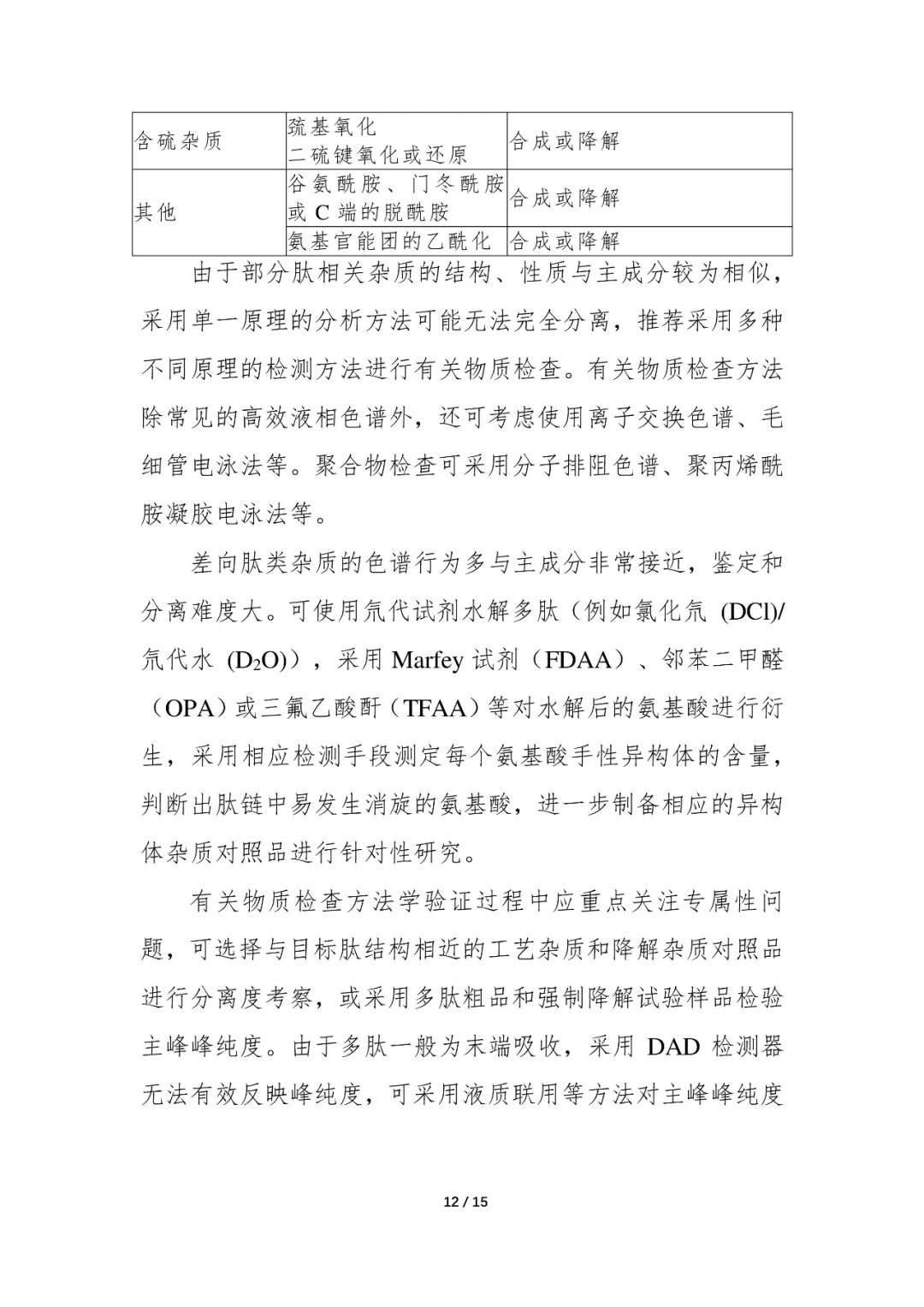
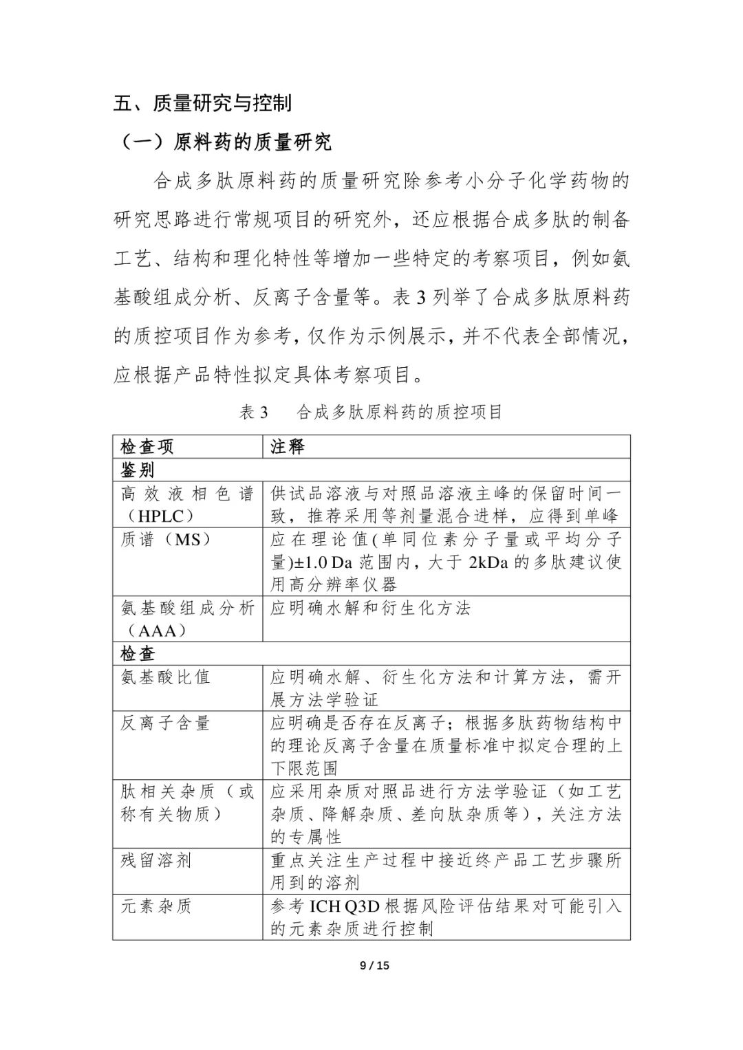
刚刚!CDE发布《化学合成多肽药物药学研究技术指导原则(试行)》。

为指导化学合成多肽药物药学的研究,提供可参考的技术标准,在国家药品监督管理局的部署下,药审中心组织制定了《化学合成多肽药物药学研究技术指导原则(试行)》(见附件)。根据《国家药监局综合司关于印发药品技术指导原则发布程序的通知》(药监综药管〔2020〕9号)要求,经国家药品监督管理局审查同意,现予发布,自发布之日起施行。
特此通告。
附件:化学合成多肽药物药学研究技术指导原则(试行)
国家药监局药审中心
2023年2月17日


















<END>







川公网安备51019002008863号
本网站未发布麻醉药品、精神药品、医疗用毒性药品、放射性药品、戒毒药品和医疗机构制剂的产品信息
收藏
登录后参与评论
暂无评论