3月27日,全国中成药联合采购办公室发布《全国中成药采购联盟集中采购文件(征求意见稿)》。
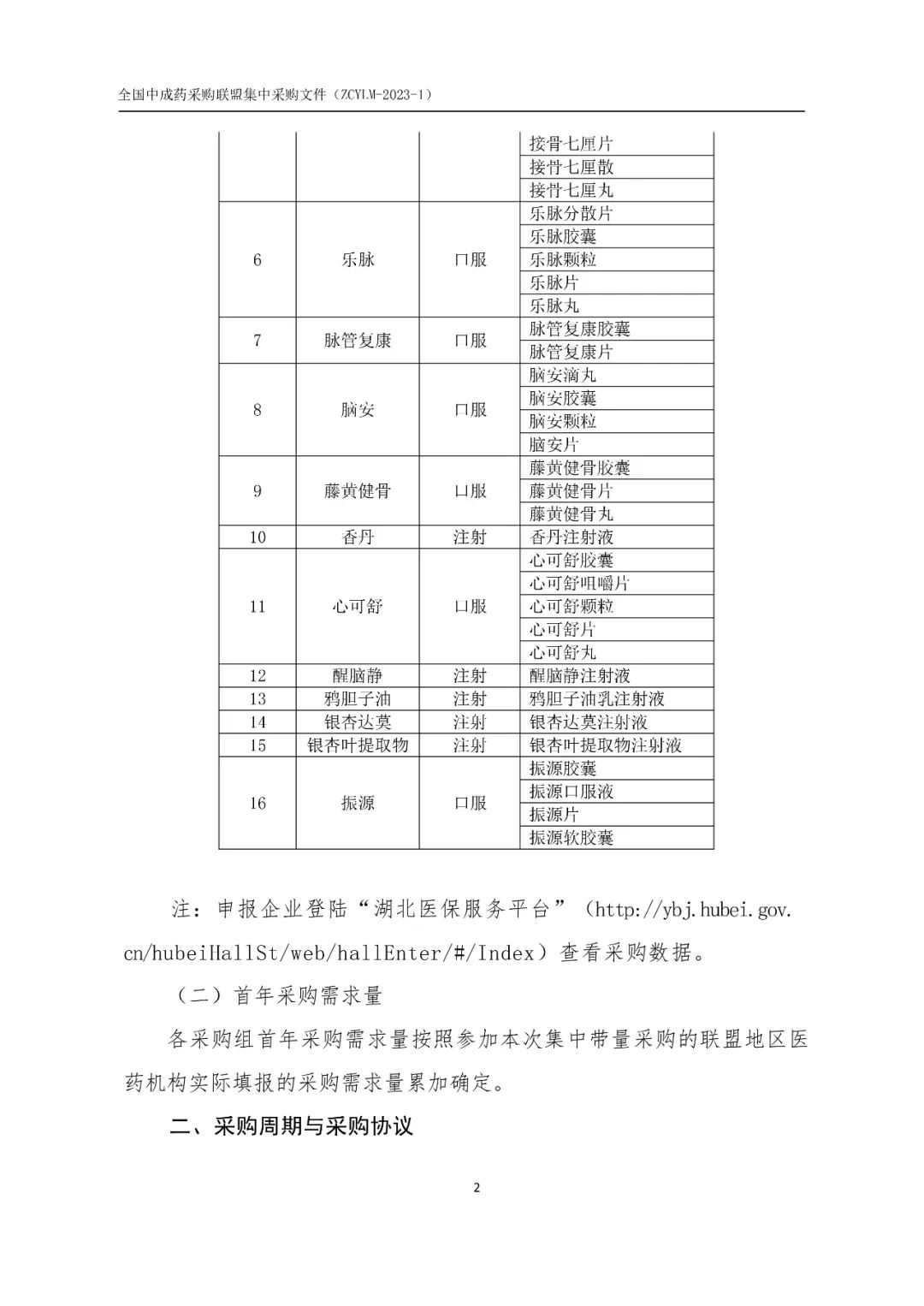
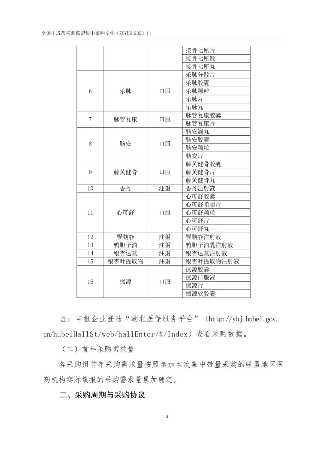
本次联盟地区集中带量采购品涉及16个品种,采购周期为2年,视情况可延长1年。
集采范围覆盖由湖北、北京、天津、河北、山西、内蒙古、辽宁、吉林、黑龙江、上海、江苏、浙江、安徽、江西、山东、河南、广东、广西壮 族自治区、海南、重庆、四川、贵州、云南、西藏自治区、陕西、甘肃、 青海、宁夏回族自治区、新疆维吾尔自治区、新疆生产建设兵团等联盟地区。


原文如下:

为贯彻落实《国务院办公厅关于推动药品集中带量采购工作常态化制度化开展的意见》(国办发〔2021〕2号)精神,进一步推进中成药联盟采购工作,在国家医保局的指导下,结合中成药联盟采购工作实践,研究起草了《全国中成药采购联盟集中采购文件(征求意见稿)》,现向社会公开征求意见,请于2023年3月30日17时前,将意见建议发至联合采购办公室。电子邮箱:zcylcbgs@163.com 联系电话:027-87265910 027-87265911 通讯地址:武汉市武昌区中北路101号海山金谷16楼1604室 邮编:430071 附件:《全国中成药采购联盟集中采购文件(征求意见稿)》
全国中成药联合采购办公室
(湖北省医疗保障局代章)
2023年3月27日



































<END>








川公网安备51019002008863号
本网站未发布麻醉药品、精神药品、医疗用毒性药品、放射性药品、戒毒药品和医疗机构制剂的产品信息
收藏
登录后参与评论
暂无评论