
2024年11月20日至22日,第89届全国药品交易会在武汉国际博览中心隆重举行。在这场中国医药行业的年度盛会中,摩熵数科联合国药励展举办了一场主题为“政策&数据,精准应对医药市场准入研讨会”的同期会议。会议吸引了国内外众多医药健康领域领军企业和行业专家的积极参与,共同探讨行业发展趋势,寻求合作共赢的新机遇。
会议期间,多位重量级嘉宾围绕集采准入、DRG/DIP2.0时代药企策略、医疗数据赋能市场准入、医药数据解锁研发新潜力、“双通道”下院外市场以及医药出海策略等热点话题展开深入讨论。摩熵数科CEO王中健、商务总监杨建云,清华大学老科协医疗健康研究中心执行副主任耿鸿武、眉山市中医药研究所医院管理研究中心副主任左华、国内TOP5药企零售事业部全国DTP总监曾世新、北京持有人医药有限公司总经理曹晓冬等行业领袖的精彩分享,引发了现场观众的热烈反响。

(摩熵数科CEO王中健)
一、数据洞察市场,精准应对医药市场准入
摩熵数科CEO王中健博士在会上发表了开场致辞,并带来了题为“数据引领,精准洞察医药市场准入”的主题演讲。王博士的演讲高瞻远瞩,不仅深刻剖析了中国药品市场的整体概况,还通过数据洞察与研判医药热门领域,揭示医疗大数据如何帮助药企精准洞察市场趋势,优化市场布局,实现精准的市场准入。
王博士从医院全终端市场、实体药店市场、网上药店市场三个维度,对2024年上半年中国药品市场销售数据进行了详细解读。据摩熵医药数据统计,2024年上半年中国医院全终端药品销售同比2023年上半年略有下降(增速为-5.5%),尚未恢复至疫情前2019年的水平。其中,化药和生物药销售额同比增速为-6%,中药同比增速为-3.8%。

数据来源:摩熵医药数据库、摩熵咨询
中国城市实体药店药物销售略有下滑,同比增速为-1.9%,与2020-2022年相比增速有所回落。中国网上药店ToC端药品销售延续2023年的增长态势,同比增速为7.2%。近几年因为网上药店销售额整体基数低,呈现快速增长态势;其中化药和生物药销售额同比增速为7.4%,中药同比增速为6.8%。

在演讲中,王博士着重强调了摩熵医疗大数据在药企市场准入中的重要作用。他提到,市场准入涉及药品的全生命周期,需要多部门间的紧密合作与协同。而医疗大数据的应用,为这一复杂流程提供了前所未有的洞察力与决策支持。

王博士通过一系列真实的案例分析,清晰展示了如何利用摩熵医疗数据赋能企业评估目标治疗领域及产品市场潜力,进行产品定价及医保准入,精准制定市场策略、合理配置资源,洞察患者就诊路径、制定差异化营销策略,多渠道信息推广、提供数据支撑及信息有效传播平台等。充分利用医疗大数据,帮助药企在激烈的市场竞争中实现精准决策、高效资源配置及市场竞争力提升。

王博士提到,摩熵医疗大数据是合规的、真实的、可持续的数据,拥有多方权威来源;包括但不限于医院管理信息系统(HIS系统),比如就诊信息、科室名称、科室处方、处方信息、检查信息、门诊挂号、处方信息等;以及医院检验科信息管理系统(LIS)、电子病历(EMR)、医疗影像PACS系统等其他数据,比如检验报告单、检验报告单明细、药敏记录、细菌培养、入院记录、出院记录、首日病程等权威数据。
二、医药大数据,解锁新药研发项目新潜力
会议上,摩熵数科商务总监杨建云围绕“巧用医药大数据,解锁研发新潜力”的主题,同样带来了精彩的分享。他深入浅出地从新药项目选择的考量因素谈起,系统探讨了如何科学、理性地确定最适合企业发展的新药项目类型。随后详细阐述了评估拟立项或引进的新药项目以及设计仿制药产品线时所需考虑的关键要素,并通过真实的立项案例进行了深入分析,赢得了现场观众的热烈掌声。
杨建云指出,中国创新药研发正呈现蓬勃发展的态势。目前,中国已成为全球第二大新药开发国家,创新药占全球在研药物的26.7%。全国约有1270家医药公司总部设在中国,仅次于美国。据摩熵数据统计显示,截至2024年1月1日,中国药企在研的创新产品数量已从2021年7月的2251个增至4391个,其中first-in-class(FIC)和fast-follow(FF)产品的增长率高于me-too产品。

在此背景下,新药研发是一项长期、复杂、高风险且可预测性差的巨大工程。因此,选择符合公司战略发展的新药项目至关重要。企业需结合实际情况、发展战略及后续方向,全面分析技术数据,做出是否立项或引进的决策。
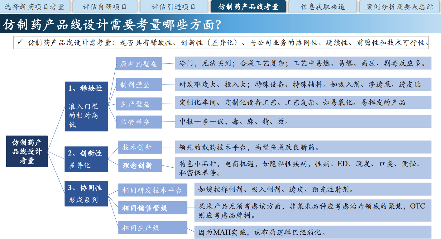
那么,如何评估拟自主立项的新药或仿制药项目呢?杨建云强调,产品立项评估是企业战略规划的核心,也是推动创新、优化资源配置、提升竞争力的关键。对于新药项目,应从适应症、靶标、研究方案及风险分析等四个方面进行评估;而设计仿制药产品线时,则需考虑稀缺性、创新性、协同性、延续性、前瞻性和技术可行性等六大要素。

为了获取这些评估信息,药企需从各类专业渠道获取详实的数据。杨建云从生物信息检索、化学结构检索等维度出发,系统梳理了药企产品立项评估的信息获取途径。而摩熵医药数据库作为生物医药大数据一站式检索平台,在这一过程中发挥着重要作用。
摩熵医药数据库是摩熵数科旗下的生物医药大数据一站式检索平台,凭借强大的数据整合能力与专业分析工具,为药企提供了全面、深入、及时的医药信息支持。其数据体量庞大,产业链条覆盖广泛,贯穿药物研发、立项、开发、临床、注册、生产、市场及销售等全生命周期。摩熵医药数据库覆盖了所有主题检索渠道的核心资源,可以帮助药企快速洞察市场趋势、评估项目风险、制定科学决策,是药企进行产品立项评估不可或缺的工具。

三、摩熵数科:全球领先的数据系统与咨询服务提供商
作为生命科学领域全球领先的数据系统与咨询服务提供商,摩熵数科是一家集生命科学、数据科学、人工智能(BT+DT+AI)等技术于一体的高科技企业。公司旗下拥有15大数据库矩阵,涵盖超过50亿条结构化数据量,凭借这些海量的医疗信息和数据资源,成功构建了一个全面、精准且高效的大数据平台,为医药行业各领域的决策者提供了精准、全面、实时的数据支持,奠定了摩熵数科在行业中的坚实地位。

在此基础上,摩熵数科旗下的专业咨询服务品牌——摩熵咨询,依托其丰富的外部专家资源及全面的医药全产业链数据库,为客户提供专业咨询服务和定制化解决方案。摩熵咨询通过对全域脱敏医疗大数据的深入挖掘与分析,为药企提供包括医药市场潜力评估、流行病学研究、药物经济学研究、市场分析及适应症拓展、疗效评价、患者画像分析等在内的全方位服务;帮助药企准确把握市场动态,预测行业趋势,制定出更加精准的市场准入策略与推广计划,在激烈的市场竞争中取得优势。
此次药交会同期会议论坛的成功举办,不仅展示了摩熵数科在大数据创新赋能医药产业方面的成果,也彰显了公司在推动业务创新、保持与战略合作伙伴紧密合作方面的决心和实力。未来,摩熵数科将继续以数据和智能技术为驱动力,携手各方共赢,共同推动中国医药行业的繁荣发展。
想要解锁更多药物研发信息吗?查询摩熵医药(原药融云)数据库(vip.pharnexcloud.com/?zmt-mhwz)掌握药物基本信息、市场竞争格局、销售情况与各维度分析、药企研发进展、临床试验情况、申报审批情况、各国上市情况、最新市场动态、市场规模与前景等,以及帮助企业抉择可否投入时提供数据参考!注册立享15天免费试用!








川公网安备51019002008863号
本网站未发布麻醉药品、精神药品、医疗用毒性药品、放射性药品、戒毒药品和医疗机构制剂的产品信息
收藏
登录后参与评论
暂无评论