洞察市场格局
解锁药品研发情报
客服电话
400-9696-311
医药数据查询
您尚未登陆,请先登录吧
登录
生物医药全产业链数据服务平台
企业版官网
掌上数据
打开微信扫一扫
我要投稿
网站导航
数据开放平台
产品矩阵
摩熵数科产品矩阵
查看详情
{{ item.category }}
{{ product.info.name }}
{{ product.info.desc }}
{{ listItem.name }}
快速筛选药品,用摩熵药筛
微信扫一扫-立即使用
登录
/
免费注册
首页
个人版
企业版
院销智策
摩熵咨询
咨询服务
产品立项评估及管线规划
数据定制服务
产业/行业调研
市场洞察咨询服务
投资决策与交易估值
“十五五”战略规划
资源大厅
报告大厅
已收录
114655
份
摩熵说直播
最新
包芯片制剂技术:改良型新药的精密武器
资讯
摩熵原创
深度分析
过评精选
政策法规
赛道梳理
投融资
注册审批
时讯
科普
医药洞见
会议
摩熵视野
前沿研究
招标采购
公司动态
财报业绩
临床研究
医保动态
研发注册政策
交易并购
人事变动
专家观点
行业分析
审批动态
医药投融资
医投速递
会议会展
摩熵视频
产业供需
数据查询
政策法规
上市医药企业年报
药品生产企业
临床进展
投融资
投融资事件
机构查询
企业查询
关于我们
公司介绍
加入我们
联系我们
产品与服务
团队介绍
请输入关键词
历史搜索
热门搜索
GLP-1
首页
资讯
摩熵原创
深度分析
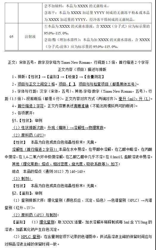
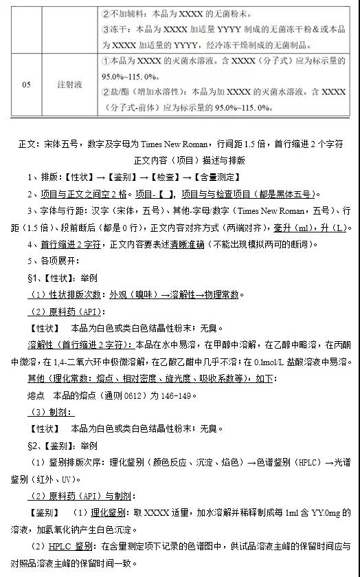
手把手教你质量标准之药典格式编写
手把手教你质量标准之药典格式编写
药事纵横
2021/11/04
3755
药典格式编写
<END>
*声明:本文由入驻摩熵医药的相关人员撰写或转载,观点仅代表作者本人,不代表摩熵医药的立场。
收藏
分享
复制链接
微博
微信扫一扫
发表评论
登录
后参与评论
评论区(
0
)
暂无评论
推荐资讯
2024年贺普拉肽最新动态丨一文了解乙肝、丁肝在研1.1类创新药贺普拉肽!
摩熵医药(原药融云)
2024-02-07
GSK836乙肝新药最新动态丨Bepirovirsen最新研究显示:或可实现功能性治愈
摩熵医药(原药融云)
2024-02-08
2023年印度药企排名TOP10!太阳制药稳坐TOP1
药事纵横
2023-03-13
2021美国上市药企top100全景图(市值/营收/R&D/特点)
药事纵横
2021-04-25
摩熵医药企业版
50亿+条医药数据随时查
7天免费试用
体验产品
专题.策划
更多
医药市场研究分析
全球创新药研发概览
全球医药大健康行业投融资数据
国内医药大健康行业政策法规汇总
国内仿制药/生物类似物申报/审批数据分析
国内创新药/改良型新药申请临床/获批临床/申请上市/获批上市数据分析
AI 赋能生物医药:应用教程与实践
医药行业AI前沿资讯
最新资讯
更多
创新药降本增效的核心密码:深度解析现代工艺开发新技术,合成生物化学等三大工艺成核心驱动力!
人福药业:改良型新药氨酚羟考酮缓释片冲刺上市,同步抢滩马立巴韦片首仿,龙头地位持续加固
华东医药EGFR/HER3双抗ADC新药HDM2024获FDA临床批准,全球化战略加速
世界肾脏日:全球219款肾病药上市!金赛药业BCMA新药与恒瑞医药SGLT2/GLP-1管线竞速
3月超4亿医疗设备开标!县域医共体成主战场,128排CT、高端彩超批量挂网,政策资金双轮驱动
全球首款避孕贴Ortho Evra:历经强生撤市、吉瑞收购复活,年销超1亿美元后正进军中国!
CGT赛道迎重磅合作:Locus Cell牵手国际CRO巨头查尔斯河,共拓CAR-T、iPSC等先进疗法市场
2025年ADC药物销售榜TOP10揭晓:德曲妥珠单抗年销近50亿美金再登顶,前三甲包揽市场60%份额!
全球新药治疗领域统计
更多
全球新药靶点统计
更多
最新报告
更多
中国兽药产业全景透视:政策演进研发流程与市场格局
2026-03-09
35页
摩熵咨询医药行业观察周报(2026.03.02-2026.03.08)
2026-03-08
25页
摩熵咨询医药行业观察周报(2026.02.23-2026.03.01)
2026-03-01
20页
2026年2月仿制药月报
2026-02-28
13页
2026年2月全球在研新药月报
2026-02-28
31页
摩熵视频
更多
改良型新药及创新药立项开发
40621
2025年05月28日 00:00
关于丙类目录需要研究的一系列问题
2025药械行业十大突破方向!
医药行业中的AI应用与未来趋势
药品专利期限调整制度引入对药品企业项目管理和许可的影响
最新会议
更多
2028年美国临床肿瘤学会泌尿生殖系统癌症研讨会(ASCO-GU)
海外
2028.02.17
02.19
1444
2028年美国临床肿瘤学会胃肠肿瘤研讨会(ASCO-GI)
海外
2028.01.06
01.08
1209
2027年美国临床肿瘤学会年会(ASCO)
海外
2027.06.04
06.08
1366
添加收藏
新建收藏夹
取消
确认
收藏
登录后参与评论
暂无评论