
岁末年初,多个高值耗材省际联盟集采陆续进入开标环节,国家第六批高值耗材集中带量采购也即将完成。在政策引导下,集采规则持续优化,竞争重点正从“唯低价是取”向“质量、供应、价值”的综合考量转变。
一、多地联盟密集开标,覆盖品类持续拓宽
据近期,由多个省份牵头的医用耗材联盟集采相继完成关键节点,覆盖产品范围与参与省份数量再创新高。

黑龙江牵头的23省联盟(腔静脉滤器、消融电极)将于12月31日在哈尔滨开标。

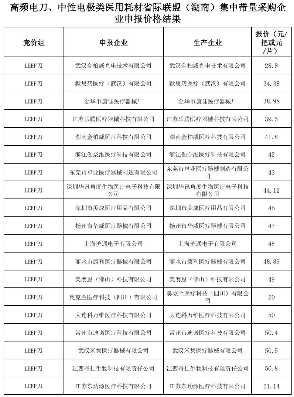
湖南牵头的28省联盟(高频电刀、中性电极)已于12月26日开标,拟中选结果即将公布。福建牵头的结构心脏病封堵器全国性集采已于近期公示拟中选结果。广西牵头的中医针具26省联盟,则定于12月30日进行现场资料递交。

与此同时,第六批国家组织高值医用耗材集采(药物涂层球囊、泌尿介入类等)将于2026年1月13日在天津开标,标志着本轮国家级集采进入收官倒计时。


值得关注的是,本年度集采品类已扩展至心脏瓣膜、结构心脏病封堵器等此前未经历大规模集采的高值品种,意味着“应采尽采”范围正持续扩大,深刻影响相关市场格局。
二、规则持续优化,引导行业价值竞争
2025年的耗材集采在规则设计上呈现明显的“反内卷、促公平、保质量”导向,旨在引导行业从单纯价格竞争转向综合价值竞争。
多地联盟集采引入了“复活报价”或“二次报价”机制。例如,黑龙江牵头的联盟允许未中选企业以拟中选企业报价的算术平均值为限进行复活报价。第六批国采则引入了“锚点价”概念,并要求企业承诺不低于成本报价,旨在遏制非理性低价,保障产品质量与可持续供应。
三、政策方向明确,行业迈向高质量发展新阶段
近期举行的中央经济工作会议明确指出,要“优化药品集中采购”。国家医保局局长章轲也公开表示,将常态化制度化推进集采,更加注重临床实际需求、质量与供应保障。
这预示着,2026年耗材集采将延续优化升级的路径。市场竞争将从“价格战”逐步转向以临床价值、技术创新、质量可靠、供应稳定为核心的综合实力比拼。具备技术、成本与规模优势的头部企业,市场份额有望进一步集中,行业创新发展的土壤也将得到培育。
结语
年终密集的集采动作,不仅是年度采购工作的收官,更是新一年政策风向与市场规则的预演。随着规则不断成熟与优化,中国医用耗材市场正加速告别野蛮生长的低价竞争时代,步入以临床价值为导向的高质量、可持续发展新阶段。对于企业而言,唯有扎实修炼内功,聚焦真实临床需求与产品创新,方能在未来的价值医疗体系中行稳致远。
扩展阅读:摩熵·医械 https://mdenter.bcpmdata.com/
查数据,找摩熵!想要解锁更多药品信息吗?查询摩熵医药(原药融云)数据库(vip.pharnexcloud.com/?zmt-mhwz)掌握药品各国上市情况、药品批文信息、销售情况与各维度分析、市场竞争格局、一致性评价情况、集采中标情况、药企申报审批信息、最新动态与前景等,以及帮助企业抉择可否投入时提供数据参考!注册立享15天免费试用!








川公网安备51019002008863号
本网站未发布麻醉药品、精神药品、医疗用毒性药品、放射性药品、戒毒药品和医疗机构制剂的产品信息
收藏
登录后参与评论
暂无评论