
2021年中国科学院选举产生了65名中国科学院院士和25名中国科学院外籍院士。 中国工程院2021年院士增选工作于近日完成,共选举产生84位中国工程院院士和20位中国工程院外籍院士。
中国工程院医药卫生学部(11人)包括:云南白药集团股份有限公司朱兆云(女),以及江苏康缘药业股份有限公司肖伟等多人。




关于公布2021年中国科学院院士增选当选院士名单的公告
根据《中国科学院院士章程》《中国科学院院士增选工作实施细则》《中国科学院外籍院士选举办法》等规定,2021年中国科学院选举产生了65名中国科学院院士和25名中国科学院外籍院士。
现予公布。
2021年11月18日


中国工程院2021年院士增选工作于近日完成,共选举产生84位中国工程院院士和20位中国工程院外籍院士。
现予公布。
中国工程院
2021年11月18日
中国工程院2021年当选院士名单
(共84人,分学部按姓氏笔画排列)









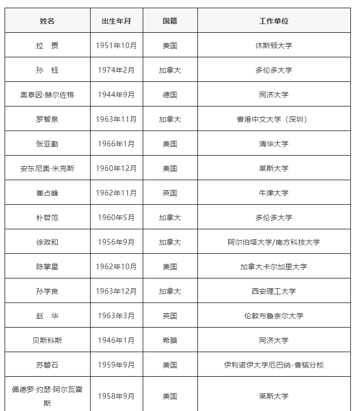
中国工程院2021年当选外籍院士名单
(共20人)









川公网安备51019002008863号
本网站未发布麻醉药品、精神药品、医疗用毒性药品、放射性药品、戒毒药品和医疗机构制剂的产品信息
收藏
登录后参与评论
暂无评论