导读:近期,甘肃省共资源交易中心发布了《甘陕联盟2021年度药品集中带量采购文件》的公告,51个药品纳入。
同时还发布了中选规则,打分!

各药品生产(经营)企业:
为贯彻落实党中央、国务院决策部署,依据国务院办公厅《关于推动药品集中带量采购工作常态化制度化开展的意见》(国办发〔2021〕2号)、甘肃省人民政府办公厅《关于推动药品集中带量采购工作常态化制度化开展的实施方案》(甘政办发〔2021〕53号)、《甘陕联盟2021年度药品集中带量采购工作实施方案》,由甘肃省牵头,联合陕西省医疗机构组成甘陕联盟开展药品集中带量采购工作,现发布《甘陕联盟2021年度药品集中带量采购文件》,请符合要求的企业申报参与。
附件:
1.甘陕联盟2021年度药品集中带量采购文件
2.甘陕联盟2021年度药品集中带量采购目录
3.甘陕联盟2021年度药品集中带量采购管理系统操作帮助
甘肃省共资源交易中心
2021年7月23日
附件: 甘陕联盟2021年度药品集中带量采购文件.docx
附件: 甘陕联盟2021年度药品集中带量采购目录.xlsx
附件: 甘陕联盟2021年度药品集中带量采购管理系统操作帮助.docx
采购目录见下:
更多附件,请查看:
---关于发布《甘陕联盟2021年度药品集中带量采购文件》的公告-公告通知 (gansu.gov.cn),
http://ylbz.gansu.gov.cn/ylbzj/c107125/202107/1686397.shtml

附件中:
四、中选规则
根据企业有效报价数量,区分综合评分和议价谈判的方式产生中选结果。
(一)按照企业择强、产品择优和保持甘陕联盟两省临床用药稳定性的原则,统筹考虑药品经济技术标(市场占有率、医疗机构覆盖率、生产企业主营收入排名、产量排名和供应能力、质量加分、药监质量抽验、诚信积分考核)和商务标,根据综合评价总得分和专家议价谈判确定中选企业。
(二)由联盟省份推荐专家组成此次集中采购专家组,负责此次集中采购需专家组论证和复议全部事项,涉及具体品种时,各省份专家只参与申报品种的复议和论证。
(三)每组只中选1家企业。申报企业数为1家的,由专家组谈判产生中选结果,谈判未能达成一致的,该产品流标;申报企业数为2家的,由专家组议价产生中选企业,如两家企业均未议价成功的,该产品流标;申报企业数大于等于3家的,按照综合评分最高的1家中选,当综合评分最高的企业报价高于同组最低价1.8倍(注射剂申报制剂价小于1元和其他剂型制剂价小于0.1元的除外)时,该品种进入专家组议价环节,综合评分前两名的进入议价,申报企业进行二次报价,由专家组议价产生最终中选企业。综合评分相同时,价格最低者中选;综合评分及价格相同的,2020年度联盟省份采购量大的企业中选。专家组谈判或议价时充分考虑临床实际使用情况、企业报价及同等条件下配送半径小成本低等因素,评价产生中选结果。采购品种允许多规格申报的,主规格或小规格中选的只中选1家企业;大规格(非主规格)中选的,主规格增补1家企业中选。
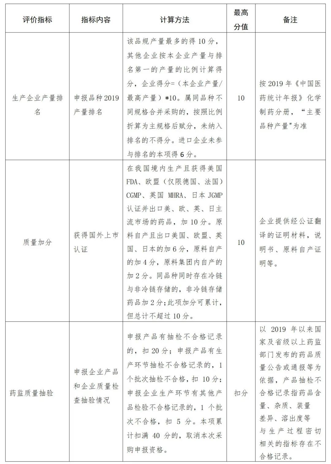
1.经济技术标评分(40分)。企业按要求提交申报材料,由省级药品采购机构对申报材料进行复核确认,根据确认后的申报材料,按照表1所示规则计算经济技术标评分。



2.商务标评分规则(60分)。按照表2规则评分。

(四)同品种不同规格(含不同剂型)之间明显不符合国家差比价规则的需经专家组复议通过后方可中选,用法用量及适应症明显不同的除外。对价格明显异常的要组织专家复议,对中选价明显低于生产销售成本的可以取消其中选资格,必要时要求企业提供成本调查表和保供稳价承诺函。
(五)综合评分次高的作为备选,当中选企业无法保障供应时,备选企业补充中选,完成剩余约定采购量供应。
(六)已在甘陕两省省级药品采购平台挂网的企业未申报的,取消其挂网资格;未在甘陕两省省级药品采购平台挂网的企业未申报的,原则上2年内不接受其参加甘陕两省药品集中采购或申请阳光挂网。







川公网安备51019002008863号
本网站未发布麻醉药品、精神药品、医疗用毒性药品、放射性药品、戒毒药品和医疗机构制剂的产品信息
收藏
登录后参与评论
暂无评论