
在行业转型期,企业通常会面临进退两难困境,而我国仿制药企业经历了长期带金销售时代的“野蛮生长”[1],导致核心竞争力培养不足,这种困境异常突出。然而行业转型期会加速企业的两极分化和优胜劣汰,如果长时间摇摆不定,犹豫不决,结果大家可想而知……
一、从行业的生命周期说起
行业的生命周期指行业从出现到完全退出社会经济活动所经历的时间,根据先后顺序可依次分为导入期(又称新生期)、成长期、成熟期和衰退期四个阶段。行业生命周期依据行业销售额增长的拐点进行区分,通常符合S型曲线,但也可能因技术、经济、政策、文化等宏观环境因素影响,跳过某阶段而直接进入下一阶段,也可能衰退后再次成长。
仿制药具有很明显的生命周期特点,从建国至今,经历了导入期、成长期和成熟期三个阶段。
1. 仿制药市场的导入期:1949-1985
与行业发展不同,我国医药市场是在改革开放后才形成的。但因为改革开放之前三十年的积累,才有市场的快速发展的基础。据《中国卫生年鉴》数据,1982年时,全国拥有中药厂480个,可生产3000多个品种,化药厂(原料和制剂)800多个,能生产1100多种原料,3000多个制剂品种,年产原料4万余吨,300多个品种向100多个国家出口。
1979年起,我国开始允许外资建厂,各级医药公司和医药管理局开始向工厂放权,工厂由生产型向经营型转变。随着改革的不断深入,《中华人民共和国药品管理法》和《新药审批办法》的实施,阻碍市场发展的障碍几已被扫清。1985年之后,我国市场化的药品经济逐渐形成,医药制造和医药流通都实现了商业化,医药市场正式进入成长阶段。
2. 仿制药市场的成长期:1985-2015
随着市场经济体制的逐步建立,医药产业的生产力得以释放。根据《中国卫生年鉴》数据,1985年,全国医药商业总销售额仅为77亿元(含药品、医疗器械和玻璃仪器,下同),但1990年已增加至178.7亿元,期间的年复合增长率达18.3%,其中药品销售额首次超过100亿元。1990年时,我国已有药品生产企业3650多家,药品经营企业8万多家,随着外资的大量进入和私人企业的快速增加,市场发展开始加速,1990-2000年的复合增长率高达23.8%,医药商业总销售额在2000年达到了1509亿元,其中药品销售额首次超过了1000亿大关。2000年,我国的城镇职工医疗保险初现规模,覆盖人口达到了4300万人,随着城镇职工医疗保险覆盖人口的逐渐增加,以及新型农村合作医疗与城镇居民基本医疗保险的逐步构建,医药市场保持高速增长,IMS数据显示我国处方药市场在2001-2010年间的复合增长率高达21.9%。
在这一时期,高速增长的用药需求、国家政策的大力扶持、相对宽松的监管环境和以药养医的行业规则,为很多“有志之士”带来了前所未有的发展机会。根据《中国医药体制改革与发展》一书中的数据,2007年前后,我国拥有6000多家制药企业,12000多家药品批发企业,代理机构上万家,医药代表几十万名。生产企业的毛利仅为15-30%,批发企业为10-15%,医院和零售商的毛利却高达20-30%,剩余近的20%的利润被隐形交易者取走。在那种时代背景之下,通常是“胆大者胜”而“心细者败”。在高速增长的国民经济和高速增长的药品市场之中,企业就像是搭乘在高速上升的电梯里,不论向什么方向运动,只要不犯本质性错误,结果都会是向上的。只要“老板”有钱有魄力,随便划定一个目标,团队逐级分解就能够形成所谓的“战略”。
然而,在美国医药行业发展史中已经有足够的案例说明,在经济高速的增长时期,必然会有人为了利润而挺身犯险。在2000-2005年间,我国食品、药品安全事件频发,其中最有名的是“鱼腥草不良反应事件”,“齐二药亮菌甲素事件”和“安徽华源生物克林霉素事件”,“刺五加注射液事件”和“三鹿奶粉事件”。IMS公开的报告显示,因为2006年的医疗反腐,让医药市场增速整整下降了一半,从2005年的20%以上直接下降至12.6%。
2009年起,我国开始推行新一轮医改,新医改制定了一系列的措施打击腐败、控制药价、防止不合理用药和过度用药等行为,医药市场的增速开始逐年放缓,2010-2015年的平均增长率下降至15.0%,相比2005-2010年足足下降了8个百分点。在此期间,药品销量开始放缓,药价也开始出现了下降,市场增速快速下降,2015年的医院市场增速下降至4.9%,相比2012年整整下降了16个百分点。
3. 仿制药市场的成熟期:2015-至今
除了市场增长速度变化,仿制药行业进入成熟期的标志还包括市场运营机制的逐渐成熟和仿制药进入相互替代阶段。2015年起,我国新医改进入到第三个阶段。在该阶段,国家开始强调宏观经济转型(由高速增长向高质量发展转型),医改中也推出了相应的举措,如推动产业升级、提升行业集中度、大力促进创新药发展、推动仿制药替代、推动药品标准与国际接轨等等。由于仿制药替代的迅速推进,仿制药价格开始逐年下降。“集中带量采购”制度实施以来(2019-2023),仿制药的平均价格下降了24%(不区分剂型和规格)。虽然以量换价带来了19%的销量增长,但销量增长带来的市场增量已经无法弥补价格下降所引起的市场萎缩,最终在2021年达到了拐点。

2021-2023年间,中国仿制药市场已经萎缩了近13%,然而2024年伊始,医保局开始在全国范围内推行“四同药品价格专项治理”,势必导致药价进一步快速下降。另外,刑法修正案也获得了通过,医药行贿行为将面临刑罚,很多带金销售的产品可能将无处遁形。在两大政策的影响下,2024-2025年的仿制药市场大概率将进一步萎缩。
市场由成长期到成熟期的过渡阶段称为转型期(转折点附近阶段),转型期可能会出现市场萎缩的现象,而且萎缩可能是暂时的(在一定时期处于成熟期状态),也可能是永久的(直接进入衰退期)。然而基于笔者的分析,目前我国仿制药市场的衰退是由于国家政策的强力干预,导致药价的快速下降,进而引发需求增长所带来的市场增量不足以抵消价格下降所引发的市场萎缩。然而我国的需求未满足度仍较高,市场长期衰退的概率并不大。第一,政策主导的降价几乎是一步到底,而销量却是逐步增长的,所以我国仿制药市场将呈现出“V”式曲线发展。第二,我国的人均使用量远低于发达国家,可开发的增量空间巨大。第三,可仿资源尚未耗尽,我国仍有大量3类药(国外上市而国内未上市)、高壁垒产品、国产创新药可仿;第四,市场数据表明,我国仿制药总销量仍然以5%左右的速度持续增长。
二、行业转型期的进退两难
如上所述,行业转型期是市场由增转降的转折点,在这个时期,销量增长所带来的市场增量已经无法完全抵消价格下降所导致的市场萎缩,所以市场出现了萎缩,利润出现了下滑,竞争快速增加。在行业成长期,市场是供不应求的,企业的主要的增长目标是获取市场的增量,通过增加产能、增加供应,最大限度地获取市场增长所带来的红利。而到了转型期,市场增速大幅放缓,甚至衰退,成长期那种增加产能、增加供应就不再奏效,企业的主要增长目标也变成从竞争对手的手中抢夺存量份额。经营逻辑的改变意味着企业运营所需的核心竞争力不同,大部分企业都需要战略转型。另外,由于市场调节具有滞后性,加之医药产业的产能建设周期较长,到了转型期,产能就会严重过剩。
在行业快速成长期,大家的成功概率都很高,就好比大家都搭乘于上升的电梯里,只要不发生巨大的问题,不管你向那个方向运动,结果都将是向上的。所以战略显得无关紧要,即便战略错误也容易被高速增长的市场所掩盖。而随着市场的不断下行,就会因为相互抢夺市场份额而竞争加剧,战略的砝码就很容易改变竞争天平的平衡,这是进入转型期以后,企业迅速两极分化的一个主要原因。

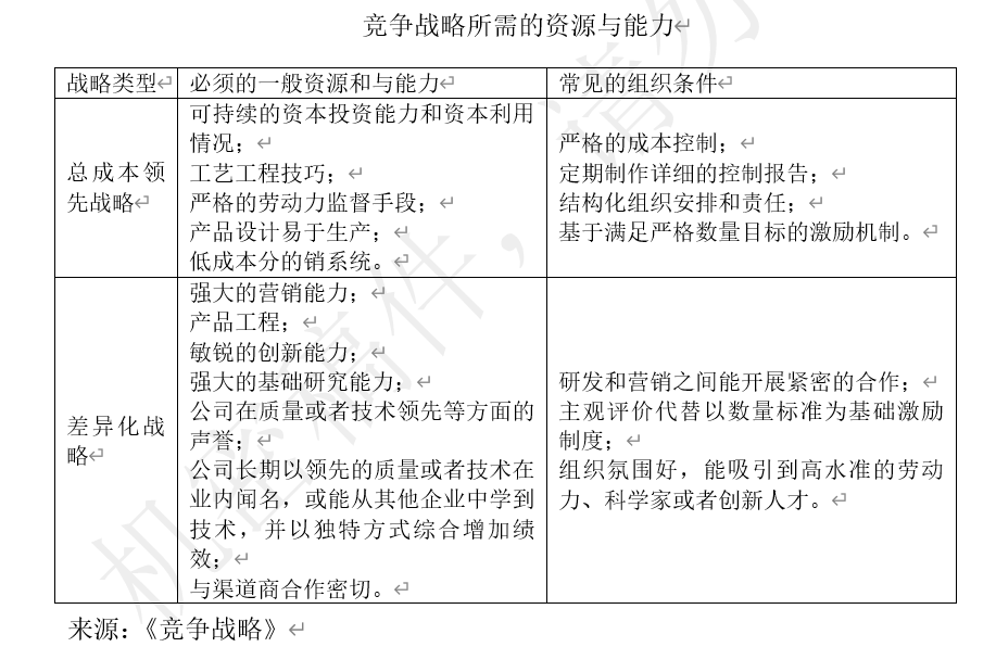
进入到行业转型期,快速增长的市场如同踩下了急刹车、甚至挂上了倒挡,企业原有的模式不再适合继续发展,所以大部分企业都要面临战略转型,从新培养核心竞争力。根据迈克尔▪波特的《竞争战略》,企业如果实现了“低成本”或“差异化”,利润水平就能增加(避开了行业的大流),但不论是“低成本”还是“差异化”都是有基础的知识与技能要求的,而且两者只能二选一(两者都选会回归行业大流,利润反而最低,如上图所示),朝着一个方向发展核心竞争力。

然而我国很多中小型仿制药企业,在研发、生产、环节都不具备领先的优势,资源与能力上既不能满足总成本领先战略,也不符合差异化战略。而有的企业则是既想“差异化”又要“低成本”,甚至质疑《竞争战略》这种“二选一”的合理性。还有的企业是经过一段时间的发展后觉得“差异化”(或“低成本”)太难,又想回头搞“低成本”(或“差异化”)。来回摇摆,势必会浪费大量的时间,双倍的消耗资源,最后将公司拖到油尽灯枯。

除了资源与能力的不匹配,根据笔者的行业走访,还存在多种原因导致进退两难的情况。第一,看不清形势,无法准确判定转型期的市场萎缩是暂时的还是永久的,加之2018年以来,国家医改政策的频繁出台,市场剧烈震荡,格局不断被重塑,进一步加大了前景的预测难度,进而导致战略上进退两难、举棋不定、左右摇摆;第二,有的人心存侥幸,认为当前的行业衰退仅仅是周期性波动,很快就会冬去春来,阻止变革;第三,我国医药市场刚刚结束了长达30年的高速增长,行业快速成长期形成的路径依赖、短视主义和投机取巧的遗风仍在,阻碍了公司的战略变革;第四,产能过剩、规模而不经济现象突出,却无法下决心通过出海来释放产能;第五,明知道市场已经萎缩,行业投资回报率下降,却迟迟不愿意下调投资回报预期,不愿意加大新产品投资(行业快速成长期投资一个产品换回的收益,当下可能三五个都换不回来,所以需要加大品种投资数量才能维持销售额和利润稳定);第六,缺乏创新能力或不敢创新,找不到市场新增长点或无法创造新价值,导致迟迟犹豫不决;第七,在市场份额与利润、是否应该价格战、是否应该廉价出售或关闭过剩产能的问题上争论不休、犹豫不决……
三、进退两难的解决方法
长时间的“进退两难”、“左右摇摆”,会让企业错失大量的转型机会,疲于奔命,资源不断被消耗,一旦陷入亏损,将可能难以自拔。在这样的情况下,企业如果想要走出困境,必须对内外部环境因素进行深度分析,并找出根源所在,对症下药地调整战略。另外,根据企业学派的战略观点,在战略转型期,企业非常需要一个有远见、有魄力、有威望的掌门人来一锤定音;而权利学派的战略观点则认为,战略是权利相互平衡的结果,在内部斗争激烈、方向迷失的情况下,外部专家的“调和”、引导战略制定是企业走出“困境”的关键。
不论如何,行业环境在未来三年内可能进一步“恶化”,给大家“左右摇摆”的时间已经不多,或许有的企业经过几年的“摇摆”,早已油尽灯枯,想要再次转型,已经无能为力了……
相关扩展阅读:拜耳的转型与多元化困境
<END>
想要解锁更多药物研发信息吗?查询药融云数据库(vip.pharnexcloud.com/?zmt-mhwz)掌握药物基本信息、市场竞争格局、销售情况与各维度分析、药企研发进展、临床试验情况、申报审批情况、各国上市情况、最新市场动态、市场规模与前景等,以及帮助企业抉择可否投入时提供数据参考!注册立享15天免费试用!








川公网安备51019002008863号
本网站未发布麻醉药品、精神药品、医疗用毒性药品、放射性药品、戒毒药品和医疗机构制剂的产品信息
收藏
登录后参与评论
暂无评论