
2025年11月3日由全国中药饮片联盟采购办公室下发关于公开征求《第二批全国中药饮片联盟采购主要规则和拟采购品种清单(征求意见稿)》意见的通知。
本次品种41个,与第一轮45个品种不重复,预计未来将拓展到200个左右,覆盖临床用量80%。
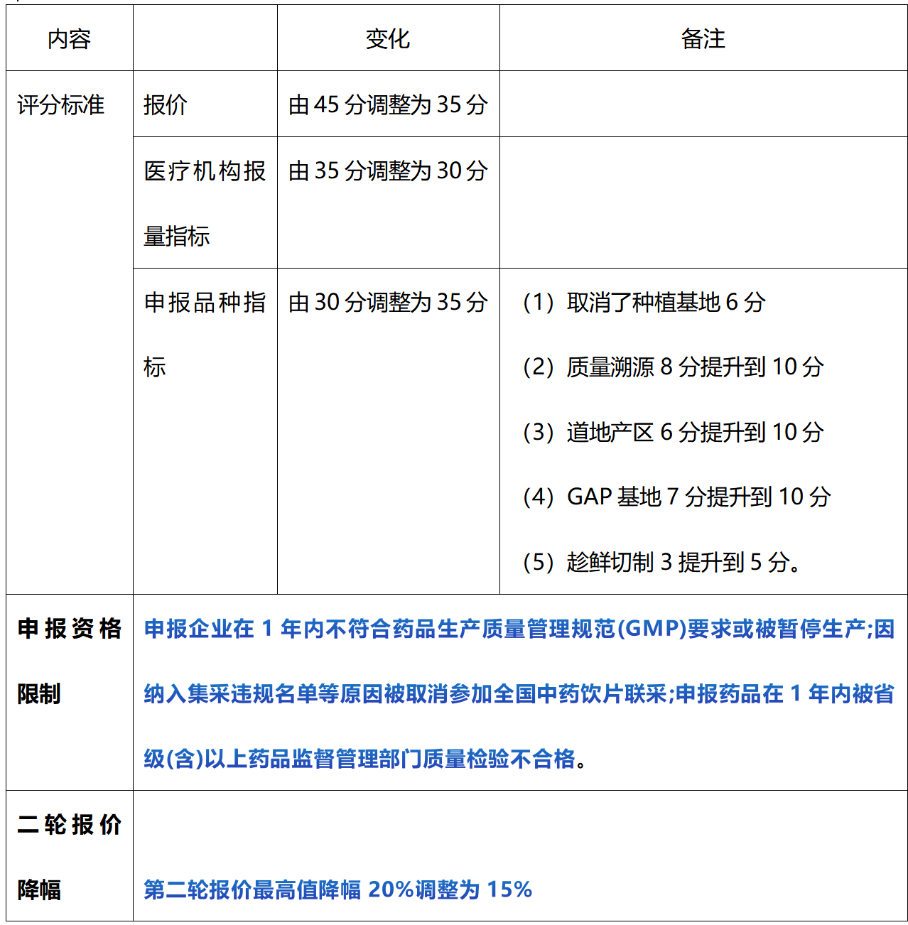
政策解读如下:
整体来看,降低了报价、医疗机构报量的分值,提高了品质质量指标分值;调低了第二轮价格降幅,同时强调了报价与实际供应质量的一致性,强调供应满足量,强调了质量质量追溯与医保的绑定。

三个强调:
(1)强调中选药品存在与申报药品追溯信息、产地不符的,取消集采资格;
(2)强调按中标价供应,要满足协议采购量2倍;2倍以上才能自行协商价格采购;
(3)强调质量追溯,做到一物一码,医保与追溯未来强关联。
重点关注:三级医疗机构获得一定豁免自由权限。
实际采购中药饮片明显高于集采品种〖选货规格〗等级的三级医疗机构,可适当减少报量或不报量。

各相关单位:
为贯彻落实国务院关于规范化制度化常态化开展集采工作的部署,根据《国务院办公厅关于提升中药质量促进中医药产业高质量发展的意见》(国办发〔2025〕11号)关于优化中药集中采购政策的要求,在国家医保局指导下,全国中药饮片联盟采购办公室拟定了《第二批全国中药饮片采购联盟集中采购主要规则和拟采购品种清单(征求意见稿)》,现公开征求意见。请于2025年11月6日前将意见建议(加盖单位公章的扫描件和Word版)发送至邮箱jnybgc@jn.shandong.cn。
公示时间: 2025年11月4日-6日。
联系电话:0531-68966821、0531-51778971、0531-51799883(工作日9:00-12:00、14:00-17:00)
全国中药饮片联盟采购办公室
2025年11月3日
文章来源:蒲公英Ouryao
原文链接: https://mp.weixin.qq.com/s/R_DjJK8yttopTs2IIP1iOw
想要解锁更多药品信息吗?查询摩熵医药(原药融云)数据库(vip.pharnexcloud.com/?zmt-mhwz)掌握药品各国上市情况、药品批文信息、销售情况与各维度分析、市场竞争格局、一致性评价情况、集采中标情况、药企申报审批信息、最新动态与前景等,以及帮助企业抉择可否投入时提供数据参考!注册立享15天免费试用!








川公网安备51019002008863号
本网站未发布麻醉药品、精神药品、医疗用毒性药品、放射性药品、戒毒药品和医疗机构制剂的产品信息
收藏
登录后参与评论
暂无评论