
8月30日,CDE发布关于公开征求《化学药品说明书及标签药学相关信息撰写指导原则(征求意见稿)》意见的通知。《指导原则》重点讨论化学药品说明书及标签中药学相关信息的内容,旨在为企业真实、准确、规范地撰写说明书及标签中药学相关内容提供技术指导,也为已上市药品说明书及标签的修订提供参考。
该指导原则仅适用于化学药品及药械组合产品中的化学药品部分,不适用于生物制品及中药。

为加强药品说明书及标签的规范管理,指导临床正确使用药品,促进企业有序开展起草和完善说明书及标签中药学信息的相关工作,我中心组织制订了《化学药品说明书及标签药学相关信息撰写指导原则(征求意见稿)》。
我们诚挚地欢迎社会各界对征求意见稿提出宝贵意见和建议,并及时反馈给我们,以便后续完善。征求意见时限为自发布之日起一个月。
您的反馈意见请发到以下联系人的邮箱:
联系人:刘涓、陈淼
联系方式:liuj@cde.org.cn、chenm@cde.org.cn
感谢您的参与和大力支持。
国家药品监督管理局药品审评中心
2022年8月30日
















<END>







川公网安备51019002008863号
本网站未发布麻醉药品、精神药品、医疗用毒性药品、放射性药品、戒毒药品和医疗机构制剂的产品信息
收藏
登录后参与评论
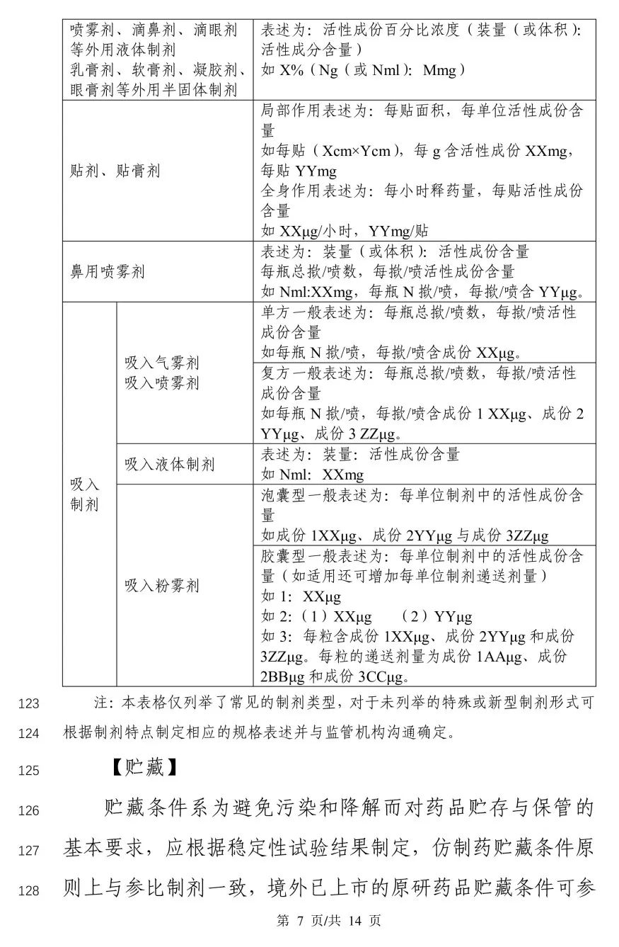
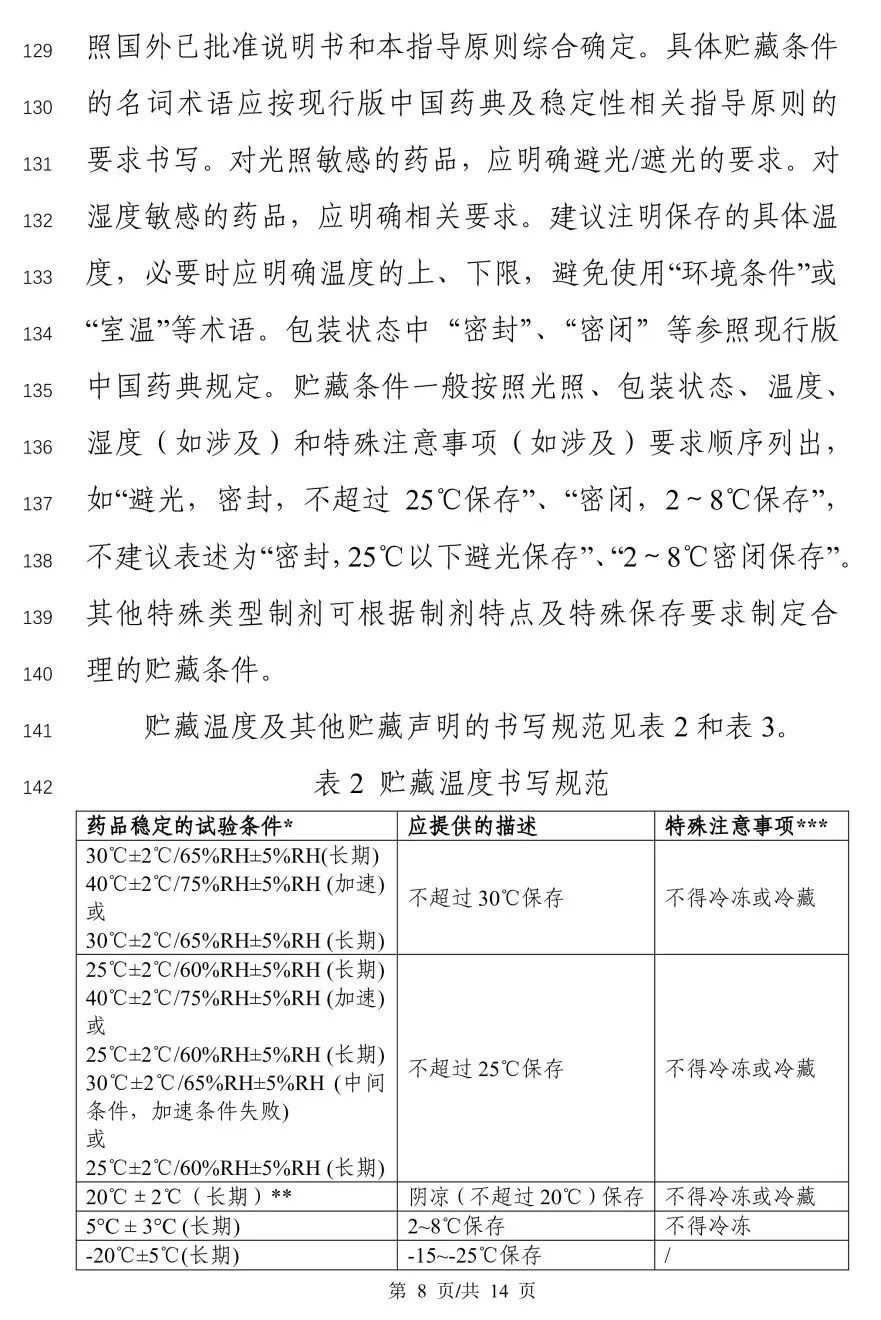
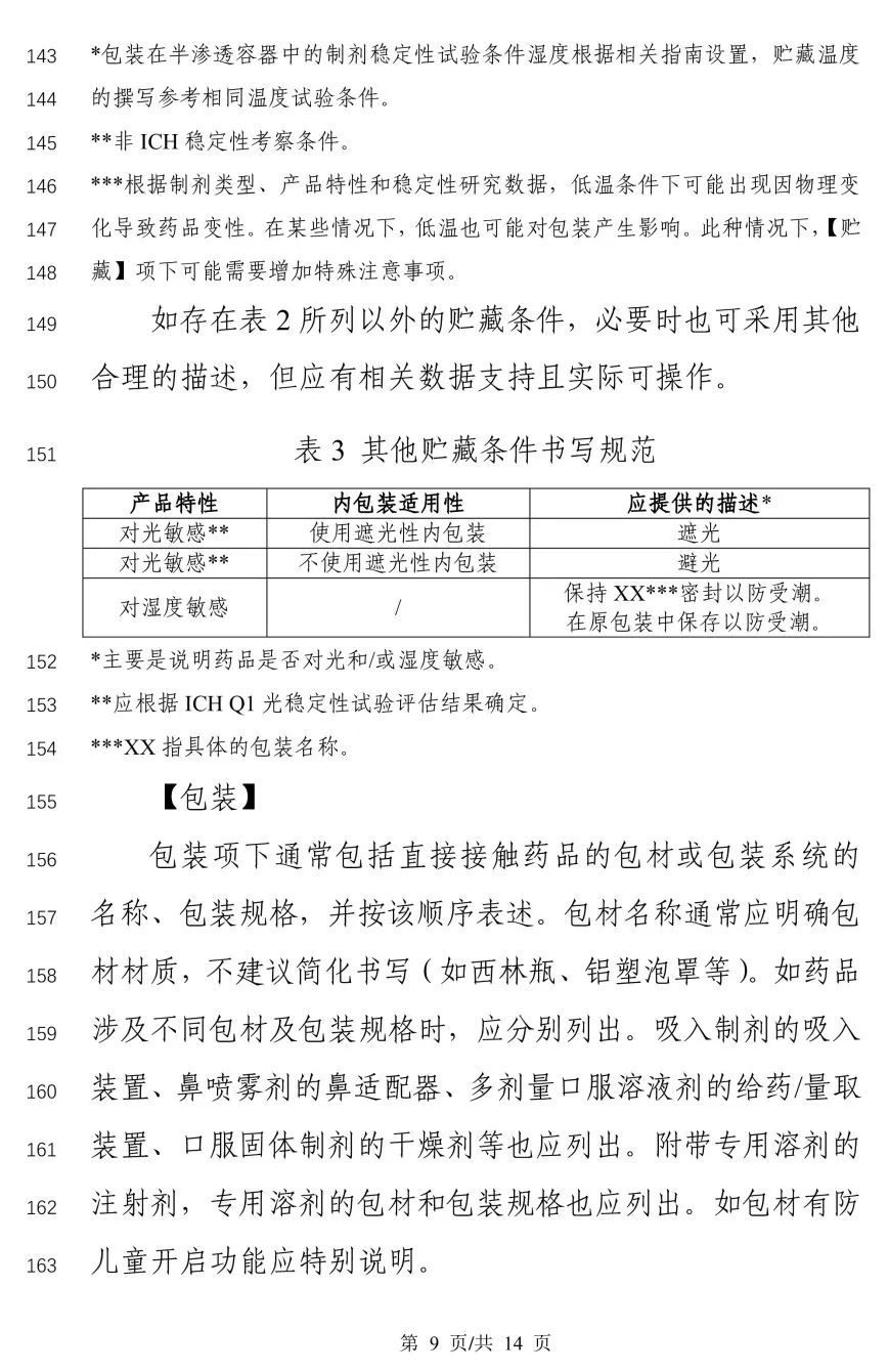
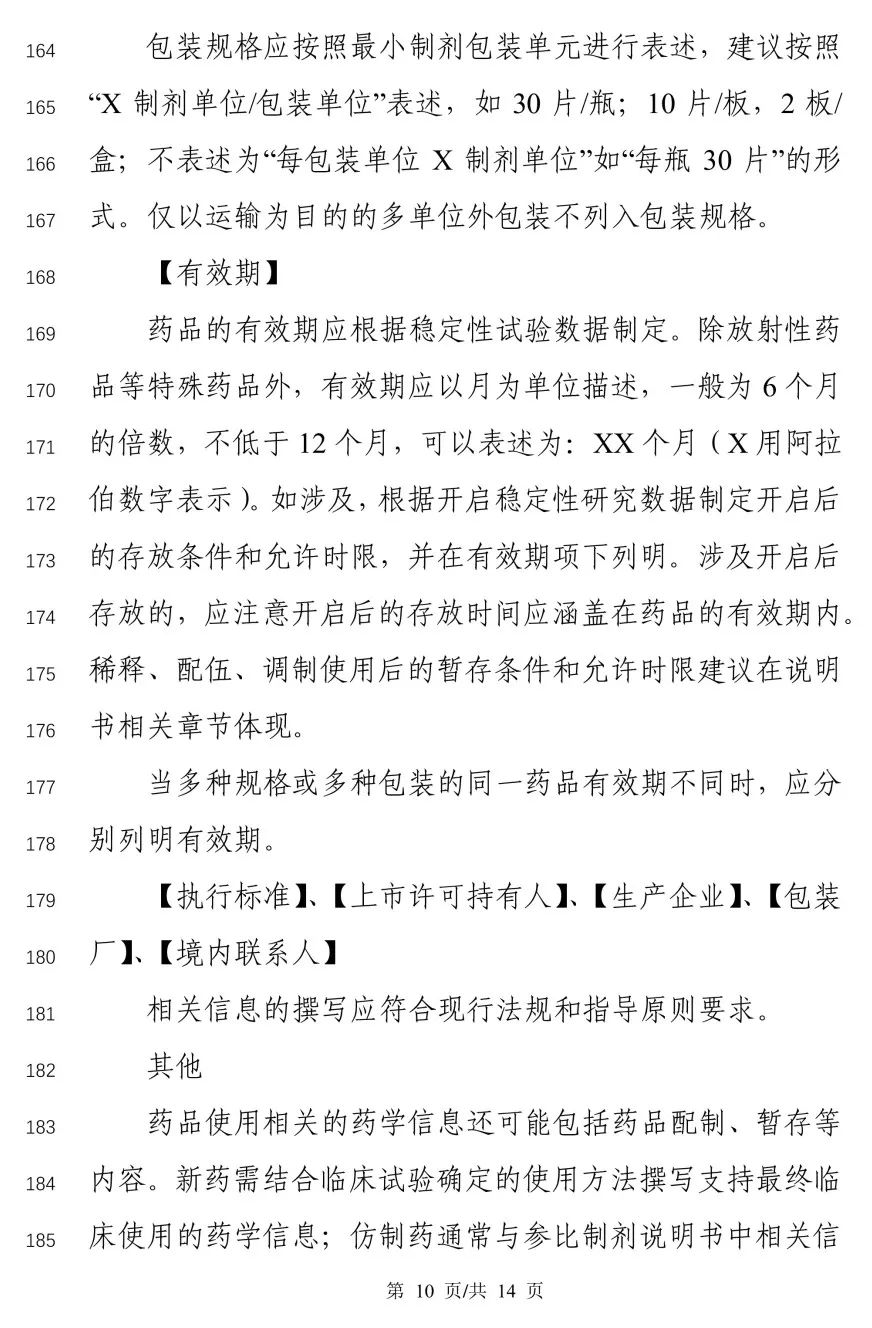
暂无评论