4月12日,CDE发布2项指导原则,分别为:
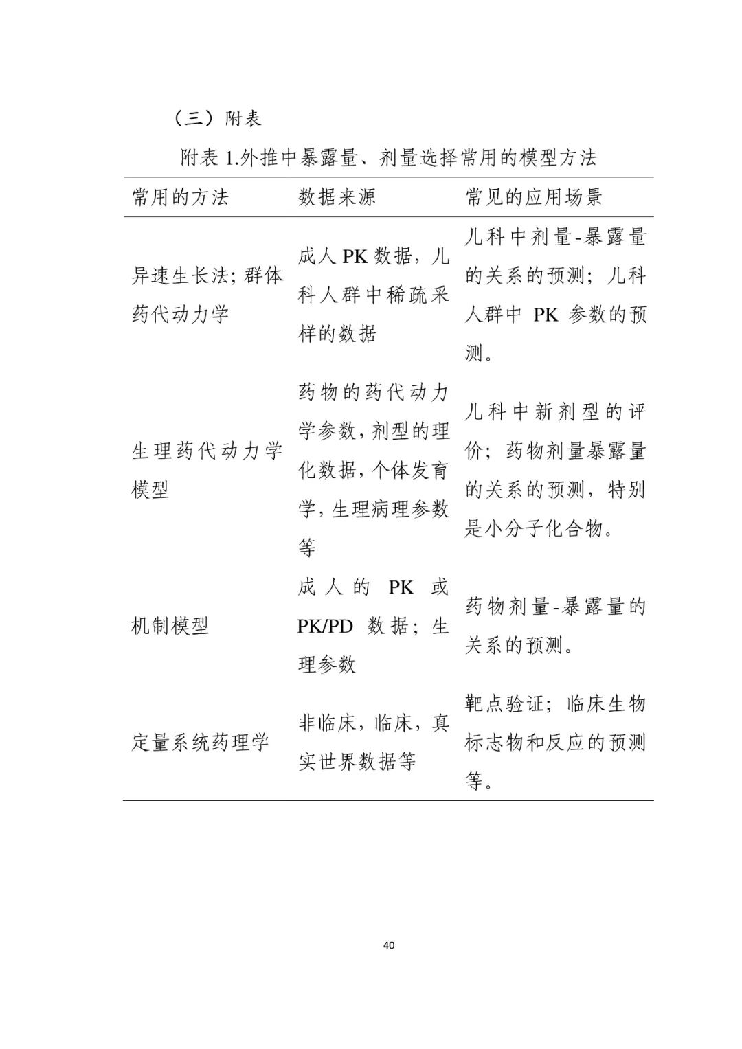
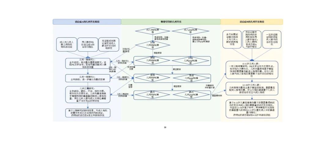
《成人用药数据外推至儿科人群的定量方法学指导原则(试行)》
《呼吸道合胞病毒感染药物临床试验技术指导原则》

为提高儿科药物研发效率,指导业界合理应用外推方法,药审中心组织制定了《成人用药数据外推至儿科人群的定量方法学指导原则(试行)》(见附件)。根据《国家药监局综合司关于印发药品技术指导原则发布程序的通知》(药监综药管〔2020〕9号)要求,经国家药品监督管理局审查同意,现予发布,自发布之日起施行。
特此通告。
附件:成人用药数据外推至儿科人群的定量方法学指导原则(试行)
国家药监局药审中心
2023年4月12日

为指导呼吸道合胞病毒感染药物的科学研发和评价,提供可供参考的技术标准,药审中心制定了《呼吸道合胞病毒感染药物临床试验技术指导原则》(见附件)。根据《国家药监局综合司关于印发药品技术指导原则发布程序的通知》(药监综药管〔2020〕9号)要求,经国家药品监督管理局审查同意,现予发布,自发布之日起施行。
特此通告。
国家药监局药审中心
2023年4月12日









































































<END>








川公网安备51019002008863号
本网站未发布麻醉药品、精神药品、医疗用毒性药品、放射性药品、戒毒药品和医疗机构制剂的产品信息
收藏
登录后参与评论
暂无评论