洞察市场格局
解锁药品研发情报
客服电话
400-9696-311
医药数据查询
您尚未登陆,请先登录吧
登录
生物医药全产业链数据服务平台
企业版官网
掌上数据
打开微信扫一扫
我要投稿
网站导航
数据开放平台
产品矩阵
摩熵数科产品矩阵
查看详情
{{ item.category }}
{{ product.info.name }}
{{ product.info.desc }}
{{ listItem.name }}
快速筛选药品,用摩熵药筛
微信扫一扫-立即使用
登录
/
免费注册
首页
个人版
企业版
院销智策
摩熵咨询
咨询服务
产品立项评估及管线规划
数据定制服务
产业/行业调研
市场洞察咨询服务
投资决策与交易估值
“十五五”战略规划
资源大厅
报告大厅
已收录
113615
份
摩熵说直播
最新
合成生物学在化妆品原料与生物制造领域的深度应用与产业暗战
资讯
摩熵原创
深度分析
过评精选
政策法规
赛道梳理
投融资
注册审批
时讯
科普
医药洞见
会议
摩熵视野
前沿研究
招标采购
公司动态
财报业绩
临床研究
医保动态
研发注册政策
交易并购
人事变动
专家观点
行业分析
审批动态
医药投融资
医投速递
会议会展
摩熵视频
产业供需
数据查询
政策法规
上市医药企业年报
药品生产企业
临床进展
投融资
关于我们
公司介绍
加入我们
联系我们
产品与服务
团队介绍
请输入关键词
历史搜索
热门搜索
GLP-1
首页
资讯
摩熵原创
政策法规
仿制药参比制剂目录(第六十八批)正式公布!
仿制药参比制剂目录(第六十八批)正式公布!
药通社
2023/05/15
3404
仿制药
参比制剂
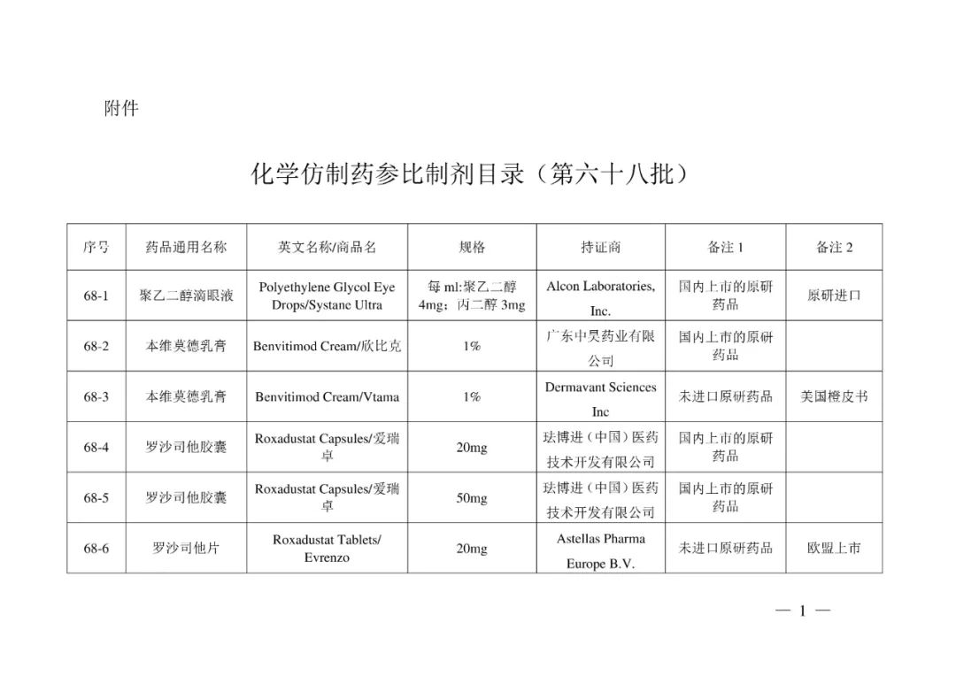
经国家药品监督管理局仿制药质量和疗效一致性评价专家委员会审核确定,现发布仿制药参比制剂目录(第六十八批)。
特此通告。
附件:化学
仿制药
参比制剂
目录(第六十八批)
国家药监局
2023年5月5日
<END>
<END>
*声明:本文由入驻摩熵医药的相关人员撰写或转载,观点仅代表作者本人,不代表摩熵医药的立场。
相关资讯
综合
2025年第48周11.24-11.30国内仿制药/生物类似物申报/审批数据分析
摩熵医药
2025-12-03
莱美药业注射用氨曲南通过仿制药一致性评价
中恒集团
2025-12-03
《中国仿制药发展报告(2025)》
药春秋
2025-12-03
2025年11月首仿大爆发:313条受理号过评!正大天晴、科伦等巨头领跑,氘丁苯那嗪片等9款首仿惊艳亮相
药通社
2025-12-02
首仿获批!“好”品种,企业都看“好”!都看好的仿制药,商业价值就不好了!
邴药说
2025-12-02
来特莫韦片国内第三家过评!齐鲁制药强势入局抗病毒药市场
摩熵医药
2025-12-01
IgA肾病治疗迎长效时代:大冢制药斯贝利单抗获FDA加速批准,布地奈德仿制市场潜力巨大
药通社
2025-12-01
全球首款IgA肾病对因药迎新动态:齐鲁制药布地奈德肠溶胶囊仿制药申请获受理,首仿争夺白热化!
摩熵医药
2025-11-27
仿制药“内卷”之殇:BE热潮退去,医院、CRO与药企的生存挑战
药通社
2025-11-27
2025年第47周11.17-11.23国内仿制药/生物类似物申报/审批数据分析
摩熵医药
2025-11-26
收藏
分享
复制链接
微博
微信扫一扫
发表评论
登录
后参与评论
评论区(
0
)
暂无评论
推荐资讯
重磅!医保目录调整方案公开征求意见!
药通社
2023-06-13
重磅!全国中成药集采正式文件公布!
摩熵医药(原药融云)
2023-05-22
国家药典委《中国药典》药包材微生物检测指导原则(征)!
药通社
2023-05-22
CDE再发3指导原则/程序!涉及儿童药、新药临床等
药通社
2022-06-22
摩熵医药企业版
50亿+条医药数据随时查
7天免费试用
体验产品
专题.策划
更多
医药市场研究分析
全球创新药研发概览
全球医药大健康行业投融资数据
国内医药大健康行业政策法规汇总
国内仿制药/生物类似物申报/审批数据分析
国内创新药/改良型新药申请临床/获批临床/申请上市/获批上市数据分析
AI 赋能生物医药:应用教程与实践
医药行业AI前沿资讯
最新资讯
更多
流感高发期:奥司他韦、玛巴洛沙韦销售火爆!东阳光药领跑、济川药业2款“神药”冲进首批目录
全球首创!辉瑞「扎维吉泮鼻喷雾剂」上市申请获CDE受理,成人偏头痛迎新疗法
三类耗材全省联盟集采启动!严谨评选保障优质低价
中粮科技8.8亿布局平凉:淀粉糖及阿洛酮糖项目启航,产能扩张与业绩双升
科伦博泰和Crescent达成战略协作,肿瘤治疗双管齐下:SKB105与CR-001合作细则曝光
复宏汉霖与奥鸿药业达成合作,CDK新药伏维西利胶囊商业化背后的交易细则全解析
国药控股工业合作“火力全开”:续签复宏汉霖,携手皮尔法伯等多巨头共拓新局
诺和诺德走下神坛的一年:换帅裁员,司美格鲁肽遇挫,与礼来激战GLP-1赛道何去何从?
第九批国家集中采购品种
更多
医保目录(2023)
更多
最新报告
更多
2025年11月仿制药月报
2025-11-30
15页
摩熵咨询医药行业观察周报(2025.11.24-2025.11.30)
2025-11-30
28页
摩熵咨询医药行业观察周报(2025.11.17-2025.11.23)
2025-11-23
21页
摩熵咨询医药行业观察周报(2025.11.10-2025.11.16)
2025-11-16
26页
摩熵咨询医药行业观察周报(2025.11.03-2025.11.09)
2025-11-09
22页
摩熵视频
更多
集采时代下的医药市场格局与创新机遇
7506
2025年07月15日 20:00
商保目录时代:创新药申报与入局策略
药品受托生产监管最新意见稿深度解析
体重管理师:医药人的新机遇与职业转型
2025年我国原料药注册法规变化与未来展望
添加收藏
新建收藏夹
取消
确认
收藏
登录后参与评论
暂无评论