
一、引言
科学服务行业是为从事科学研究和生产质量控制的企业、高校和研究机构,提供设计、建设、运营、维护、升级、改造、信息化的科学服务技术解决方案的服务性行业。行业内公司主要销售产品包括科研试剂、高端耗材、实验仪器、智能设备、科研信息化、特种化学品,同时通过相关专业技术服务,帮助客户解决从常规的测试到复杂的研发项目中所遇到的各种挑战。
科学服务行业作为服务国家创新驱动、转型升级战略,为产业升级和企业创新提供助力和保障的关键行业,其发展受到了各国的广泛重视,欧美日等科技强国均有强大的本土科学服务公司作为本国创新服务支撑,这些公司经过多年的积累已形成一定规模,通过其高效的经营不仅能够提升本国协同创新速度和成果转化效率,降低科研物资的采购成本,还能保障科研物资安全和科研数据信息的安全有效,形成在行业标准制定时的话语权。
随着全球科研领域的蓬勃发展,近年来,科学服务行业发展迅速,目前美国、欧洲等发达国家或地区相关行业发展已基本成熟,市场竞争较为平稳。行业内公司,通过行业兼并收购,规模化发展,行业集中度呈上升趋势,也诞生了一批具有世界影响力的公司。赛默飞、默克、丹纳赫等头部公司营收规模达到百亿美元级别,且有能力为客户提供全流程、全品类、一体化的服务。
相比之下,国内科学服务行业尚处发展初期,具有较大的提升空间。国内科学服务行业起步于21世纪初,行业内的公司发展时间较短,营收规模较小,多数公司业务布局仅专注于试剂、仪器、耗材、服务中的1-2种业务。技术方面,国产品牌的市场技术和应用技术与进口品牌相比也存在差距。
据报道,我国每年进口近千亿美元仪器设备、试剂耗材等科研物资,仅次于石油和半导体。其中,90%的高端仪器被国外公司垄断。目前,虽然泰坦科技以及国内其他科学服务企业已经有了很大的发展,但是与国际巨头仍有很大差距,泰坦科技立志成长为中国科学服务首席提供商,整合全国甚至全球的资源。未来,还要在国际上跟赛默飞等巨头一较高下。泰坦科技对于国内科学服务业也肩负着整合和赋能的重任,为此,泰坦科技通过上市融资、设立产业基金等方式,已经在布局行业整合。
二、公司简介

上海泰坦科技股份有限公司(688133.SH)是国内综合科研服务解决方案龙头,致力于解决下游科研企业、科研院所的试剂、耗材、实验设备需求。公司于2007年成立,总部位于上海市徐汇区。公司曾为赛默飞世尔的经销商,通过不断拓宽销售渠道,同时发力研发,培育自己的试剂、耗材品牌,为下游科研研究人员提供一体化的解决方案。
泰坦科技公司基本信息
截图来源:药融云投融资数据库
公司已经具备6大自主品牌。分别为科研试剂品牌“Adamas-beta”(高端试剂)、 “GENERAL-REAGENT”(通用试剂)、“TICHEM”(特种化学品)、“TITAN”(仪 器设备、仪器耗材、实验室设计建设)、“SRM”(科研信息化服务),同时代理众多第 三方品牌,具备完善的产品矩阵,满足终端客户的长尾需求。
据药融云投融资数据库显示,公司目前已完成了多轮融资。其中在2019年,科创板开闸,泰坦科技成为科创板最早一批的试水者,但不料上市遇挫。在这个重要的节点,钟鼎资本在一周内即完成了对泰坦的二轮增资,融资金额数亿元。钟鼎资本对泰坦科技是长期持有、长期看好的,而不是在不利的阶段寻找合适的时机立刻走人、立刻变现。正是有了对泰坦的信心和期待,才能让双方共生共赢。
泰坦科技融资情况
截图来源:药融云投融资数据库
三、发展历史
泰坦科技成立于2007年,是谢应波在华东理工大学求学期间,与5位同学共同创立的一家专门为各类实验室提供配套服务的科技型企业。泰坦之名最早出自于古希腊神话。在神话中,泰坦是曾统治宇宙的古老神族,泰坦象征着尊贵与权威,也象征着勇往直前的挑战精神。
这家秉持“泰坦”精神的公司,它的温床是华东理工大学的实验室,在那个实验室里,6名意气风发的华理学子聚在一起,共同写出了一份创业策划申请书,泰坦科技的故事由此开启。经过他们13年的艰苦创业,泰坦科技成为了国内首家不休学、不退学的大学生创业上市企业。

▲谢应波(泰坦科技董事长兼CEO)
创立伊始,泰坦科技就在学习研究美国赛默飞,立志成为中国科学服务首席提供商,做一家受人尊重的企业。从商业模式来看,可以将泰坦科技的发展历程分为两个阶段。第一阶段:公司“自营+代理”的销售模式建立了丰富的产品矩阵,通过线下推广结合“探索平台”拓展渠道,迅速扩大经营规模。第二阶段:公司进一步强化服务意识,将华东地区的优质化服务拓展至全国,并结合ERP系统加强内部管理,将产品、渠道、信息、客户整合至自身平台中,未来有望成为国内第一家全流程、全品类、一体化的科学服务提供商。

2012年初,探索平台正式上线,泰坦科技将互联网模式引入科学服务行业,搭建了线上线下相融合的O2O平台。科研从业者可以在探索平台进行的一站式购物平台,能够买到满足实验室所需的一切科研产品。借助探索平台的基础上,泰坦搭建了供应商和企业、科研院所的桥梁,实现了产业链整合。同时,探索平台累积的数据也为泰坦提供了创新发展的方向。
2020年10月30日,上海泰坦科技股份有限公司正式在上海证券交易所科创板挂牌上市,泰坦科技也成为科创板首家“科学服务”上市企业。
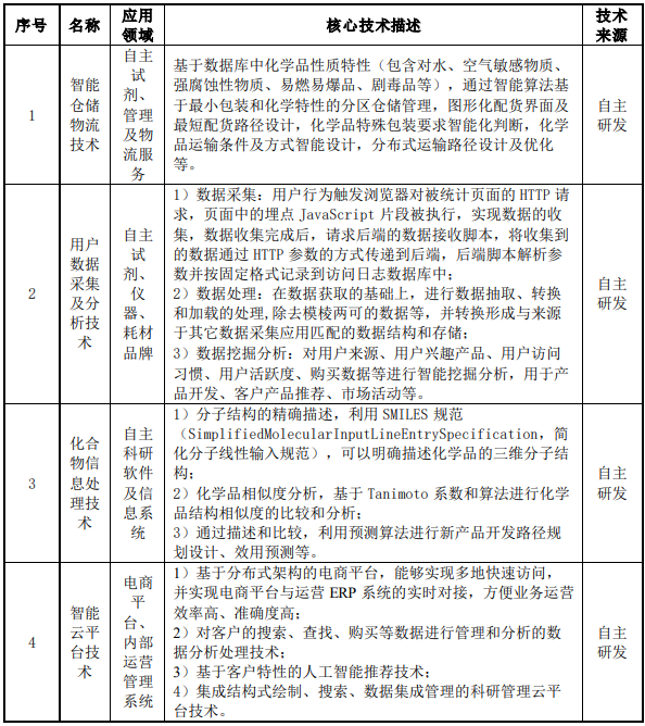
四、核心技术
泰坦科技核心技术主要包括:
- 01.产品类技术
即通过自身的研发积累,形成自主品牌的科研试剂、特种化学品、科研仪器及耗材和实验室建设及科研信息化服务,产品类技术可直接对应自主品牌产品;
- 02.平台类技术
即通过自主设立的科学服务平台“探索平台”和建立完善的仓储物流系统,提升公司经营管理效率和客户用户体验,以助力公司业务发展,平台类技术无法与具体产品相对应,但支撑了公司整个销售和仓储物流体系。
(1)产品类技术具体情况如下:


(2)平台类技术具体情况如下:

五、主要业务&主要产品情况
公司产品矩阵:

公司具体产品情况如下:
- 01.科研试剂
科研试剂主要指在科学研究和分析检测过程中用到的化学和生物试剂。科研试剂在科技创新中具有重要地位,在实验中科研试剂质量的高低直接影响前沿创新的过程选择与结果体现。目前泰坦科技科研试剂根据产品特性、品类、品牌和应用等因素主要分为高端试剂和通用试剂两大类,拥有两个自主试剂品牌:Adamas和Greagent,同时对外销售Sigma-Aldrich、Merck、Fisher、TCI等国际知名品牌,提供了超过数百万种不同试剂、形成较完善的科研试剂产品线。
- ①高端试剂
高端试剂是指用于分析检测、生命科学、化学合成、材料科学、电子化学等领域的科研试剂,具有品种多、用量小、品质高、价格贵、获取难度较大等特点,主要包括各类合成砌块、材料单体、生物标记物、高纯金属、特种催化剂、标准对照品、色谱试剂、生物试剂等,主要用于生物医药、新材料、新能源、精细化工、食品日化等领域。
- ②通用试剂
通用试剂是指用于化学实验、分析化验、研究试验、教学实验和化学配方的常用化学品,具有用量大、价格低、获取难度较小等特点,主要包括各类酸、碱、盐、有机试剂、常规溶剂、无机化合物等,是各类应用领域的常规基础科研试剂。
02.特种化学品
特种化学品是指化工产品生产过程中使用的功能性助剂,主要包括醇醚酯类、异构烷烃类、碳氢溶剂、单官能溶剂和多官能溶剂等,具有用量大、需要持续试样、指标参数随客户工艺调整等特点,主要用于生物医药、新材料、食品日化、涂料油墨等工业领域。
- 03.科研仪器及耗材
科研仪器及耗材主要指在科学研究和分析检测过程中用到的研发设备及相关消耗材料。科研仪器及耗材在科技创新中亦具有重要地位,为科研人员的科技创新提供实验工具,是科技创新“工具库”。目前泰坦科技科研仪器及耗材主要包括仪器设备和实验耗材,拥有两个自主仪器和耗材品牌:Titan Scientific及Titan,同时并外购了梅特勒-托利多(METTLERTOLEDO)、安捷伦(Agilent)、珀金埃尔默(PerkinElmer)、赛默飞(Thermo-Fisher)、3M、康宁(Corning)等国际知名品牌产品,形成较完善的产品线。
- ①仪器设备
科研仪器设备是指科研实验中所需要的基础研发设备,主要面向客户包括生物制药、石油化工、食品日化、环保环境、检验检疫、新材料、新能源、生命科学等领域的企业,及高校院所、政府机构等,产品主要包括搅拌、分散乳化、天平、水分仪、滴定仪、温控设备、烘箱培养箱、纯水系统、紫外分光光度计、TOC、离心机、真空泵、平行反应仪、气体检测以及气液相等实验室通用仪器和分析仪器等。
- ②实验耗材
实验耗材是指科研实验中所需要消耗的材料,主要服务生物医药、新材料、新能源、化工化学、食品日化、水资源保护、分析检测等工业领域客户,及高校、研究所、安监、质检等政府机构,产品主要包括分析耗材、生物耗材、常规耗材和安防产品等。
- 04.实验室建设及科研信息化
实验室建设及科研信息化服务主要是公司为客户提供与科研相关的配套实验室设计建设和科研管理信息化系统项目,具体包含:
- ①实验室建设
泰坦科技为客户提供实验室整体解决方案,提供从实验室的需求分析、整体规划设计、设备采购安装、施工装修到实验室的日常维护运营等一体化全方位服务,确保科研人员拥有安全环保的实验室环境。“Titan Scientific Lab”是公司针对不同需求的实验室建设环节推出的品牌,包括:生物医药研发实验室、科研教学平台实验室、国内国际认证实验室、生物医药洁净实验室、新能源高标准实验室、环境检测实验室等。公司聚焦通风控制、高低温环境、耐腐蚀环境、超净环境,为各种不同实验室提供解决方案,全面提升实验室安全性、舒适性、环保性和节能性,并逐步拓展服务至实验室维保、产品更换与升级及搬迁等服务。
- ②科研信息化服务
泰坦科技的科研信息化服务销售的是软件产品,以研制或外购的标准化模块为载体,为客户提供研发管理、实验记录、分析检测、质量控制的系统解决方案。
“Titan SRM”是泰坦科技的研发信息化系统品牌,是以研制或外购的标准化模块为载体的软件产品,能够将各类科研相关的数据信息整合,为研发的知识积累和决策支持提供保障,主要包含:研发综合管理系统、电子实验记录本、分析检测管理系统和数据分析挖掘工具等四大系统,形成完善的实验室管理解决方案。同时,“Titan SRM”还能直接对接“探索平台”,便于客户科研物资采购。“Titan SRM”已有效应用到国内多家生物医药领军企业。
六、发掘产品、物流、平台无限可能,打造企业行业优势
泰坦科技公司的行业优势可以总结为以下三点:
- 产品方面:
公司通过自营结合代理的销售模式,从广度和深度双向拓展产品,在不断加强自营产品种类和质量的同时,借助代理模式不断提高产品的丰富度,满足科研用户的一站式需求
- 仓储物流方面:
公司通过自建仓储物流的方式,不断加大全国范围的仓储本地化建设,将华东地区的优质服务拓展至全国,并通过自有物流结合第三方物流的方式,实现了全国大部分地区订单的次日达,为客户提供了卓越的用户体验
- 平台化运营管理:
公司开发线上“探索平台”,并通过ERP系统将电商平台与内部业务流程融为一体,实现信息的实时互联,充分打通产品、渠道、客户、信息,不断提升公司运营效率
“产品起家+渠道赋能”模式能带来“1+1>2”的效果,谈及产品和渠道的重要性,就必须提到目前全球最大的科学服务提供商赛默飞世尔科技。赛默飞由两家公司Thermo Electron和Fisher Scientific于2006年合并而成,诞生之初致力于满足市场的仪表需求,专注生产销售仪表。经过多年的发展,目前泰坦科技拥有8万余名员工,在全球多个国家设有生产工厂和研发中心,为超过40万家客户提供包括高端分析仪器、实验室装备、软件、服务、耗材和试剂在内的全方位整体解决方案。
Fisher Scientific开创了科学服务领域分销商的先河。早在1904年,泰坦科技就出版了当时销售的实验室仪器和用品的目录,以方便客户订购公司的产品,后命名为“Fisher目录”,成为全球公认的科学参考工具。1962年,公司使用IBM计算机记录并跟踪产品的库存水平。到了1978年,公司为主要客户的工作地点配置了计算机终端,以便于他们能够直接下单,并立即收到订单回执以及历史订单和账户信息。
Fisher Scientific通过扩展库存管理和采购系统,确立了自身在科学服务领域电商领导者的地位。到了20世纪90年代,泰坦科技在其网站上增加了检索、订单管理和交易处理的功能。此外,公司建立并运营了公共电商平台,在该平台上客户可以查询Fisher的电子目录和其他供应商产品的电子目录,该平台成为第一个B2B交易的公共电子购物中心。Fisher Scientific渠道优势显著。
泰坦科技自主产品结合第三方产品的销售模式为客户提供一体化服务,并开发线上“探索平台”,双管齐下拓展渠道。该平台面向客户提供产品展示、购买、订单管理及跟踪等功能,将自主品牌产品和第三方品牌产品进行整合,形成产品库在“探索平台”上展示,客户在选择购买商品时可以通过“探索平台”在公司自主产品及第三方产品之间进行自由选择。
泰坦科技将渠道与产品互联,进一步增强用户粘性。公司开发的科研信息化系统“Titan SRM”,能够整合研发相关的数据信息,包含研发综合管理系统、电子实验记录本、分析检测管理系统和数据分析挖掘工具四大系统,为用户提供完整的实验室管理解决方案。“探索平台”可以直接与“Titan SRM”对接,方便客户对采购商品进行高效的记录和管理。该系统已经有效应用于国内多家生物医药领军企业。
同时,线下推广结合线上拓展,泰坦科技当前渠道覆盖企业、高校、科研院所、政府及事业单位。其中,企业类客户覆盖新材料、生物医药、食品日化、智能制造、分析检测、新能源等多个领域,贡献主要收入;高校及科研院所客户则拓展速度较快。
七、财务数据
- 01.2022第三季度报告

2022年10月28日泰坦科技公布2022年第三季度报告,报告显示该报告期公司营业总收入19.45亿元,同比上升29.42%,归母净利润9658.25万元,同比上升12.0%。研发费用为8810.2万元,同比增长67.79%。
- 02.2022半年度报告

2022年8月26日,泰坦科技披露2022年半年度报告,公司半年度实现营业收入11.79亿元,同比增长27.77%;实现归母净利润4053.47万元;扣非净利润3380.96万元。
该公司主营业务收入主要来源于华东地区,2022年上半年华东地区收入占比71.11%;在华北、华南、西南地区分别实现销售收入10924.84万元、8409.34万元和8008.77万元,同比增幅分别达到44.98%、44.91%和32.19%。
在产品端,该公司以高端试剂在化学领域以材料类产品为重心,在上半年开发了碳纳米管、有机骨架材料、离子电池材料、电子与光子材料等多个系列的产品;在生物领域开发了蛋白检测、免疫染色和沉淀、IVDPCR系列、qPCR系列、核酸提取与纯化等多个系列产品;在生化领域开发了抑菌防腐剂、表面活性剂等多个系列产品。此外,在分析检测试剂及通用试剂等产品领域,泰坦科技去年投资的宁波萃英和并购的安徽天地显著促进了公司在氘代试剂、高纯溶剂市场的提升。
- 03.2021年年度报告


2021年全年泰坦科技实现营业收入21.64亿元,同比增长56.32%,净利润1.44亿元,同比增长40.09%,基本每股收益为1.89元。2021年报期末资产总计为25.93亿元,营业利润为1.71亿元,应收账款为4.89亿元,经营活动产生的现金流量净额为-2.42亿元,销售商品、提供劳务收到的现金为22.66亿元。

按行业划分,泰坦科技科学服务行业收入21.64亿元,同比增长56.31%,其他业务收入30.19万元。按市场区域划分,华东地区营收16.1亿元,占比74.39%,是主要市场。
截至2023年2月20日,泰坦科技股价132元/股,总市值约111亿元。
注:本文不构成任何投资意见和建议,以官方/公司公告为准
参考:
NMPA/CDE;
药融云数据,vip.pharnexcloud.com/?zmt-mhwz;
FDA/EMA/PMDA;
相关公司公开披露;
https://www.titansci.com/;
http://dataclouds.cninfo.com.cn/shgonggao/2022/2022-08-26/bf531306245c11edb232fa163e26e5de.pdf;
http://static.cninfo.com.cn/finalpage/2020-10-26/1208611098.PDF;
https://www.titansci.com/;
https://www.vzkoo.com/read/20221202e7b69728c05d5834dfe560ec.html;
民企风采|泰坦科技:从大学宿舍走出的上市企业;
https://export.shobserver.com/baijiahao/html/525483.html;等等。
想要解锁更多药企信息吗?查询药融云数据库(vip.pharnexcloud.com/?zmt-mhwz)掌握药企公司基本信息、投融资情况、产品管线分布、药物销售情况与各维度分析、药物研发情况、年度报告、最新进展动态、临床试验信息、市场规模与前景等,以及帮助企业抉择可否投入时提供数据参考!注册立享15天免费试用!

<END>







川公网安备51019002008863号
本网站未发布麻醉药品、精神药品、医疗用毒性药品、放射性药品、戒毒药品和医疗机构制剂的产品信息
收藏
登录后参与评论
暂无评论