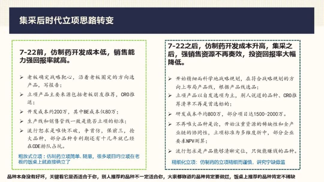
在过去的两个月里,笔者在行业里走了一圈,发现很多企业在产品布局上非常迷茫,领导者非常焦虑。迷茫的原因是战略不够清晰,产品布局犹如“鸟枪法打鸟”和“盲人摸象”,而焦虑的原因在于企业无法找到自己的优势资源和能力去适应不断变化的市场。为此,笔者向大家分享一个本人在行业协会的活动中分享的报告,希望对大家的产品布局有所帮助。本报告简要介绍了未来仿制药发展的四种发展战略,并讨论了各种发展战略下的产品布局思路。本文重点介绍了“以发展战略决定产品战略,以产品战略确定产品线,在产品线的框架下选品立项”的产品布局思路,并介绍了笔者常用的产品线规划方法和选品方法,希望能对广大朋友的选品提供丝毫的启发。




































作者简介:
魏利军,副主任药师,北京药眼信息咨询有限公司创始人兼CEO,前哈药集团产品战略总监、立项部总监。2015年开始从事产品分析立项、产品线规划布局工作,现已完成上百个项目的立项和数十个产品线的规划、优化工作。2017年以来,先后在《药学进展》《中国新药杂志》《中国食品药品监管》《科学大观园》《中国医药报》《医药经济报》等出版物上发表了数十篇行业研究性文章,也参与了《2019年中国药品蓝皮书》的编写,代表著作为《跨国药企成功启示录》《仿制药企业兴衰启示录》。
<END>








川公网安备51019002008863号
本网站未发布麻醉药品、精神药品、医疗用毒性药品、放射性药品、戒毒药品和医疗机构制剂的产品信息
收藏
登录后参与评论
暂无评论