
2月18日,国家组织药品联合采购办公室发布了《关于国家组织药品集中采购部分中选药品信息变更的通知(第一批)》,涉及到5批国采的15个品种。

通知中提到,按照《全国药品集中采购文件》等文件精神,中选企业满足一定条件时,允许变更药品上市许可持有人及生产企业、增加规格包装、变更企业名称等信息,并仍视为具有中选资格。经核实相关企业申请材料,同意企业变更中选药品的有关信息。
具体来看:
一、1个产品(舒更葡糖钠注射液)属于变更药品上市许可持有人:

查询第十批《全国药品集中采购文件》,关于持有人变更条件,文件中明确提到:

图:相应集采规则
此次通知显示:第十批国采“舒更葡糖那注射液”的持有人由“福建省宝诺医药研发有限公司”变更 为“厦门伯马药业有限公司”。生产企业不变,为“广东星昊药业有限公司”受托生产。属于B证企业变更。
从时间上看,第十批集采的申报信息公开日是2024年12月12日,而双方提交的持有人变更补充申请是2024年11月29日,于12月27日获得补充批件。
符合十批国采2.6.1规则,因此变更后的持有人可视为中选企业。由此见,部分媒体字面分析的 “中选批文可自由交易”言论,并不妥当。中选批文并未放开交易,仍有限定条件。
二、3个产品属于变更中选企业名称:

阿法骨化醇软胶囊由“正大制药(青岛)有限公司”变更为 “青岛国信制药有限公司”。帕立骨化醇注射液由“正大制药(青岛)有限公司”变更为 “青岛国信制药有限公司”(北京泰德制药股份有限公司受委托生产)。骨化三醇软胶囊由“正大制药(青岛)有限公司”变更为 “青岛国信制药有限公司”。
此类属于企业工商变更后,再向药监部门提出药品生产许可证变更及所持有的药品注册批件的统一补充申请,不属于持有人主体变更,故变更后更新信息即可。

图:相应集采规则
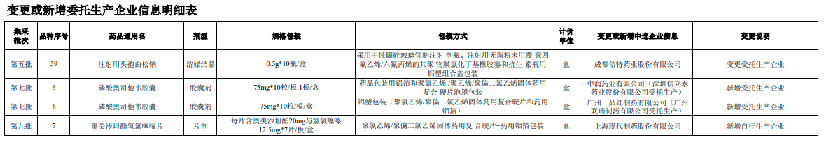
三、4个产品属于变更或新增委托生产企业:

根据集采规则,B证企业可以变更或者新增委托生产企业。
允许企业在满足产能和供应要求的前提下,变更或新增委托生产企业,以优化生产布局,提高生产效率。

图:相应集采规则
四、另外9个产品属于新增中选产品规格、包装信息:

按照集采规则申报企业可在“供应清单”中选择符合申报条件的规格和包装,中选后可向联合采购办公室申请增补进入“供应清单”。
原则是在集采“供应清单”中的规格和包装。

图:相应集采规则
从政策来看,变更措施为制药企业提供了更多的调整空间,尤其在提高生产效率、适应市场需求方面具有积极推动作用。整体趋势向好。
参考来源:
[1] 杨戈说药事
[2] MAH交易
[3] 鑫富达医药包装有限公司
想要解锁更多药品信息吗?查询摩熵医药(原药融云)数据库(vip.pharnexcloud.com/?zmt-mhwz)掌握药品各国上市情况、药品批文信息、销售情况与各维度分析、市场竞争格局、一致性评价情况、集采中标情况、药企申报审批信息、最新动态与前景等,以及帮助企业抉择可否投入时提供数据参考!注册立享15天免费试用!








川公网安备51019002008863号
本网站未发布麻醉药品、精神药品、医疗用毒性药品、放射性药品、戒毒药品和医疗机构制剂的产品信息
收藏
登录后参与评论
暂无评论