
2025年,全球CXO行业在逐步回暖,市场需求结构性分化愈发明显。一方面,跨国药企持续加码对ADC、多肽、寡核苷酸等新分子类型的投入;另一方面,国内创新药企在融资环境改善与出海加速的双重驱动下,研发活跃度显著回升。
数据显示,2025年全球CXO市场规模预计将达到1966亿美元,2021至2025年复合年增长率(CAGR)为14.0%。与此同时,中国市场正以更快的速度扩容——2025年CXO市场规模预计达2477亿元,2020至2025年CAGR高达26.56%,显著高于全球平均水平。
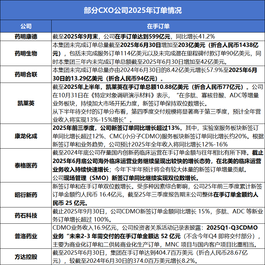
在行业整体向好的趋势下,头部企业凭借差异化优势,在订单获取上进一步拉开差距。我们将围绕包括药明康德、凯莱英、泰格医药、药石科技等在内的多家主流CXO企业在当下的订单表现与业务亮点。

药明系:药明康德、药明生物、药明合联
作为CXO龙头的药明康德交出了一份超市场预期的成绩单。2025前三季度实现营业收入328.57亿元,同比增长18.61%;归属于上市公司股东净利润120.76亿元,同比大增84.84%。

数据来源:腾讯微证券
在手订单:截至2025年9月末,公司在手订单达到599亿元,同比增长41.2%,创下历史新高。

图:药明康德三季度报告
TIDES 业务(寡核苷酸和多肽):保持高速增长,2025年前三季度 TIDES 业务收入达到人民币 78.4 亿元,同比增长 121.1%。截至2025 年9月末,TIDES 在手订单同比增长 17.1%。
药明生物截至2025年6月30日收益同比增长16.1%,达人民币99.53亿元。毛利同比增长27.0%至人民币42.53亿元。
在手订单:未完成订单总量截至2025年6月30日增加至203亿美元(折合人民币约1438亿元),包括未完成服务订单114亿美元以及未完成潜在里程碑付款订单90亿美元,同时本集团三年内未完成订单总额截至2025年6月30日增加至42亿美元。
药明合联截至2025年6月30日止收益同比增长62.2%至人民币27亿元,同时毛利同比增加82.2%至人民币9.75亿元。
在手订单:未完成订单总量亦由2024年6月30日的8.42亿美元增长57.9%至2025年6月30日的13.29亿美元(折合人民币94亿元)。
凯莱英、康龙化成、泰格医药及方达控股
凯莱英截止2025年Q3总营收达46.3亿,同比增长11.82%。归属净利润8亿元,同比增长12.66%。
核心订单表现:截至2025年上半年,在手订单总额为10.88亿美元(约合77亿元人民币)。
亮点:在小分子CDMO领域的基本盘依然坚实。更值得关注的是,其在多肽、寡核苷酸、ADC等新兴业务板块展现出强大的增长动能,新签订单保持双位数增长。公司明确指出第四季度交付规模将显著提升,这预示着下半年订单执行加速,全年增长目标13%-15%可期。

图:凯莱英 三季度业绩报告
康龙化成2025年三季度总营收100.9亿,同比增长14.38%,净利润达10.34亿元,同比增长32.04%。
订单核心表现:2025年前三季度新签订单同比增长超过13%,其中CMC(小分子CDMO)服务板块增速约20%。

图:康龙化成 业绩报告
虽然没有披露具体的在手订单总额,但持续双位数的新签订单增速,特别是CMC板块的更快增长,清晰地反映了其“一体化、端到端”服务平台对客户的吸引力正不断增强。
泰格医药截止2025年9月30日总营收50.26亿元,同比减少0.82%,净利润10.2亿,同比增长25.45%。
核心订单表现:海外临床运营业务快速增长;临床注册业务收入同比增长超20%;SMO业务新签订单实现双位数增长。
作为临床CRO的龙头,泰格的订单情况更多体现在项目储备和新增需求上。其增长动力主要来自海外市场,尤其是北美临床运营的快速扩张。
方达控股截止2025年6月30日营收1.27亿,同比下滑1.48%,净利润292.7万,同比增长2600%。
核心订单表现:截至2025年6月30日,在手订单达到4.05亿美元(折合人民币28.67亿元),同比增长8.2%。
昭衍新药、普洛药业、药石科技
昭衍新药2025年前三季度总营收9.85亿元,同比下滑26.23%,扣非净利润2904万元,同比增长214%。
核心订单表现:截至25年三季度在手订单约人民币25亿元。

图:昭衍新药 三季度报告
普洛药业25年Q3总营收7.64亿,同比下滑16%,净利润7亿,同比下滑19.48%。
核心订单表现:CDMO业务在手订单达52亿元。
其在小分子CDMO的商业化阶段拥有稳固的项目基础和强大的交付能力。充足的商业化订单为公司提供了稳定的收入来源和增长确定性。


图:普洛药业 投资者关系记录表
药石科技25年三季度营收14.9亿,同比增长5.1%,净利润1.13亿,同比下滑1.96%。
核心订单表现:CDMO新签订单金额同比增长15%,其中多肽、ADC等新业务订单增长超过100%。
与凯莱英相比,药石科技的订单总量虽小,但其在细分赛道展现出巨大的增长潜力。

图来源:药石科技 投资者关系管理
总体而言,2025年CXO头部企业的订单表现,印证了行业在全球化与新技术驱动下的增长韧性。既有药明系、凯莱英等巨头凭借综合实力收获充沛订单,也有药石科技、和元生物等企业在细分赛道以超高速的订单增长展现巨大潜力。
尽管外部环境仍存不确定性,但随着创新药研发需求的结构性升级和中国CXO企业技术能力的持续提升,头部企业的订单韧性与成长潜力有望在2026年进一步兑现。
参考资料:
1. 各企业官网及公告
2. 公告腾讯微证券
扩展阅读:
3. NDAA生物安全提案落空,港股CXO板块强势反弹,药企巨头领涨超10%
想要解锁更多药企信息吗?查询摩熵医药(原药融云)数据库(vip.pharnexcloud.com/?zmt-mhwz)掌握药企公司基本信息、投融资情况、产品管线分布、药物销售情况与各维度分析、药物研发情况、年度报告、最新进展动态、临床试验信息、市场规模与前景等,以及帮助企业抉择可否投入时提供数据参考!注册立享15天免费试用!








川公网安备51019002008863号
本网站未发布麻醉药品、精神药品、医疗用毒性药品、放射性药品、戒毒药品和医疗机构制剂的产品信息
收藏
登录后参与评论
暂无评论