
2025年,随着礼来公司 替尔泊肽(Tirzepatide)注射液正式在中国上市,GLP-1受体激动剂赛道的竞争进入白热化阶段。作为全球首个GLP-1/GIP双靶点激动剂,替尔泊肽凭借在减重和降糖方面的显著疗效,迅速成为市场焦点。

截图来源:摩熵医药数据库-全球药物研发数据库
自2022年礼来的替尔泊肽在美国获批后,2023年其减肥适应症版本Zepbound获批,进一步引爆全球需求。据礼来财报披露,2023年替尔泊肽降糖版Mouniaro和减重版Zepbound合计销售额达到53.39亿美元,;2024 年,替尔泊肽实现销售额合计达164.66亿美元;进入2025年后增长势头更加强劲——2025年前三季度,礼来实现总营收458.87亿美元,同比+ 46%。核心产品表现强劲,替尔泊肽系列合计销售额248.73亿美元,占总营收54.2%,超越默沙东Keytruda的233.03亿美元,成为全球销售额最高的药物之一,与诺和诺德司美格鲁肽系列约254亿美元销售形成激烈竞争。


图:礼来Q3业绩报告
面对持续攀升的全球需求,礼来已投入超180亿美元在全球扩建产能,包括将印第安纳州黎巴嫩基地投资翻倍至90亿美元。然而,在中国市场,替尔泊肽仍处于原研药独家供应、价格高昂、可及性有限的阶段。这为本土企业提供了关键窗口期:尽管核心专利尚未到期,但国内药企已纷纷提前布局替尔泊肽原料药产能。
从CDE备案情况来看,目前只有礼来和合全药业完成或正在推进相关原料药的注册申报。

图:国家药品监督管理局
国内替尔泊肽原料药布局情况
根据最新公开信息梳理,截至2025年底,中国已有超20家企业明确规划或已具备替尔泊肽原料药生产能力。
以药明康德/合全、凯莱英、诺泰生物、圣诺生物、翰宇药业、健元医药、泰德医药为代表的企业,已建成或规划数百公斤至吨级替尔泊肽产能,并具备GMP合规出口能力。药明康德 / 合全药业承接了礼来替尔泊肽35% 的多肽原料药供应,以及85% 的活性成分(API)供应。其2025年底多肽固相合成产能将达10万升,截至2025年三季度,TIDES业务收入78.4亿元,同比增长121%。
凯莱英目前已有多肽固相合成产能3万升,预计年底总产能可达4.4万升。尽管公司尚未公开披露替尔泊肽的具体项目进展,但其大规模、高规格的多肽基础设施已具备承接包括替尔泊肽在内的高难度长链修饰多肽商业化生产的能力,为未来切入该赛道奠定了坚实的产能基础。
诺泰生物和圣诺生物、健元医药也均已实现吨级多肽产能,其中诺泰生物替尔泊肽单批次产已超10kg,新规划基地建成后还将新增500kg替尔泊肽原料药的产能。
泰德医药高专攻长链、修饰型、高纯度多肽,为中美双基地驱动的高端多肽CDMO企业。在美国加州罗克林和杭州钱塘同步扩建,新增3000L SPPS反应器,直接服务欧美Biotech客户,规避单一市场风险,已具备单批30kg以上、年产能超500kg的商业化交付能力。
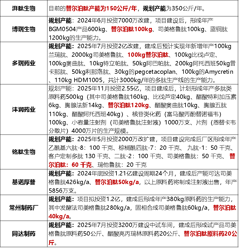
表:国内替尔泊肽原料产能区布局



纵观当前,头部企业凭借技术积累与规模化产能已构筑起第一道竞争壁垒。然而,市场的巨大潜力正吸引更多参与者加速涌入,大量企业通过改扩建、新建项目切入,产能多在数十至数百公斤级,寻求细分机会或配套自身制剂。
湃肽生物目前现有替尔泊肽产能150kg,扩建后将达到350kg/年。臣功制药也在积极规划包含多种肽在内的250kg/年的产能,沣润药业、多瑞药业、基诺厚普、及常州制药厂、同达制药等也都在积极布局20-120kg不等的年产能。
总结
最新美国医保谈判中司美格鲁肽“地板式”降价71%,这不仅是单一产品的价格调整,更是政策端对GLP-1类药物整体价格体系的强力重塑。这一信号明确预示,替尔泊肽未来也必将面临类似的大幅降价压力,其价格从自费端(降至299美元/月)到医保端(锚定245美元/月)的同步下探,仅是长期下行周期的开始。
这一趋势意味着,国内替尔泊肽原料药的竞争逻辑已发生根本转变。庞大的规划产能是否能如期转化为实实在在的业绩,谁能够凭借极致工艺降本服务大众市场,或通过提供复杂中间体、绑定下一代药物研发而获得技术溢价,或许才能将产能规划转化为可持续的订单与增长。
参考来源:
[1] CDE/NMPA官网
[2] 摩熵医药(原药融云)数据库
[3] 各企业官网
扩展阅读:
3. 礼来公布IIIb期SURMOUNT-5研究数据,替尔泊肽安全性高减重效果远超司美格鲁肽
想要解锁更多药品信息吗?查询摩熵医药(原药融云)数据库(vip.pharnexcloud.com/?zmt-mhwz)掌握药品各国上市情况、药品批文信息、销售情况与各维度分析、市场竞争格局、一致性评价情况、集采中标情况、药企申报审批信息、最新动态与前景等,以及帮助企业抉择可否投入时提供数据参考!注册立享15天免费试用!








川公网安备51019002008863号
本网站未发布麻醉药品、精神药品、医疗用毒性药品、放射性药品、戒毒药品和医疗机构制剂的产品信息
收藏
登录后参与评论
暂无评论