400-9696-311 转1
400-9696-311 转2
400-9696-311 转3
400-9696-311 转4
2025-07-10
/
部门规范性文件
/
现行有效
/
国家医保局
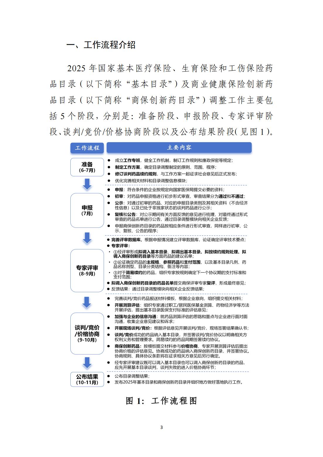
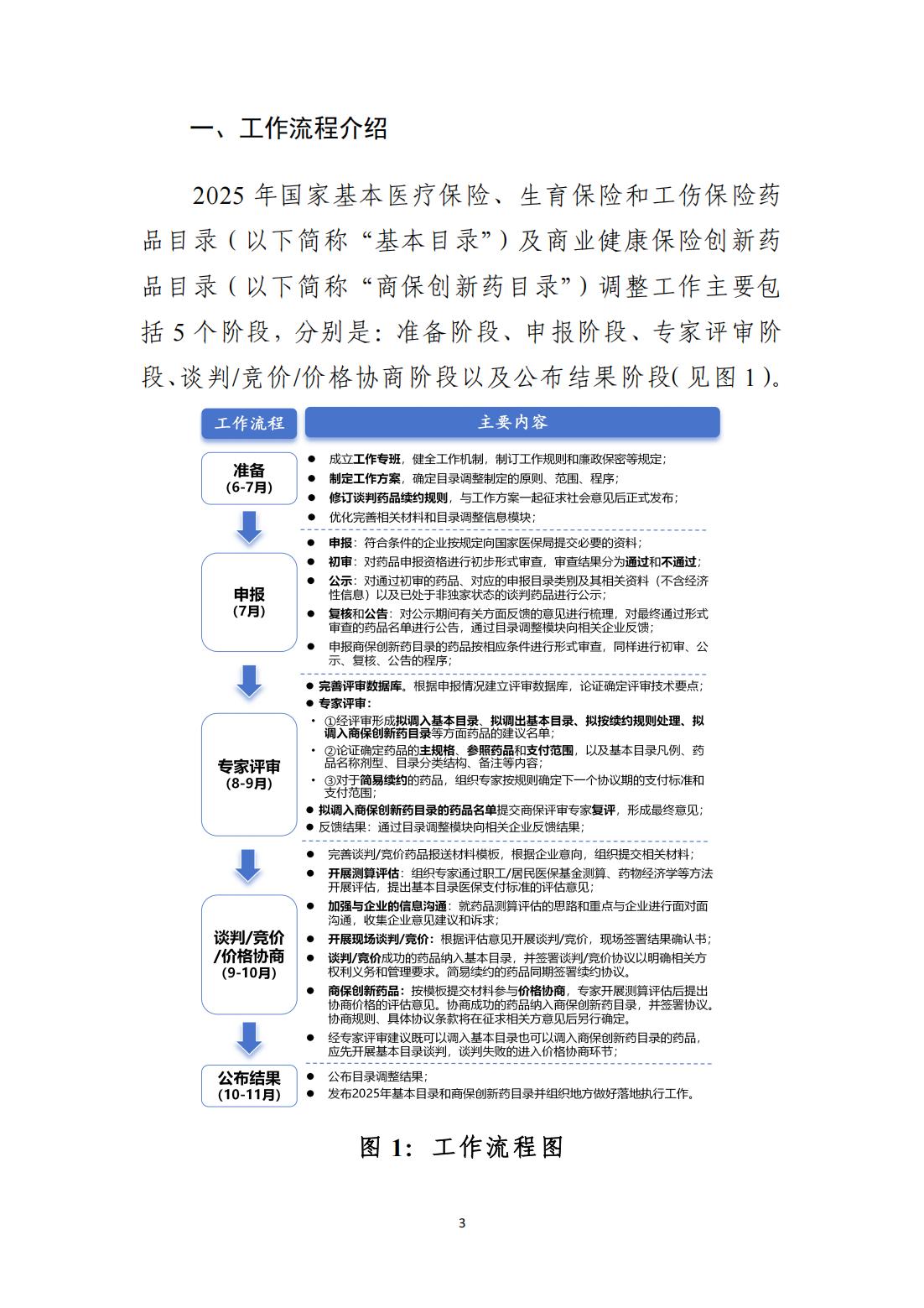
根据工作安排,现将《2025年国家基本医疗保险、生育保险和工伤保险药品目录及商业健康保险创新药品目录调整工作方案》《2025年国家基本医疗保险、生育保险和工伤保险药品目录及商业健康保险创新药品目录调整申报指南》《谈判药品续约规则》以及《非独家药品竞价规则》正式公布。同时,为使社会各界对政策理解更加深入,我们组织编印了《国家基本医疗保险、生育保险和工伤保险药品目录及商业健康保险创新药品目录调整常用问答》(2025年版),在此一并发布。
2025年7月11日—20日在我局国家医保服务平台(网址:https://fuwu.nhsa.gov.cn/)开通网上申报系统。请符合条件的申报主体予以关注。
附件:1.2025年国家基本医疗保险、生育保险和工伤保险药品目录及商业健康保险创新药品目录调整工作方案
2.2025年国家基本医疗保险、生育保险和工伤保险药品目录及商业健康保险创新药品目录调整申报指南
3.谈判药品续约规则
5.国家基本医疗保险、生育保险和工伤保险药品目录及商业健康保险创新药品目录调整常用问答(2025年版)
国家医疗保障局
2025年7月10日
附件1:2025年国家基本医疗保险、生育保险和工伤保险药品目录及商业健康保险创新药品目录调整工作方案
附件2:2025年国家基本医疗保险、生育保险和工伤保险药品目录及商业健康保险创新药品目录调整申报指南
附件3:谈判药品续约规则
附件4:非独家药品竞价规则
附件5:国家基本医疗保险、生育保险和工伤保险药品目录及商业健康保险创新药品目录调整常用问答(2025年版)
中国医保,一生守护!维护医保基金安全,人人有责!打击欺诈骗保举报电话:010-89061396,010-89061397;邮箱:jubao@nhsa.gov.cn。
摩熵医械2026-01-28
摩熵医械2026-01-13
摩熵医械2025-12-19
赛柏蓝2025-12-12
摩熵医械2025-11-28
摩熵医械2025-11-17
赛柏蓝2025-11-14
摩熵医械2025-11-12
赛柏蓝2025-11-12
CHC医疗传媒2025-10-30
2026-03-05
2026-03-04
2026-03-03
2026-03-02
2026-02-28
2026-02-28
2026-02-27
2026-02-27
2026-02-27
2026-02-27
2026-02-27
2026-02-27
2026-02-26
2026-02-25
2026-02-25
2026-02-10
2026-02-10
2026-02-09
2026-02-05
2026-02-05
2026-02-04
2026-02-02
2026-01-30
2026-01-29
2026-01-16
2026-01-16
2026-01-11
2026-01-10
2026-01-09
2026-01-05