400-9696-311 转1
400-9696-311 转2
400-9696-311 转3
400-9696-311 转4
2026-03-06
/
其他
中国
现行有效
2026-03-06
国家药品监督管理局医疗器械技术审评中心
本指导原则旨在指导注册申请人对造影注射设备注册申报资料的准备及撰写,同时也为技术审评部门提供参考。
本指导原则是对造影注射设备的一般要求,申请人应依据产品的具体特性确定其中内容是否适用。若不适用,需具体阐述理由及相应的科学依据,并依据产品的具体特性对注册申报资料的内容进行充实和细化。
本指导原则是供注册申请人和技术审评人员使用的指导性文件,但不包括审评审批所涉及的行政事项,亦不作为法规强制执行,应在遵循相关法规的前提下使用本指导原则。如果有能够满足相关法规要求的其他方法,也可以采用,但是需要提供详细的研究资料和验证资料。
本指导原则是在现行法规和标准体系以及当前认知水平下制定,随着法规和标准的不断完善,以及科学技术的不断发展,相关内容也将适时进行调整。
一、适用范围
本指导原则适用于造影注射设备,管理类别为第二类,包含分类编码为06-05-05的X射线、CT成像用造影注射设备,和06-10-01的磁共振成像用造影注射设备,未涵盖基于药代模型辅助注射方案等第三类医疗器械功能的相关要求。
二、注册审查要点
(一)监管信息
1.产品名称
按照《医疗器械分类目录》《医疗器械通用名称命名规则》及相关国家标准、行业标准,产品名称一般以“高压注射设备”、“造影注射系统”“造影注射设备”等为核心词,可按照产品预期用途增加相应特征词,如:用于磁共振成像的设备可增加特征词“磁共振”(产品名称为磁共振造影注射系统)。
2.注册单元划分原则
注册单元的划分主要考虑产品的管理类别、适用范围、产品结构设计以及性能指标的差异。
2.1工作原理不同的产品原则上应划分为不同注册单元,如针筒式和蠕动泵式的造影注射设备应划分为不同的注册单元。
2.2技术原理相同、产品设计结构的不同对产品安全有效性有影响的造影注射设备原则上划分为不同的注册单元,如指压式蠕动泵和滚轮式蠕动泵应划分为不同注册单元。
2.3适用范围不同的产品应划分为不同注册单元。如专用于CT的造影注射设备、专用于DSA的造影注射设备和专用于磁共振的造影注射设备,应划分为不同的注册单元。
2.4不同安装方式(如落地式和悬吊式等)的注射设备可以作为同一注册单元;同一适用范围下仅通道数不同的产品可作为同一注册单元。
2.5预期配合使用的输注管路及注射器针筒等无源耗材与造影注射设备应划分为不同的注册单元。
(二)综述资料
描述产品研发的目的、研发的基础和必要性。造影注射设备的设计开发应以临床需求为导向,应能保证造影注射设备设计的输入、输出、评审、验证、确认、转化、更改等各环节的科学性和合理性。重点对产品的输注控制和安全性措施等进行确认,确保产品安全有效和质量可控。
1.产品描述
1.1器械及操作原理描述
描述产品的工作原理、结构组成、主要功能及其组成部件(关键组件和软件)的功能,以及区别于其他同类产品的特征等内容。
造影注射设备的注射原理通常包括针筒式、蠕动泵式两种。针筒式注射设备通过电动装置推动活塞,使针筒内压力增加,推出造影剂或生理盐水实现注射(图1);蠕动泵式注射设备通过蠕动泵电机控制蠕动泵头挤压管道实现注射(图2)。申请人应详细说明产品注射的原理。
提供注射机头拆解图,注明关键部件,包括驱动电机、传感器、电池、电源接口、保温装置、显示屏及与注射针筒及管路的连接结构等。说明产品的安装方式,如落地式、悬吊式、床旁式等。明确配用的造影成像系统接口。详细说明药物装载、耗材安装的方式,并提供标准操作流程的简要描述,说明造影剂、生理盐水(如有)的流动路径。

产品主要功能通常包括但不限于注射流量控制、压力限制、气泡检测及安全保护等。介绍产品的各工作模式,结合产品结构设计及关键部件,对产品主要功能的工作原理及技术实现进行详细说明。如产品具有其他功能或新的技术特征,需提供详细描述,说明工作原理、实现方法和临床应用。
磁共振用造影注射设备需说明磁共振使用环境,提供操作室、扫描室、机房的布局图,结合图示介绍产品各组件的分布情况,产品的设计考虑的要求,说明产品的结构、材料等要求。
1.2型号规格
应明确申报产品的型号规格及结构组成(或配置)。对于存在多种型号规格的产品,应当采用对比表及带有说明性文字的图片、图表,对所有拟申报型号规格的结构组成(或配置)、功能、产品特征和运行模式、性能指标等加以描述,明确各型号规格的区别。
2.适用范围
明确造影注射设备适用的医疗阶段、使用环境、目标用户,以及操作或使用该产品应当具备的技能/知识/培训。
适用范围举例如下:
用于CT检查(或MRI检查等,根据产品实际情况明确)中注射造影剂和生理盐水。
磁共振用造影注射设备的适用范围还需包含第3.1.3章节所要求的内容。
3.联合使用
明确预期与申报产品联合使用的高压注射针筒(适用于针筒式注射设备)或输注管路(适用于蠕动泵式注射设备)的详细信息,包括制造商、型号规格、注册证号(如有)、注射针筒的接口尺寸或标准要求等。明确联合使用的X射线、CT或者MR设备的硬件和软件接口、关键技术参数等要求,提供图示说明各部件间存在的物理、电气等连接方式。
(三)非临床资料
1.产品风险管理资料
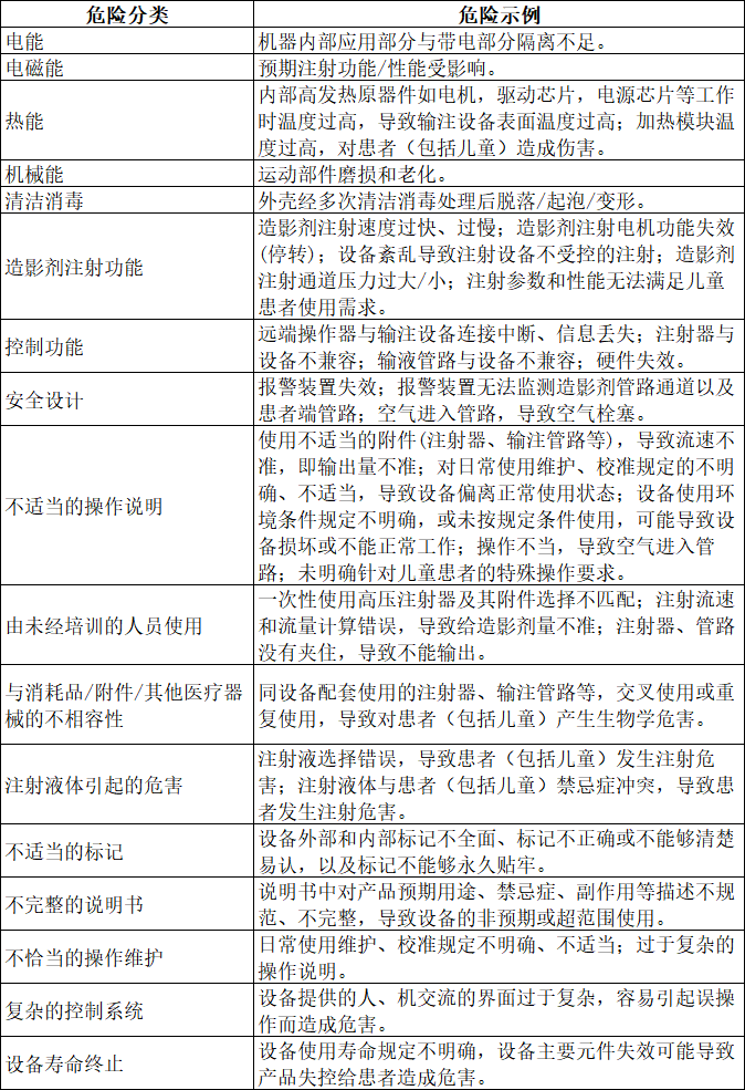
按照GB/T 42062《医疗器械 风险管理对医疗器械的应用》标准的要求,针对造影注射设备的安全特征,从能量危险(源)、生物学和化学危险(源)、操作危险(源)、信息危险(源)等方面,对产品风险进行全面分析并阐述相应的防范措施。造影注射设备常见危险举例见附件1,申请人应根据申报产品实际情况进行完善。
产品风险管理资料还应包含对产品基本性能的阐述。
造影注射设备的基本性能一般包括:能提供准确的注射剂量和注射速率、最大压力不超过压力限值、气泡检测(如适用)。申请人应根据产品的实际功能、用途等全面充分分析产品的基本性能。
2.产品技术要求及检测报告
2.1产品技术要求
按照《医疗器械产品技术要求编写指导原则》编制产品技术要求,适用标准参考附件2。凡是不注日期的引用文件,其最新版本(包括所有的修改单)适用于本文件。
在产品技术要求的附录中列明产品配合使用的注射针筒(适用于针筒式注射设备)的型号规格、制造商和接口尺寸或标准要求,或输注管路(适用于蠕动泵式注射设备)的型号规格和制造商。对于磁共振用造影注射器,还应在附录中明确产品的磁共振使用条件,包括磁共振设备类型、磁场强度限制、产品放置位置或安全距离、产品配置要求等。
标准中要求制造商规定的性能指标,应在产品技术要求中明确,一般包含:注射剂量设置范围及误差、注射速率设置范围及误差、压力限值设置、吸药速率、注射延迟时间(如有)、扫描延迟时间(如有)、输注过量和输注不足的防护、超压、气泡检测(如有)、程控延迟(如有)、遥控功能、保温功能(如有)、检测磁场强度的工具(如有)、电气安全、电磁兼容。产品技术要求模板举例见附件3。
2.2产品检验报告
检验报告需注明产品型号规格或配置,样品描述与产品技术要求的部件名称和型号等信息保持一致。
2.2.1同一注册单元的典型检验产品
申请人需按照注册单元进行产品检验,检验结果需要覆盖注册单元内所有产品型号规格或配置。性能指标和电气安全检测的典型检验产品需要考虑结构组成、性能指标、预期用途等,一般选取功能最齐全、结构最复杂、量程最大、测量精度最高、风险最高的产品型号规格或配置,并提供检验典型性说明,如双针筒可覆盖单针筒。
2.2.2产品电磁兼容(EMC)检验
运行模式选择时,应重点考察待机模式、注射模式及联动控制模式(如有)。注射模式需评估不同注射速率(如最大注射速率、常用注射速率)下的表现。其中,发射试验一般需考虑在最大注射速率下进行试验,若有资料证明其他参数下有更高发射状态,可采用该参数设置并注明。若设备支持连接附件(如加热模块、多通道注射头等),则需选取“全附件+满负载”模式,以模拟最不利情况开展试验。
结合造影注射设备的结构设计、具体功能、通讯方式等多方面因素,若经评估发现其他运行模式会产生明显电磁兼容性影响,则也需纳入试验范围,确保覆盖所有潜在使用场景。
3.产品研究资料
提供产品研究资料,对所有保证产品安全有效性的验证进行总结,形成验证总结报告。
3.1物理和机械性能研究
3.1.1说明产品的各项技术参数及其制定依据、所采用的标准或方法、采用的原因及理论基础,包括控制参数、监测参数等参数的调节或监测(包括显示)范围及其误差要求,安全性指标比如输注过量和输注不足的防护、超压、阻塞响应、气泡检测等。如产品可用于儿童,明确适用于儿童的参数范围、考虑因素和制定依据。
如适用的国家标准、行业标准中有不适用的条款,应将不适用的条款及其理由予以阐明。
3.1.2功能介绍及研究资料
提交全部产品功能的研究资料,对相关功能的准确性进行验证。验证需造影注射设备配合注射针筒或输注管路共同完成。
产品注射准确性的研究资料,应对注射速率、注射剂量的准确性进行验证,验证应考虑到可设置范围的最大、最小值及中间若干值;压力验证资料,应对产品在正常压力、超压等情况下进行验证;如具有无线通讯功能、遥控功能,应提交相关研究资料;对于产品声称的其他注射或安全相关的功能,应提交相应研究资料。
3.1.3 磁共振环境使用的研究资料
对于符合YY/T1928及YY/T1933定义的磁共振造影注射设备应提交磁共振环境使用的研究资料。描述具体的磁共振环境使用条件,如磁共振设备类型、磁场强度限制、产品放置位置或安全距离、产品配置要求等。对产品在磁共振环境中能否正常运行(参考3.1.1在磁共振环境中开展产品注射准确性及压力验证)、产品对磁共振设备的影响(如成像质量等)、磁致位移等开展实际测试,提供相应验证报告。证明产品在宣称的磁共振环境使用的安全性和有效性。产品如集成有特斯拉计等检测磁场强度的工具应提交相应研究资料,并在技术要求中补充相应条款。
依据上述研究,在注册证“适用范围”中增加相关描述。例如“该产品属于磁共振环境条件安全医疗器械。可用于3.0T的磁共振环境,应放置在空间磁场不大于200mT或距离磁共振设备的腔体口部中心不小于0.5m位置,具体要求详见产品说明书。”
3.1.4内部电源
使用内部电池供电的产品应提供电池的类型、容量和电池短路和超温的保护原理、认证信息以及电池充电、持续工作的性能研究资料。
3.1.5 联合使用
注册申请人还应提交申报产品与配套注射针筒或输注管路联合使用研究资料。验证中需考虑造影注射设备预期联合使用附件的可覆盖性,可提交与所有型号联合使用的验证资料,或选取具有典型性的型号,详细说明典型性型号的覆盖理由。
与其他CT、MR、X射线类产品联合使用,应当提供证明联合使用安全有效的研究资料,包括互联基本信息(连接类型、接口、协议、最低性能)、联合使用风险及控制措施、联合使用上的限制,兼容性研究(如符合相关标准的验证、数据传输的验证)等。
3.2软件研究
造影注射设备的软件属于软件组件,一般用来控制造影注射设备的运行及提示,软件失效可能给患者带来严重伤害,因此其软件安全性级别应归为严重。
依据《医疗器械软件注册审查指导原则(2022年修订版)》提交医疗器械自研软件研究报告。
如适用,依据《医疗器械网络安全注册审查指导原则(2022年修订版)》提供网络安全研究报告。
3.3清洁、消毒研究
该产品与患者不接触,进行低水平消毒即可。明确推荐的消毒工艺(方法和参数)以及所推荐消毒方法确定的依据。对消毒效果以及产品材料的耐消毒剂腐蚀性进行验证。
3.4 可用性
注册申请人需参照《医疗器械可用性工程注册审查指导原则》,按照中使用风险医疗器械要求提交使用错误评估报告,包括基本信息、使用风险级别、核心要素、同类医疗器械上市后使用问题分析、使用风险管理、结论等内容。
4.稳定性研究
依据《有源医疗器械使用期限注册技术审查指导原则》的要求明确产品使用期限并进行验证。可分析产品的关键部件,如机架、注射装置等;
描述产品正确运输的环境条件,提供在宣称的运输条件下,保持包装完整性的依据,提供验证总结报告,可包括抗压(堆码)、振动、运输等试验。
参考GB/T 14710提供产品环境试验相关资料,提供环境试验的测试方案,说明测试条件、(中间、最后)测试项目及其制定依据,测试项目至少需涵盖产品技术要求中注射速率设置及误差、注射剂量及误差、压力限制、安全性指标(如适用,如输注过量和输注不足的防护、气泡检测)等性能指标,提交相应环境试验报告。
5.其他资料
造影注射设备属于免于进行临床评价的医疗器械,申请人应按照《列入免于进行临床评价医疗器械目录产品对比说明技术指导原则》的要求提交相关资料。对于超出目录范围外的功能应进行临床评价。
(四)产品说明书和标签样稿
说明书、标签和包装标识应符合《医疗器械说明书和标签管理规定》及相关标准的规定。
1.制造商应根据产品的具体功能,确定其临床适用范围,并明确禁忌证和注意事项,提供使用警示,至少包括:
连接患者或对患者进行注射之前,请排出针筒和一次性组件中的所有空气;患者血管不适宜注射造影剂的不建议使用;静脉穿刺选择血管时,根据检查项目和血管条件选择合适的静脉穿刺部位及留置针尺寸;注射过程中密切观察患者状态,与患者保持沟通;如有,说明不适用的造影剂和冲洗剂。
2.说明书中应对使用人员的资质和培训给出具体要求。
3.说明书中应提供联合使用的耗材及影像诊断设备的信息;
4.磁共振造影注射设备应在说明书中明确磁共振环境的具体要求。
5.如产品可用于儿童患者,根据研究资料,明确儿童使用的相关操作说明、特殊防护措施和注意事项。
(五)质量管理体系文件
提交产品和质量管理体系符合要求的申报资料。
三、参考文献
[1]国家市场监督管理总局.医疗器械注册与备案管理办法;国家市场监督管理总局令第47号[Z].
[2]国家食品药品监督管理总局.医疗器械说明书和标签管理规定;国家食品药品监督管理总局令第6号[Z].
[3]国家药品监督管理局.医疗器械注册申报资料要求和批准证明文件格式;国家药监局公告2021年第121号[Z].
[4]国家药品监督管理局.医疗器械产品技术要求编写指导原则;国家药监局通告2022年第8号[Z].
[5]国家药品监督管理局医疗器械审评中心.医疗器械软件注册审查指导原则(2022年修订版);国家药监局器审中心通告2022年第9号[Z].
[6]国家食品药品监督管理局.医疗器械分类目录;国家食品药品监督管理总局公告2017年第104号[Z].
[7]国家食品药品监督管理局.医疗器械通用名称命名规则;国家食品药品监督管理总局令第19号[Z].
[8]国家药品监督管理局医疗器械审评中心;人工智能医疗器械注册审查指导原则:国家药监局器审中心通告2022年第8号[Z].
[9]国家药品监督管理局医疗器械审评中心.医疗器械网络安全注册审查指导原则(2022年修订版);国家药监局器审中心通告2022年第7号[Z].
[11]GB/T 42062,医疗器械 风险管理对医疗器械的应用[S].
附件1-1 造影注射设备常见危险示例

附件1-2 造影注射设备适用的标准
GB 9706.1 医用电气设备 第1部分:基本安全和基本性能的通用要求
YY 9706.102 医用电气设备 第1-2部分:基本安全和基本性能的通用要求 并列标准:电磁兼容 要求和试验
YY/T 0891 血管造影高压注射装置专用技术条件
YY/T 0935 CT造影注射装置专用技术条件
YY/T 1933 磁共振造影注射装置专用技术规范
附件1-3 医疗器械产品技术要求编号
造影注射设备
1. 产品型号/规格及其划分说明
1.1 产品型号
1.2产品型号/规格划分说明
1.3 软件名称和版本命名规则
1.3.1 软件名称(如适用)
1.3.2 软件发布版本
1.3.3 软件完整版本命名规则
2. 性能指标
2.1 产品符合YY/T 0891-2013(血管造影注射设备适用)
产品符合YY/T 1933-2024(磁共振造影注射设备适用)
产品符合YY/T 0935-2014(CT造影注射设备适用)
2.2 制造商声称的功能
2.3 电气安全需符合GB9706.1-2020,电气安全特征见附录A
2.4 电磁兼容需符合YY 9706.102-2021.
3.检验方法
试验条件(如必要)
3.1 产品按照YY/T 0891-2013试验,符合要求(血管造影注射设备适用)
产品按照YY/T 1933-2024试验,符合要求(磁共振造影注射设备适用)
产品按照YY/T 0935-2014试验,符合要求(CT造影注射设备适用)
3.2按制造商规定的方法试验,符合要求
3.3 按照GB9706.1-2020试验,符合要求
3.4按照YY 9706.102-2021试验,符合要求
附 录 A
产品主要安全特征
一、按防电击类型分类
二、按防电击的程度分类
三、按对进液的防护程度分类
四、按在与空气混合的易燃麻醉气或与氧或氧化亚氮混合的易燃麻醉气情况下使用时的安全程度分类
五、按运行模式分类
六、设备的额定电压和频率
七、设备的输入功率
八、设备是否具有对除颤放电效应防护的应用部分
九、设备是否具有信号输出或输入部分
十、永久性安装设备或非永久性安装设备
十一、电气绝缘图表
摩熵医械2026-01-28
摩熵医械2026-01-13
摩熵医械2025-12-19
赛柏蓝2025-12-12
摩熵医械2025-11-28
摩熵医械2025-11-17
赛柏蓝2025-11-14
摩熵医械2025-11-12
赛柏蓝2025-11-12
CHC医疗传媒2025-10-30
2026-03-06
2026-03-05
2026-03-05
2026-03-05
2026-03-05
2026-03-04
2026-03-04
2026-03-03
2026-03-02
2026-03-02
2026-03-02
2026-03-02
2026-03-02
2026-03-02
2026-03-02
2026-03-06
2026-02-28
2026-02-10
2026-02-10
2026-02-06
2026-01-29
2026-01-28
2026-01-27
2026-01-22
2025-12-30
2025-12-30
2025-12-15
2025-12-15
2025-12-11
2025-12-11
2026-03-06
2026-03-05
2026-03-05
2026-03-04
2026-03-03
2026-02-28
2026-02-28
2026-02-28
2026-02-27
2026-02-24
2026-02-24
2026-02-24
2026-02-24
2026-02-13
2026-02-12