
当“集采”成为行业常态,当成本优势在全球化竞争中逐渐褪色,中国数千家原料药企正站在命运的十字路口。是固守“化工属性”的红海,还是勇闯“生命科学”的蓝海?这关乎到每一个原料药企的未来和生存。
今天我们聚焦其中一些原料药企通过过往的积累和资本的力量押注一个充满不确定的未来——创新药研发。
本次我们将围绕华海药业、博瑞医药、昂利康、联邦制药、亿帆药业这五家转型姿态鲜明、路径各异的代表性公司,一起来探索他们的转型之路。
👀 业绩营收实况解析
转型的路径,在财务数据中变得清晰可辨。2025年前三季度或中期的业绩报告,为我们评估这五家企业的转型进展提供了客观的标尺。
华海药业与博瑞医药净利润出现较大下滑,但研发投入持续加码。联邦制药与亿帆药业则实现了营收与利润的稳健增长;昂利康在利润端表现突出,但研发投入有所调整。

华海药业在营收利润承压之下,研发逆势增长20.66%至8.3亿,研发费用率达13%。战略投入期特征明显,短期业绩压力主要来自传统业务竞争及对创新研发与高端产能的持续高投入,转型决心坚定。从主营收入构成来看,目前华海的主要收入还是来自于成品药销售和原料药、中间体的销售。

图:来源东方财富、华海药业2025中报
博瑞医药业绩短期波动,研发保持稳定投入在2.16亿元,研发费用率高达24.7%。 2025年上半年,公司实现产品销售收入4.83亿元,同比减少21.31%。业绩的短期压力主要源于传统优势业务的周期性波动与竞争加剧:其一,核心抗病毒产品(奥司他韦)原料药及制剂,受流感趋势与市场竞争影响,需求与价格同步下滑,相关收入显著减少;其二,部分抗真菌产品因客户需求的阶段性波动,收入亦有所回调。

昂利康利润增长亮眼,研发投入1.22亿,同比减少25%。其研发费用减少主要因为仿制药项目进入产出阶段,且公司会从2026年开始逐步减少仿制药研发投入,这也是从战略角度调整研发策略。从产品营收结构来看,其制剂产品占营业收入43.46%,原料药及特色中间体产品占比超过50%。

表来源:昂利康2025半年度报告
联邦制药和亿帆药业则都是平稳增长的态势,其中联邦制药收与净利润均保持正增长,研发费用同步提升11.67%。而亿帆药业营收与利润小幅提升,研发费用同比微增5.17%,在完成重大资产整合后,当前阶段更注重现有业务的稳定运营与核心管线的推进。
👀创新药管线布局与核心研发进展
财务数据代表着一家企业的过去,但是研发管线则代表着企业的未来战略布局方向。前端的高强度投入,最终需要转化为后段管线的价值输出。
华海药业聚焦肿瘤及自免领域、自免领域,HB0034申报上市阶段,HB0017 处于 III 期临床阶段,HB0025的子宫内膜癌、非小细胞肺癌等适应症处于II期及III期阶段。
华海药业以高技术壁垒的生物类似药快速建立市场地位和现金流,同时通过自主研发和项目引进,在双抗、小分子等前沿领域进行前瞻性布局,体现了从“高端仿制”向“自主创新”的渐进式过渡。

图:华海药业 在研管线进展
博瑞医药的 BGM0504注射液(GLP-1/GIP双靶)已与FDA召开End-of-Phase II会议并收到正式纪要,后续将完善美国三期临床方案并提交FDA审查。BGM1812(Amylin)注射液已完成中美IND双报。BGM1812口服片剂处在临床前阶段。BGM2101为BGM0504和胰岛素复方制剂;BGM2102为BGM0504和BGM1812复方制剂。其后备管线丰富,也显示了其后续储备的深度和广度。博瑞也在积极寻找外部合作,加速产品的商业化进程。

昂利康在心血管系统、消化系统、抗感染等核心领域均有布局,改良新药ALKA016-1已申报上市;ALK-N001/BM2216缓释片已完成I期临床,准备启动III期试验。首个创新药品种注射用ALK-N001/QHL-1618已进入I期临床试验。

图:昂利康2025年半年度报告
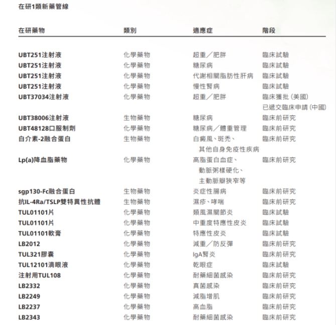
联邦制药开发中的人用药新产品达43项,其中22项为1类新药,聚焦内分泌、代谢、自身免疫、眼科和抗感染等领域。公司25年H1利润端受BD交易首付款到账影响增长迅速,合作项目顺利推进。中间体及原料药业务受需求影响有所承压,制剂端稳健增长,其中胰岛素系列受出海影响收入同比增长74.5%,表现亮眼。三靶点GLP-1重磅交易达成,总价值最高20亿美元。

图:联邦制药2025中期报告
亿帆医药在血液肿瘤、自身免疫疾病领域布局,长效升白药 F-627(艾贝格司亭α注射液) 已在中国与美国获批上市。同时用于移植物抗宿主病(GvHD)与自身免疫性肝炎的 F-652(IL-22-Fc融合蛋白)已进入II期临床。通过战略收购美国Generon快速获得“双分子”与“免疫抗体”两大国际化生物药研发平台。

图:亿帆医药 在研管线
这5家具有代表性的企业在各自擅长的领域探索中国原料药行业转型之路。他们以不同的节奏和策略,回答了“如何转向创新”这一核心命题。真正的考验在于,这些前期的战略决心与研发投入,能否在未来成功转化为具有市场价值的重磅产品。原料药转型之路依然漫长,希望未来企业都能探索出一条符合自身发展的转型之路。
参考资料:各企业官网、年度报告及公告
扩展阅读:
1. 联邦制药斥资5000万建柔性生产线,麦角硫因与角鲨烯产能双升级!
2. 华海药业2024上半年业绩飙升!18款重磅药获批,市场版图再扩张
3. 华海药业产品线再升级,国产第三家成功获批降糖药利格列汀二甲双胍片(Ⅱ)
查数据,找摩熵!想要解锁更多药企信息吗?查询摩熵医药(原药融云)数据库(vip.pharnexcloud.com/?zmt-mhwz)掌握药企公司基本信息、投融资情况、产品管线分布、药物销售情况与各维度分析、药物研发情况、年度报告、最新进展动态、临床试验信息、市场规模与前景等,以及帮助企业抉择可否投入时提供数据参考!注册立享15天免费试用!








川公网安备51019002008863号
本网站未发布麻醉药品、精神药品、医疗用毒性药品、放射性药品、戒毒药品和医疗机构制剂的产品信息
收藏
登录后参与评论
暂无评论