
近期,国家药监局官网公示,步长制药 全资子公司 保定天浩制药 的 前列舒通胶囊 已申请中药品种保护初保并获受理。作为含剂型独家的中药品种,该产品2024年在全终端医院市场销售额突破4亿元,稳居前列腺中成药销量榜首,堪称细分赛道的“常胜将军”。

截图来源:NMPA官网
20亿元前列腺中成药市场,保定天浩制药领跑
前列舒通胶囊 是保定天浩制药独家中成药,该品种由黄柏、赤芍、当归等多味道地药材精研配伍而成,功效聚焦清热利湿、化瘀散结,专用于慢性前列腺炎、前列腺增生属湿热瘀阻证患者。目前,全国仅步长制药握有该产品的生产批文,稀缺属性与独家地位构筑起难以逾越的竞争壁垒。
据摩熵医药数据库显示,2024年全终端医院市场前列腺疾病治疗药总销售额超20亿元,其中保定天浩制药以27.45%的市场份额领跑院内市场;前列舒通胶囊 更以超4亿元成绩蝉联前列腺中成药榜首。进入2025年热度不减,前三季度 前列舒通胶囊 销售额达3.49亿元,同比增长1.85%,持续领跑细分赛道。

查数据,找摩熵!图源:摩熵医药-全终端医院销售数据库
步长制药在中成药板块的整体优势同样亮眼——2025年(Q1~Q3)公司中成药相关品种在全终端医院市场销售额已超75亿元,同比增长1.44%。其中三大核心品种表现抢眼:丹红注射液 销售额达18.76亿元、脑心通胶囊 销售额达18.35亿元、稳心颗粒 销售额达17.23亿元,合计贡献超54亿元,进一步夯实公司在中成药领域的领先地位。
医保目录大满贯,独家品种集体亮相
2025年12月7日,新版国家医保目录正式发布,步长制药迅速官宣喜讯——宣肺败毒颗粒 与 丹红注射液 两款独家重磅产品成功续约,赢得市场高度认可。摩熵医药数据显示,目前公司共有超170个产品(含独家与非独家)跻身2025版医保目录,其中甲类品种65个、乙类品种超100个,另有4个乙类谈判品种。
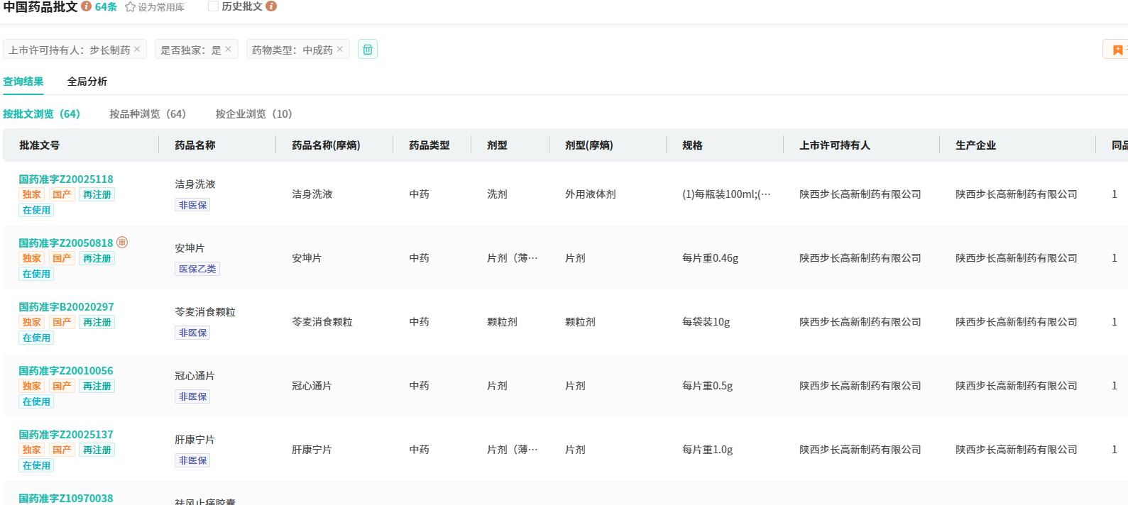
截至目前,步长制药(含子公司)获批上市品种已超400款,其中独家品种超70款;在中成药领域,更坐拥超60款独家品种,形成庞大的独家产品矩阵,为未来业绩释放提供充足弹药。










川公网安备51019002008863号
本网站未发布麻醉药品、精神药品、医疗用毒性药品、放射性药品、戒毒药品和医疗机构制剂的产品信息
收藏
登录后参与评论
暂无评论