
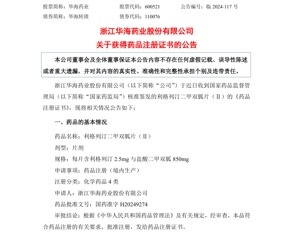
11月12日,浙江华海药业发布公告称,公司近日提交的利格列汀二甲双胍片(Ⅱ)已获批上市,并视同通过一致性评价。据摩熵医药数据库显示,此前,利格列汀二甲双胍片(Ⅱ)仅有齐鲁制药和广东东阳光药业两家企业获批。此次,华海药业成功获批,成为国产第三家拥有该药品生产批文的企业。

截图来源:企业公告
利格列汀二甲双胍片(Ⅱ)最早由勃林格殷格翰公司研发,并于2017年获批进入国内市场。此次获批的利格列汀二甲双胍片(Ⅱ)主要用于适合接受利格列汀和二甲双胍联合治疗的2型糖尿病成年患者,旨在改善这些患者的血糖控制水平。自进入2019版国家医保目录后,该药品的销售额迅速增长。据摩熵医药数据库(原药融云)显示,2023年,利格列汀二甲双胍片(Ⅱ)在全国院内市场的销售额已超过4600万元,同比增长达173.43%。









川公网安备51019002008863号
本网站未发布麻醉药品、精神药品、医疗用毒性药品、放射性药品、戒毒药品和医疗机构制剂的产品信息
收藏
登录后参与评论
暂无评论