
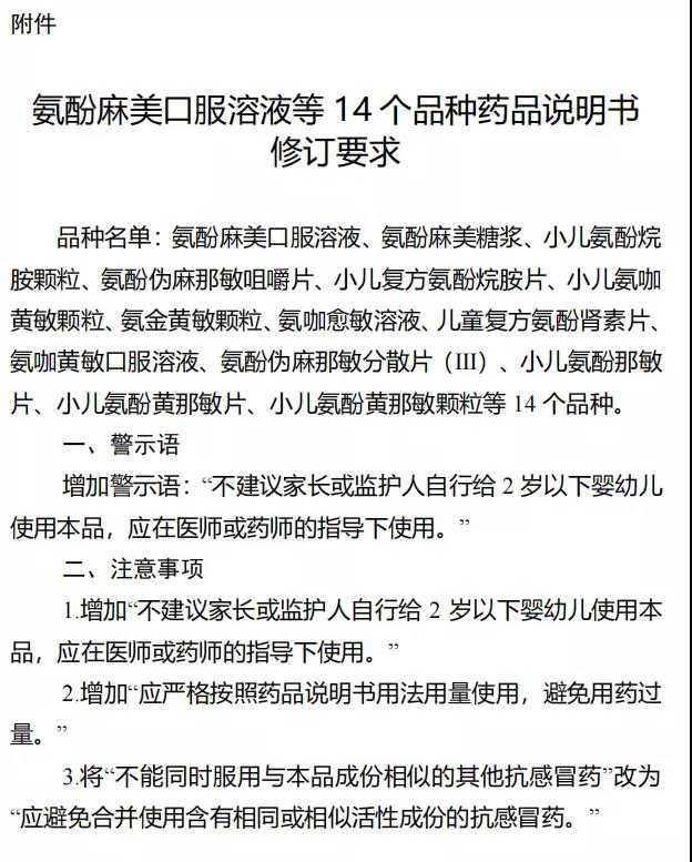
为进一步保障公众用药安全,国家药品监督管理局决定对氨酚麻美口服溶液、氨酚麻美糖浆、小儿氨酚烷胺颗粒、氨酚伪麻那敏咀嚼片、小儿复方氨酚烷胺片、小儿氨咖黄敏颗粒、氨金黄敏颗粒、氨咖愈敏溶液、儿童复方氨酚肾素片、氨咖黄敏口服溶液、氨酚伪麻那敏分散片(Ⅲ)、小儿氨酚那敏片、小儿氨酚黄那敏片、小儿氨酚黄那敏颗粒等14个品种药品说明书进行修订。现将有关事项公告如下:
一、本品的上市许可持有人应依据《药品注册管理办法》等有关规定,按照说明书修订要求(见附件),提出修订说明书的补充申请,于2021年7月21日前报国家药品监督管理局药品审评中心或省级药品监督管理部门备案。
修订内容涉及药品标签的,应当一并进行修订;说明书及标签其他内容应当与原批准内容一致。在备案之日起生产的药品,不得继续使用原药品说明书。药品上市许可持有人应当在备案后9个月内对所有已出厂的药品说明书及标签予以更换。
二、药品上市许可持有人应当采取有效措施做好使用和安全性问题的宣传培训,涉及用药安全的内容变更要立即以适当方式通知药品经营和使用单位,指导医师、药师合理用药。
三、临床医师、药师应当仔细阅读药品说明书的修订内容,在选择用药时,应当根据新修订说明书进行充分的获益/风险分析。
四、患者及其监护人用药前应当仔细阅读说明书,应严格遵说明书及医嘱用药。
五、省级药品监督管理部门应当督促行政区域内本品的药品上市许可持有人按要求做好相应说明书修订和标签、说明书更换工作,对违法违规行为依法严厉查处。
特此公告。
附件:氨酚麻美口服溶液等14个品种药品说明书修订要求
国家药监局
2021年4月21日








川公网安备51019002008863号
本网站未发布麻醉药品、精神药品、医疗用毒性药品、放射性药品、戒毒药品和医疗机构制剂的产品信息
收藏
登录后参与评论
暂无评论