400-9696-311 转1
400-9696-311 转2
400-9696-311 转3
400-9696-311 转4
2021-08-24
/
部门规范性文件
中国
现行有效
/
国家药监局
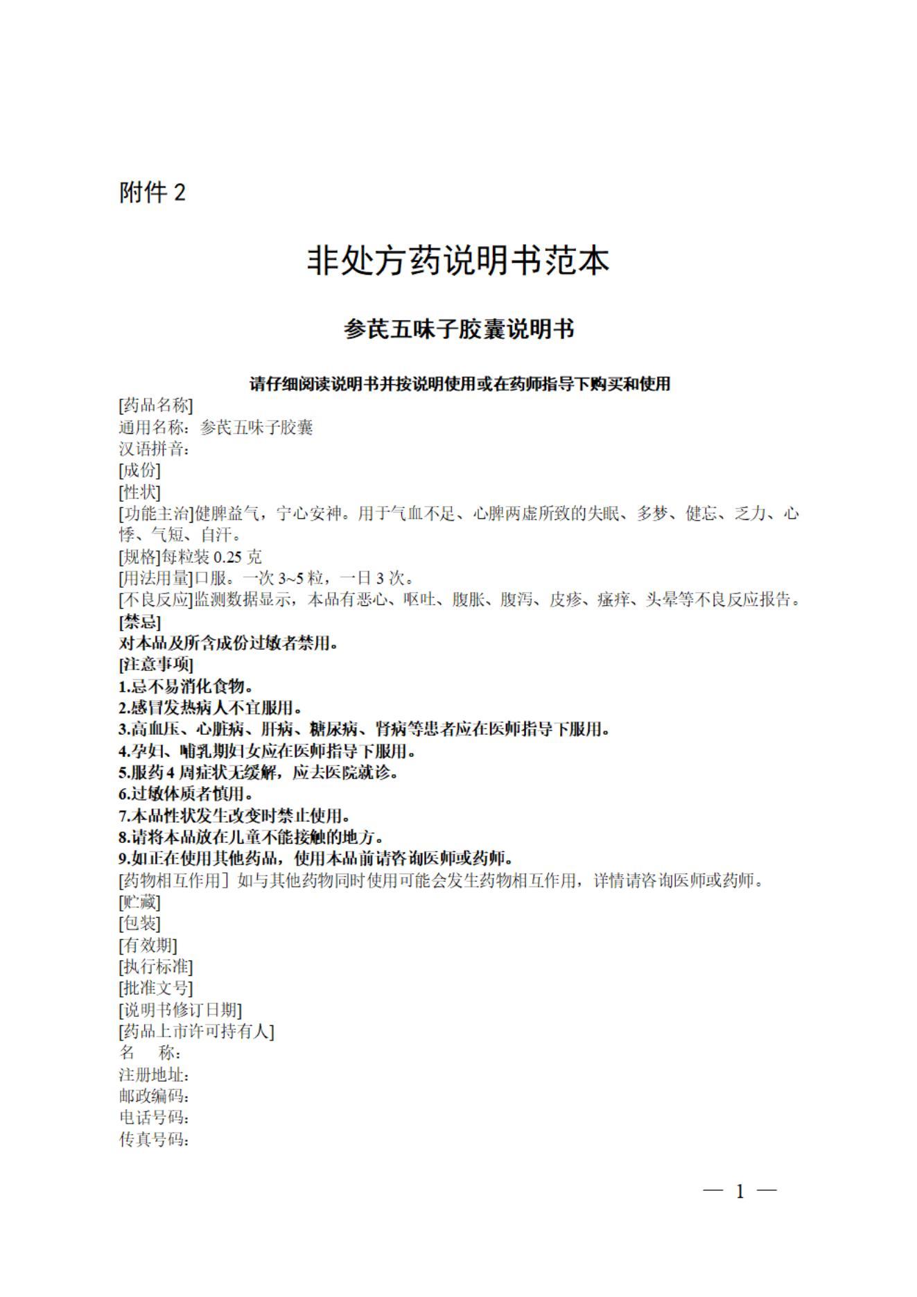
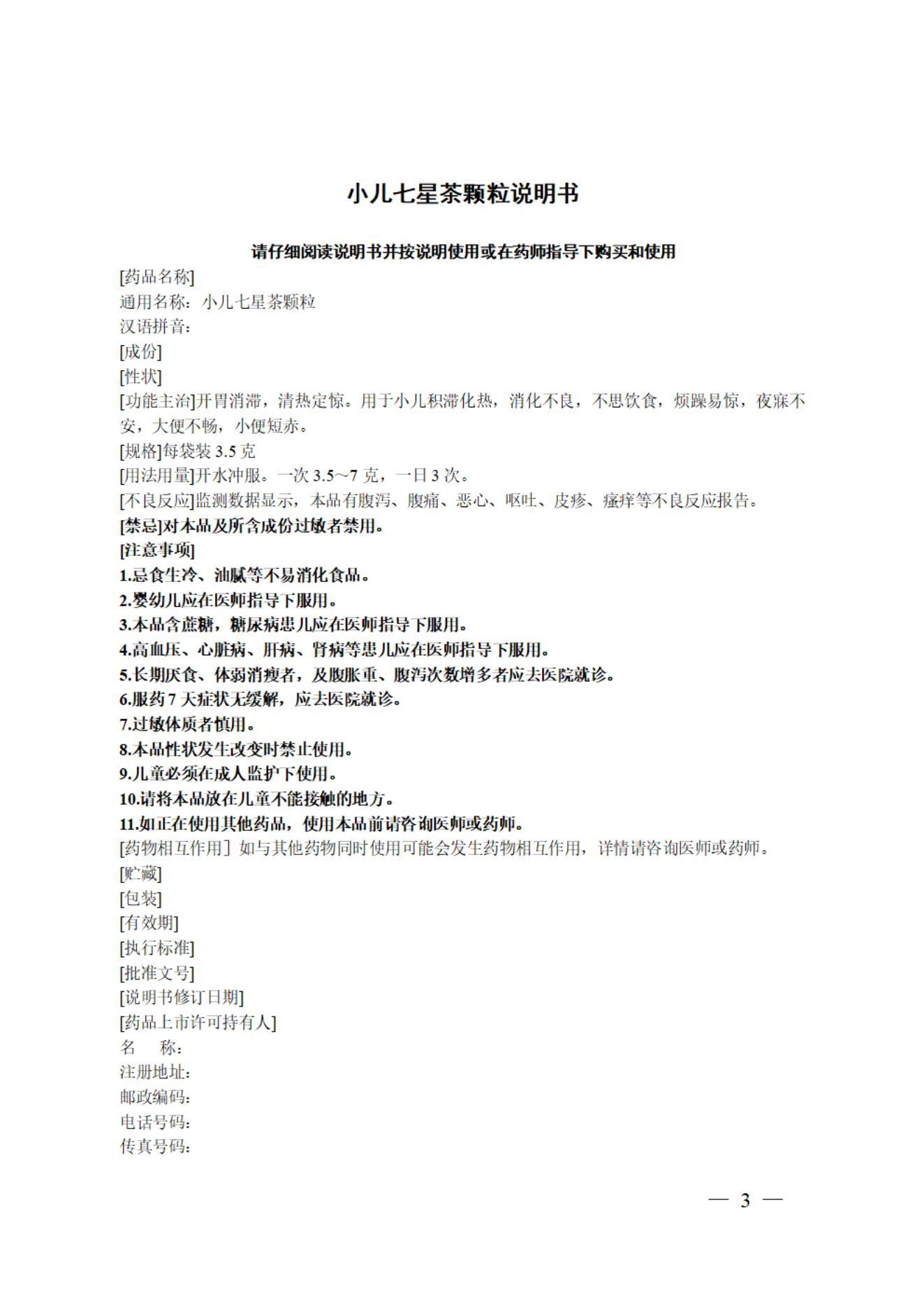
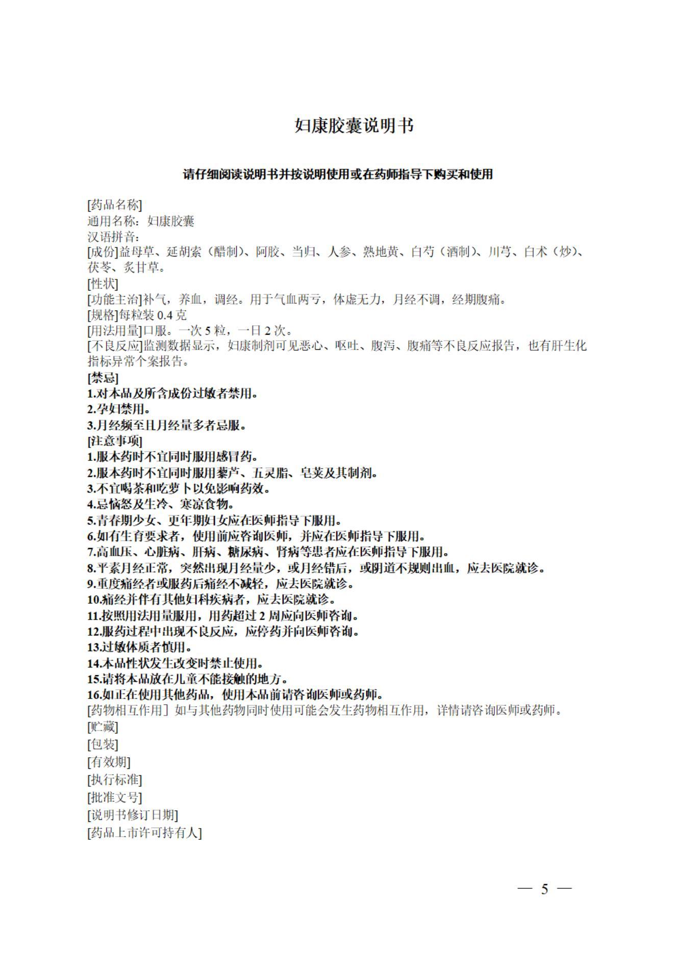
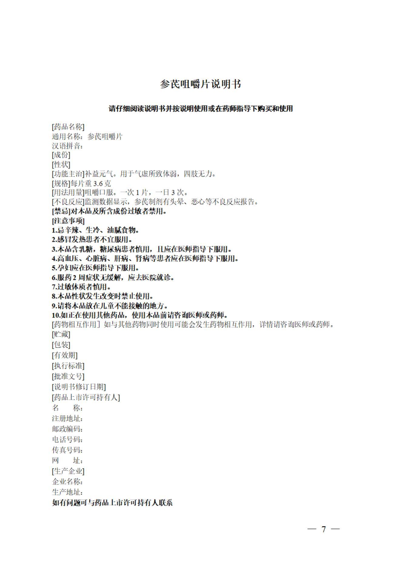
根据《处方药与非处方药分类管理办法(试行)》(原国家药品监督管理局令第10号)的规定,经国家药品监督管理局组织论证和审定,参芪五味子胶囊等4种药品由处方药转化为非处方药。品种名单(附件1)及非处方药说明书范本(附件2)一并发布。
请相关药品上市许可持有人在2021年11月15日前,依据《药品注册管理办法》等有关规定提出修订说明书的补充申请报省级药品监督管理部门备案,并将说明书修订的内容及时通知相关医疗机构、药品经营企业等单位。
非处方药说明书范本规定内容之外的说明书其他内容按原批准证明文件执行。药品标签涉及相关内容的,应当一并修订。自补充申请备案之日起生产的药品,不得继续使用原药品说明书。
特此公告。
附件:
1.品种名单
2.非处方药说明书范本
国家药监局
2021年8月16日








深蓝观2026-05-22
赛柏蓝2026-04-24
摩熵医械2026-01-28
摩熵医械2026-01-13
摩熵医械2025-12-19
赛柏蓝2025-12-12
摩熵医械2025-11-28
摩熵医械2025-11-17
赛柏蓝2025-11-14
摩熵医械2025-11-12
2026-05-05
2026-04-30
2026-04-30
2026-04-30
2026-04-30
2026-04-30
2026-04-29
2026-04-29
2026-04-29
2026-04-28
2026-04-28
2026-04-28
2026-04-27
2026-04-24
2026-04-24
2023-05-10
2023-05-10
2022-07-22
2022-07-01
2022-06-29
2022-05-11
2022-04-27
2022-04-15
2022-03-30
2022-03-24
2022-03-17
2022-03-10
2022-02-17
2022-01-27
2022-01-04
2026-05-05
2026-04-29
2026-04-29
2026-04-29
2026-04-28
2026-04-28
2026-04-28
2026-04-27
2026-04-24
2026-04-24
2026-04-23
2026-04-22
2026-04-22
2026-04-22
2026-04-21