400-9696-311 转1
400-9696-311 转2
400-9696-311 转3
400-9696-311 转4
2023-03-03
赣府厅发〔2023〕2号
其他
江西省
现行有效
2023-03-03
江西省人民政府办公厅
赣州革命老区高质量发展示范区发展规划
前 言
赣州是土地革命战争时期中央苏区的主体和核心区域,是中华苏维埃共和国临时中央政府所在地,是中华人民共和国的摇篮和苏区精神的主要发源地,为中国革命作出了重大贡献和巨大牺牲。党中央、国务院十分关心赣州革命老区振兴发展,习近平总书记先后2次亲临赣州视察指导,多次对赣南苏区振兴发展作出重要指示批示。2019年5月,习近平总书记视察江西时强调指出,要“在加快革命老区高质量发展上作示范、在推动中部地区崛起上勇争先”,为赣州革命老区高质量发展指明了前进方向、提供了根本遵循。
2012年6月28日,国务院出台《关于支持赣南等原中央苏区振兴发展的若干意见》(国发〔2012〕21号),开启了赣南苏区振兴发展的崭新篇章。2021年1月24日,国务院出台《关于新时代支持革命老区振兴发展的意见》(国发〔2021〕3号),革命老区振兴发展迈上新征程。2021年以来,国家层面形成了新时代支持革命老区振兴发展“1+N+X”政策体系。2022年3月3日,国务院批复同意建设赣州革命老区高质量发展示范区,这是党中央、国务院赋予江西的一项重大历史使命,是新时代支持赣南苏区振兴发展的重大战略部署。为全面贯彻党的二十大精神和习近平总书记关于老区苏区振兴发展系列重要讲话及重要指示批示精神,深入落实新时代支持革命老区振兴发展“1+N+X”政策体系,按照《国家发展改革委关于印发〈赣州革命老区高质量发展示范区建设方案〉的通知》(发改振兴〔2022〕423号)要求,科学谋划赣州革命老区高质量发展示范区建设,特制定本规划。
本规划是赣州建设革命老区高质量发展示范区的综合性、指导性文件。规划范围为赣州市全域,规划期至2025年,远期展望至2035年。
第一章 发展基础
赣州革命老区地处珠江三角洲、闽东南三角区的腹地,是内地通向东南沿海的重要通道,区位优势突出、自然资源丰富、产业基础较好。党的十八大以来,在以习近平同志为核心的党中央坚强领导和关心关怀下,在中央国家机关及有关单位的鼎力支持下,赣州经济社会发展取得历史性成就,如期与全国同步全面建成小康社会,在全国革命老区振兴发展中发挥了引领作用,为赣州革命老区高质量发展示范区建设奠定了坚实基础。
第一节 发展成就
经济实力大步跨越。经过十年振兴发展(2012-2022年),赣州市经济发展迈入快车道,主要经济指标增速持续高于全国、全省平均水平,经济总量与发展速度在全国革命老区主要城市中位居前列。地区生产总值(GDP)年均增长9.2%,2022年总量达4524亿元,在全国城市排位由第108位跃升至第62位。
特色产业扬优成势。现代家居、有色金属和新材料、电子信息、纺织服装、新能源和新能源汽车、医药食品等“1+5+N”产业集群迅速发展,千亿产业集群达到4个,规模以上工业企业由781家增至2478家,中科院赣江创新研究院、中国稀土集团落户赣州,填补了江西无国家级大院大所和央企总部的空白。赣南脐橙品牌价值稳居水果类区域品牌全国榜首。服务业增加值占GDP比重稳定在50%左右,金融机构由73家增至191家,旅游总收入突破1500亿元,跻身全国12大重点红色旅游区。
民生福祉明显改善。尽锐出战打好精准脱贫攻坚战,114.33万农村建档立卡贫困人口全部脱贫,11个贫困县、1023个贫困村全部摘帽,绝对贫困问题得到历史性解决。改造农村危旧房土坯房69.52万户,解决农村安全饮水近300万人,新建改造农村公路2.7万公里,新(改、扩)建学校3827所,全市每千常住人口医疗床位数达6.7张、增长147%。农民人均可支配收入增幅连续9年领跑全省、较2011年增长2.1倍。
动力活力显著增强。国资国企、农业农村、财政金融、开发区管理体制等重点领域改革深入推进,营商环境持续优化,公立医院综合改革等一大批改革经验成为全国全省典型。获批商贸服务型国家物流枢纽、国家普惠金融改革试验区、跨境电商综合试验区。昌赣高铁、赣深高铁相继通车,黄金机场改造升级,瑞金机场开工建设,高速公路通车里程1728.8公里,实现县县通国道。对接融入粤港澳大湾区迈出坚实步伐,与深圳建立对口合作关系。2022年,实际利用外资3.73亿美元、进出口总额1033.1亿元,在全国革命老区重点城市中位居前列。
生态屏障持续筑牢。实施山水林田湖草沙生态保护修复试点、低质低效林改造,开展两轮东江流域上下游横向生态补偿机制试点,废弃稀土矿山治理全面完成,水土保持生态治理“赣州模式”、山水林田湖草沙综合治理“寻乌经验”在全国推广。坚决打好污染防治攻坚战,空气质量稳定达到国家二级标准,国考断面水质全部优良。先后获评国家森林城市、全国首批生态文明典范城市、中国绿色发展优秀城市、中国最具生态竞争力城市,生态环境质量走在全国前列。
红色精神传承弘扬。大力弘扬伟大建党精神、井冈山精神、苏区精神、长征精神和苏区干部好作风,高质量开展主题教育,创作了《八子参军》《一个人的长征》等一批红色文艺精品。大力弘扬寻乌调查唯实求真精神,持续掀起“效能革命”“作风革新”,争创新时代“第一等工作”。赣南人民坚定执着听党话、感党恩、跟党走,红色基因薪火相传,焕发新的时代荣光。
第二节 发展环境
立足新起点,奋进新征程,赣州面临新的机遇和挑战。从国家层面看,党中央、国务院高度重视革命老区振兴发展工作,构建了新时代支持革命老区振兴发展“1+N+X”政策体系,科学谋划革命老区振兴发展“路线图”“施工图”,特别是党的二十大明确强调“支持革命老区、民族地区加快发展”,国务院批复同意建设赣州革命老区高质量发展示范区,支持赣南等原中央苏区振兴发展部际联席会议制度、中央国家机关及有关单位对口支援、赣州执行西部大开发政策等重大核心政策得到延续,赣州与深圳对口合作关系确立,为示范区建设提供了源源不断的“国家动力”。从省级层面看,江西举全省之力支持赣南苏区振兴发展,制定推动赣州打造对接融入粤港澳大湾区桥头堡、建设省域副中心城市等一系列重大政策,为示范区建设提供了有力支撑。赣州坚持国家支持与自力更生相结合,“输血”与“造血”并重,不等不靠,主动作为,经济总量实现倍增,质量效益不断提高,战略政策集成叠加,创造了一批在全省、全国有影响的“赣州经验”,为示范区建设积蓄了强大动能。
经过十年振兴发展,赣州经济社会发展全面加快、城乡面貌焕然一新、老百姓受益不断增加,但由于种种原因,发展不平衡不充分的问题仍然突出,主要表现在:经济发展总体水平仍然相对落后,主要经济指标人均水平分别只有全国、全省平均水平的四到五成、六到七成左右;主导产业竞争力不强,产业链条不够完善,创新能力不足;交通、能源、水利等基础设施存在不少短板弱项,对外开放合作总体仍处于较低水平;民生领域欠账多,基本公共服务水平较低,人均教育、社保、医疗支出只有全国平均水平的八成左右,要在全国革命老区高质量发展上作示范仍需付出巨大努力。
综合判断,未来5-10年是赣州建设革命老区高质量发展示范区的重要战略机遇期,发展前景广阔,必须牢记嘱托、勇担使命,把握机遇、乘势而上,加强前瞻性思考、全局性谋划、整体性推进,坚持在推进中国式现代化的伟大进程中,探索革命老区振兴发展新路径,把好传统带进新征程,将好作风弘扬在新时代,用好经验推动新发展,努力在全国革命老区高质量发展上作示范、勇争先。
第二章 总体要求
第一节 指导思想
高举中国特色社会主义伟大旗帜,坚持以习近平新时代中国特色社会主义思想为指导,深入贯彻党的二十大精神,全面落实习近平总书记视察江西和赣州的重要讲话精神,聚焦“作示范、勇争先”目标要求,统筹推进“五位一体”总体布局、协调推进“四个全面”战略布局,大力弘扬伟大建党精神,继承发扬井冈山精神、苏区精神、长征精神,完整、准确、全面贯彻新发展理念,加快构建新发展格局,推动高质量发展,深入践行以人民为中心的发展思想,支持赣州发挥比较优势,激发内生动力和发展活力,把赣州革命老区建设得更好,让老区人民过上更好生活,积极探索中国式现代化老区实践,打造新时代全国革命老区振兴发展的样板。
第二节 战略定位
现代产业聚集区。坚持以创新引领产业升级,建强用好国家级创新平台,提升现代家居、有色金属和新材料、电子信息、纺织服装、新能源及新能源汽车、医药食品等特色产业集群的层次和能级,做优做强数字经济,打造具有较强竞争力的科技创新高地和现代产业聚集区。
乡村振兴示范区。坚持城乡融合发展,深入实施乡村振兴战略,巩固粮食生产基础,推动脐橙、蔬菜、油茶等特色农业提档升级,打造享誉国内外的知名农业品牌,加快农业与第二、三产业深度融合发展,为全国革命老区巩固拓展脱贫攻坚成果、全面推进乡村振兴积累经验、提供示范。
生态文明建设典范区。践行绿水青山就是金山银山理念,拓宽绿水青山就是金山银山转化通道,实现生态产品价值,推进生产生活方式全面绿色转型,加快建设资源节约型社会,促进经济发展和生态保护相协调,筑牢我国南方地区重要生态屏障,打造山水林田湖草沙生命共同体示范区,高标准建设美丽中国“赣州样板”。
革命老区改革开放先行区。深入推进改革创新,持续优化营商环境,破除制约高质量发展的堵点痛点和体制机制障碍,进一步提升治理能力和效能。全面扩大高水平开放,全方位、全要素对接融入粤港澳大湾区,深化实化赣深对口合作,加快完善交通、水利等对外开放基础支撑,着力建设内陆与大湾区双向开放先行区,打造革命老区与大湾区合作典范。
革命老区共同富裕试验区。坚持人民至上,加强普惠性、基础性、兜底性民生建设,促进就业、教育、文化、卫生、社会保障等民生事业全面发展,构建优质均衡的公共服务体系和社会保障体系,着力增加城乡居民收入,探索具有赣州特色的革命老区共同富裕路径。
传承红色基因样板区。弘扬光荣传统,赓续红色血脉,传承红色基因,培育壮大红色文化品牌,大力发展红色教育、红色研学、红色旅游,用红色基因强基健体,营造更加风清气正、更加健康向上的政治生态,打造全国著名的红色旅游目的地和新时代红色基因传承高地。
第三节 发展目标
到2025年,示范区建设取得重大进展,经济发展主要指标位居全国革命老区前列,经济总量跨越5500亿元大关,增长潜力充分发挥,在全国百强城市位次持续前移,脱贫攻坚成果全面巩固拓展,人民生活更加殷实,新型城镇化建设取得明显进展,在特色优势产业发展、乡村振兴、生态文明建设、内陆开放合作、共同富裕、红色文化传承创新等方面发挥示范带动作用,探索形成一批可复制、可推广的革命老区振兴发展典型经验做法。
展望到2035年,示范区与全国同步基本实现社会主义现代化,人均地区生产总值基本达到全国平均水平,共同富裕取得更为明显的实质性进展,基本实现新型工业化、信息化、城镇化、农业农村现代化,形成特色产业兴旺、生态美丽宜居、人民生活富庶、红色文化繁荣的发展新局面。
赣州革命老区高质量发展示范区主要发展指标


第三章 构建现代产业体系,推进产业创新发展先行示范
坚持把发展经济的着力点放在实体经济上,深入实施创新驱动发展战略、人才强国战略,着力提升创新能力,推动特色优势产业倍增升级,推动先进制造业与现代服务业融合发展,加快构建具有赣州特色的现代产业体系。
第一节 建设区域性科技创新中心
打造高能级创新平台。围绕现代家居、有色金属和新材料、电子信息、纺织服装、新能源及新能源汽车零部件、医药食品等重点领域,积极与“大院大所”“名校名企”共建高端研发机构。高质量推进中科院赣江创新研究院建设,推动建成集创新研究、成果应用、人才培养于一体的新型研发机构。积极创建稀土领域国家技术创新中心、全国重点实验室,实施一批稀土新材料国家重大攻关项目。加强省级及以上重点实验室、工程研究中心、企业技术中心、工业设计中心等创新平台培育、整合和创建。积极创建国家科技成果转移转化示范区、全国创业孵化示范基地,推进创新型城市和创新型县(市)试点建设,依托赣州高新技术产业开发区建设国家自主创新示范区、双创示范基地。
强化企业创新主体地位。完善科技型企业培育体系,鼓励和引导企业增加研发投入、建设研发机构,加强共性技术研发平台建设,鼓励创新型企业联合高校、科研院所共同实施以需求和目标为导向的科技成果工程化研发项目。建立健全“科技型中小企业—国家高新技术企业—高成长企业—专精特新企业”发展链条,打造梯次递进的企业培育体系,落实企业研发费用加计扣除、高新技术企业税收优惠等政策,促进人才、资金、技术等各类创新要素向企业集聚。
营造一流创新创业生态。加快知识产权试点示范城市、中国(赣州)知识产权保护中心建设,开展知识产权运营服务体系建设。推动政产学研用金深度融合,加速科技成果转化,支持推动相关高校、科研院所与赣州建立成果转化机制,鼓励高校、科研院所科研人员在职或离岗创新创业和科技成果转化。完善赣州科技大市场,构建线上线下科技成果对接机制,提高创新成果属地转化率。

第二节 壮大更具影响力的现代产业集群
推动传统产业转型升级。推进新型工业化,着力提升制造业水平,积极创建国家新型工业化产业示范基地、国家级工业设计中心。支持专精特新企业发展,推动制造业高端化、智能化、绿色化。加快建设现代家居城,做强“南康家具”区域品牌,加快产业智能化、品牌化、个性化定制转型,支持申报创建家居智能制造示范基地、江西省家具产业计量测试中心,建设现代家居研发生产基地、进口木材和家居交易集散中心,推动传统家具向家装、电器及相关设备制造等领域拓展,打造具有影响力的家居制造之都。推动纺织服装产业转型,以品牌化、智能化、数字化为主攻方向,推广数字化研发设计,促进产品迭代更新,推动智能制造示范工厂建设,争取设立纺织服装国家级检验检测中心,打造知名的纺织服装优质智造基地。加快发展医药食品产业,做强“药品+医疗器械”双链条,做大粮油、畜禽等特色食品深加工,积极创建国家药品抽检承检机构。大力推进国家医药科创中心建设,打造医药及大健康产业基地。积极推进各县(市、区)首位产业发展,做大做强氟盐化工、玻璃纤维、通用设备等特色产业集群。深入实施企业技术改造专项行动,加快特色产业技术改造、提质增效。
培育发展战略性新兴产业。实施战略性新兴产业倍增工程,重点培育发展新一代信息技术、人工智能、新能源和新能源汽车、有色金属和新材料、高端装备、无人机等新兴产业,促进产业链供应链创新链价值链深度融合,打造全省新兴产业培育发展高地。做大做强稀土和钨产业,充分发挥中国稀土集团引领作用,高标准打造“中国稀金谷”,重点发展稀土永磁电机、钨硬质合金及刀钻具等深加工及应用产品延伸,拓展延伸铜、钴、锡等精深加工产业链条,推动建设永磁电机及硬质合金生产基地,打造具有国际影响力的稀有金属产业集群。提升电子信息产业发展能级,重点发展智能光电、智能终端、第五代移动通信技术(5G)及物联网应用等,推动新型电子材料及元器件、新型光电显示、智能终端制造、汽车电子、软件与信息服务业等产业集聚发展,推动“芯屏器核端”融合发展,积极承接粤港澳大湾区电子信息产业转移,建设泛珠三角重要的电子信息产业集聚地。推动新能源和新能源汽车产业全链条发展,引进动力电池、正负极材料、电机电控、光伏组件等领域龙头企业,打造新能源汽车核心零部件产业基地。推广“光伏+”应用,大力推进光伏发电开发建设,鼓励引导光伏发电项目按要求配置储能,探索推进氢能发展。
构建优质高效的服务业新体系。推动生产性服务业向专业化和价值链高端延伸,生活性服务业向高品质和多样化升级。提质升级现代金融业,加快建设区域性金融中心,高标准建设国家普惠金融改革试验区,开展金融创新试点,发起设立地方法人金融机构,推动符合条件的企业在境内外上市融资、发行信用债券。支持申领企业征信牌照,打造全牌照经营地方金融平台、类投行平台。做优做强现代物流业,加快建设区域性商贸物流中心,推进赣州商贸服务型国家物流枢纽建设,引进大型物流企业设立分拨中心,建设区域性大型综合物流基地。加强农产品仓储保鲜冷链物流设施建设,建设区域性进口冷冻食品集散地。发展服务型制造,加快发展研发设计、检验检测认证、商务服务、高技术服务等生产性服务业。大力发展首店经济、会展经济。
繁荣发展文化旅游产业。实施新时代赣南文化传承创新工程,丰富“红色、宋城、客家、阳明”等赣南优秀传统文化品牌内涵。加快建设区域性文化旅游中心,积极创建国家文化和旅游消费试点城市,推进赣州全域旅游发展,推动石城温泉、会昌汉仙岩、江南宋城、阳明湖、上堡梯田等创建国家高等级旅游品牌。大力培育红色研学游、历史文化游、森林(温泉)康养游、娱乐体验游、乡村休闲游等特色文化旅游业态,加快重大旅游基础设施建设,打造高品质旅游线路,培育形成一批富有文化底蕴的旅游景区。建设中国健康城市,培育一批特色康养龙头企业和知名品牌,打造知名的康养基地。
第三节 做优做强数字经济
完善数字基础设施。加快5G网络建设和5G融合应用协调创新,优化提升互联网协议第6版(IPv6)网络性能和服务能力,建设对接大湾区、打通长三角的先进光网络。建设国际互联网数据专用通道。加快大型绿色数据中心建设,开展“5G+边缘计算”试点,对接粤港澳枢纽韶关数据中心集群。积极探索数据要素价值实现路径。加快数字政府建设,推进政府履职和政务服务数字化转型。
加快推动数字产业化。培育壮大区块链、信创产业,推进5G规模商用和应用示范,加快建设数字经济集聚区、信息安全产业园、区块链技术产业园、大数据产业园等数字产业发展平台(载体),建设国家特色型信息消费示范城市。培育大数据云计算、人工智能、移动物联网等特色前沿数字化产业。创建数字产业转移承接示范区。建设北斗产业研究院、时空大数据应用研究院等平台,推进国家工业信息安全发展研究中心江西分中心(赣州市产业技术研究院)建设,打造北斗时空大数据产业园。
推进产业数字化转型。促进数字经济与实体经济融合发展,重点围绕“1+5+N”特色产业打造“产业大脑”,培育转型支撑服务生态。深入实施企业“上云用数赋智”行动,建设一批智能工厂、智能车间、智能生产线。构建工业互联网平台服务体系,加快“工业互联网+产业链供应链”创新发展。实施共享制造培育工程,鼓励制造业龙头企业探索建设专业化、跨区域、综合性共享制造平台。推动农业数字化融合创新,开展数字乡村试点建设。推动服务业数字提质扩容,创新发展智慧文旅新模式,加快智慧景区建设。大力发展新型消费,培育数字消费生态,打造一批智慧商圈、智慧街区。

第四章 深入实施乡村振兴战略,推进城乡协调发展先行示范
坚持乡村振兴和新型城镇化双轮驱动,稳步推进农业农村现代化,加快建设革命老区乡村振兴示范区,提升城乡融合发展水平,构建新型城乡关系。
第一节 推动巩固拓展脱贫攻坚成果同乡村振兴有效衔接
全面推进脱贫人口后续帮扶。严格落实脱贫攻坚5年过渡期和“四个不摘”要求,保持现有主要帮扶政策总体稳定,巩固提升“两不愁、三保障”和饮水安全成果。统筹中央、省级财政衔接推进乡村振兴补助等资金支持示范区建设,支持符合条件的地方申报创建省级及以上乡村振兴示范县、示范乡镇、示范村。扎实做好易地扶贫搬迁后续帮扶,加大以工代赈支持力度。加强产业和就业帮扶,促进弱劳力、半劳力等家庭就近就地解决就业。
完善防止返贫监测和帮扶机制。建立健全多部门参与的防止返贫动态监测帮扶机制,建设完善低收入人口动态监测信息平台,做好低收入人口救助帮扶。加强基层社会救助经办服务能力建设,适当提高困难群众保障标准,落实符合条件的“三红”人员、烈士老年子女、年满60周岁农村籍退役士兵等人群的优抚待遇。
畅通农产品产销帮扶渠道。建立健全扶贫项目资产长效运行管理机制,推动特色农业可持续发展。大力开展消费帮扶,加快推进赣州农副产品网络销售平台建设,鼓励各大快递企业下沉乡村布点,推进特色农产品产销对接,促进群众稳定增收。实施赣州特色种养业提升行动,广泛开展农产品产销对接活动,形成以脐橙、茶油、白莲、蜂蜜、桔柚、茶叶等为主体的电商扶贫产业带。
建设宜居宜业和美乡村。统筹县域城镇和村庄规划建设,实施“赣南乡村建筑风貌特色保护与传承”“赣南客家民俗文化传承”工程,加强历史文化民村、传统村落、历史建筑、传统建筑、客家围屋等传统风貌保护。持续做好农村危房改造和抗震改造,因地制宜推广装配式钢结构等新型建造方式。加大农村人居环境整治提升支持力度,因地制宜推进农村厕所革命、生活垃圾处理和污水治理,系统推进美丽宜居示范县(乡镇、村庄、庭院)创建。推进农村基础设施提档升级,加快农田水利设施建设,全面提升乡村公路技术等级标准,实施安全生命防护工程,支持创建全国“四好农村路”建设市域突出单位。加强农村饮用水水源保护,加快农村饮水安全工程维修养护,支持符合条件的县创建国家水系连通及水美乡村建设试点县。实施电网巩固提升工程。
第二节 加快建设现代农业强市
发展特色农林产业。推进整区域建设高标准农田,支持开展绿色农田示范创建,提升粮食综合生产能力。因地制宜建设特色现代农业,支持符合条件的地方创建中国特色农产品优势区、国家现代农业产业园,打响赣南农业品牌。实施赣南脐橙绿色发展、品质品牌提升工程,完善质量标准体系,建设专业批发市场和大数据产业中心,打造世界级优质脐橙产业基地。推动油茶产业提质增效,支持创建省级及以上油茶产业示范县,实施低产油茶林改造提升工程,加快建设油茶产业园、良种繁育科技园区,建设国家林下经济示范基地。推进赣南柑橘、油茶实施水肥一体化建设,争取“赣南油茶”生产和加工设备纳入农机购置补贴目录。建设设施蔬菜基地,加快绿色有机蔬菜产品认证,打造设施蔬菜优势主产区和中部地区蔬菜产业发展中心、南方重要蔬菜集散地。实施优势特色产业集群建设工程,加快特色家禽养殖、特色水果、茶叶、白莲、中药材、烟叶等产业发展。
打响赣南富硒品牌。加快构建富硒食品工业体系,积极申报设立国家富硒产品质量检验检测中心(江西),大力推进高标准富硒种养基地和富硒农业产业园建设,加快富硒农产品开发和品牌培育,重点打造脐橙、蔬菜、水稻、高山茶等富硒农产品,建设全国重要的富硒农产品供应基地。大力培育绿色食品、有机农产品、地理标志农产品,推行食用农产品达标合格证制度。
推动一二三产业深度融合发展。提升农业产业化发展水平,大力发展农产品精深加工业,培育农产品加工龙头企业,建设农产品加工园区,发展一批农业产业化联合体,支持创建国家农村产业融合发展示范区。大力发展预制菜产业,支持鼓励供销社、邮政快递企业等延伸乡村物流服务网络,推动农产品进城、工业品下乡双向流通。建设一批省级田园综合体、休闲农业精品园区,创建一批全国休闲农业重点县和中国美丽休闲乡村。做好金融科技赋能乡村振兴示范工程,支持发展农业保险和融资担保,降低现代农业发展融资成本。

第三节 完善城镇功能布局
加快建设省域副中心城市。围绕打造全国重要的区域性中心城市,加快“六个区域性中心”建设,提升城市发展能级,推动优质产业、要素、人才向赣州集聚。加快五区一体化联动发展,增强中心城区辐射带动力。加强与吉安电子信息、抚州生物医药等特色产业协作,深化与闽西革命老区高质量发展示范区建设合作。强化与粤港澳大湾区、海西经济区等区域经贸合作,打造四省边际经济中心。深入开展城市更新行动,有序推进棚户区改造和城镇老旧小区改造,增强城市综合服务辐射带动能力。加快完善市政基础设施建设,创建国家“公交都市”示范城市,实现中心城区“半小时出行交通圈”。
统筹推进县域协调发展。推进以县城为重要载体的城镇化建设,因地制宜支持县城补短板强弱项,强化县城综合服务能力。优化完善开发区管理体制,推动开发区跨区域协作整合,支持符合条件的省级开发区申报国家级开发区,推动赣州符合条件的县(市、区)开发区扩区调区,打造1个两千亿级园区、5个千亿级园区。大力发展特色县域经济,加速形成“一县一主业”的产业发展格局。推动县城公共服务设施提档升级,提升产业园区和特色小镇等产业集聚区配套设施。
着力推动城乡融合发展。建立健全城乡基础设施一体化发展、城乡基本公共服务均等化发展等体制机制,创建一批城乡融合发展试验区、城乡产业协同发展先行区,推动构建工农互促、城乡互补、协调发展、共同繁荣的新型工农城乡关系。推动城镇管网向农村地区延伸,加快城乡供水一体化先行示范县建设。推动城市公共服务向乡村延伸、社会事业向农村覆盖,建立健全农村社区教育办学网络。畅通城乡要素流动渠道,加速农村转移人口市民化,鼓励引导各类人才入乡创新创业,促进更多资本、技术、劳动力等生产要素向乡村流动。

第五章 打造美丽中国“赣州样板”,推进生态文明建设先行示范
牢固树立和践行绿水青山就是金山银山的理念,深化生态文明试验区建设,统筹产业调整、污染治理、生态保护,协同推进降碳、减污、扩绿、增长,推进生态优先、节约集约、绿色低碳发展,打造美丽中国“赣州样板”。
第一节 打造山水林田湖草沙综合治理样板
强化生态系统保护修复。加大山水林田湖草沙保护修复支持力度,推进南岭、武夷山脉等重点区域生物多样性保护。推进赣江源区生态综合治理项目建设,开展大规模国土绿化行动,实施天然林保护和修复、森林质量提升、公益林抚育工程,推进重点防护林和重点区域森林绿化、美化、彩化、珍贵化建设,加大松材线虫病防治力度。加大赣州低质低效林改造力度。与广东省签订新一轮东江流域横向生态补偿协议,建立东江流域跨省生态补偿长效机制,选择有条件的重点跨界流域(跨市、跨县)、湿地自然保护区、湿地公园、重要湿地探索生态补偿试点,建立流域生态补偿与污染赔偿双向机制。加强森林资源保护和森林防火工作,全面提升森林火灾综合治理和应急防控水平。
扎实推进绿色矿山建设。加快废弃矿山环境综合治理,开展钨矿、煤矿等重点矿区生态环境治理项目。实施历史遗留矿山生态修复,开展尾矿库综合治理,完成现有514座、面积1417.42公顷的废弃露天矿山治理任务。实施采煤沉陷区土地复垦治理,推动稀土原矿绿色开采,提升稀土废料回收综合利用水平,建设绿色矿业发展示范区。实施独立工矿区改造提升工程,支持符合条件的项目申报国家工业遗产。
推进水土保持先行示范。加快赣州水土流失综合防治体系建设,实施国家水土保持重点工程和国土绿化试点示范项目,建设全国水土保持高质量发展先行区。加快实施崩岗综合治理、生态清洁小流域治理等示范工程,治理水土流失面积1500平方公里。加强水土流失监测,开展水土流失治理技术研究和科技推广,完善水土保持综合管护体系。
加强地质灾害预防治理。做好地质灾害风险预警,加强重大地质灾害隐患排查整治。加强源头防控,减少切坡建房引发的地质灾害风险。支持有条件地区推进地质灾害全域综合整治试点,加快地质灾害综合防治体系建设。
第二节 深入推进环境污染防治
持续推进大气污染防治。全面推进控煤、治企、管车、抑尘、禁燃等“五气”同治,鼓励工业企业生产工艺改进和烟气排放设施提标改造,加快化工、有色金属冶炼、水泥、家具等重点行业废弃污染治理。强化工业源污染防治和移动源排放控制,推进机动车排放污染治理,加强细颗粒物和臭氧协同控制,开展重点行业挥发性有机物治理。强化与周边区域大气污染防治联防联控合作,推动区域内统一产业准入和排放标准。
强化水环境污染治理和修复。强化源头治理与防控,加强入河排污口排查整治,推进城镇污水治理,基本消除城市黑臭水体,规范县级及以上城市集中饮用水水源地建设。完善工业园区污水处理设施建设,加快开发区集中式污水处理设施升级改造。梯级治理农村污水,推动生活污水处理设施建设覆盖全部建制乡镇。统筹推进流域开发保护,实施章江、桃江等流域水生态保护与修复工程。系统推进河道水系治理及生态保护修复,实施赣江及主要河流岸线美化亮化工程。
加强土壤和地下水污染防控。开展国土空间综合整治试点,实施污染地块源头防控、风险管控和修复治理。强化农业面源污染监管,持续推进化肥农药减量。加强白色污染治理、危险废物和医疗废物安全处置,推进历史遗留重金属污染地块修复治理,开展受污染耕地安全利用和严格管控。加强地下水源污染源头预防,开展地下水环境状况调查评估,建立和完善地下水型饮用水源补给区内优先管控污染源清单,开展污染地块地下水修复试点。
第三节 推动绿色低碳发展
开展节能降碳行动。建设赣州区域性固体废弃物综合利用基地,推进企业和园区开展绿色高质量转型升级和循环化改造。开展近零碳排放区示范工程试点,推进各领域低碳试点示范,创建零碳园区、零碳工厂。积极稳妥开展碳达峰试点县(园区)建设。执行《江西省生活垃圾管理条例》,落实生活垃圾强制分类制度,开展限塑行动,健全城乡废弃物回收循环利用体系。加快推进既有建筑节能改造,引导发展绿色建筑、智能建筑。推动交通运输领域绿色低碳转型,加快形成绿色交通运输体系。开展重点用能单位节能降碳行动,实施重点产业能效提升计划。积极推进县域节水型社会创建工作。
优化能源供给结构。积极稳妥发展光伏发电、风力发电、生物质发电、生活垃圾焚烧发电等。加快新型储能产业发展,开展“新能源+储能”模式试点示范。加快园区清洁能源替代工程建设,实施省级及以上开发区(工业园区)屋顶光伏发电整区推进三年行动计划。积极推动乡村用能转变,鼓励以分布式能源满足农业农村综合用能需求,建立满足乡村振兴清洁高效用能长效机制。
探索生态产品价值实现机制。建立健全生态产品价值实现机制,推进自然资源统一确权登记,积极参与全省生态产品信息数据共享平台搭建。建立健全生态环境权益交易制度,探索碳汇交易试点,鼓励建设生态资源资产经营管理平台,支持赣州生态环境导向的开发模式(EOD)项目申报列入国家生态环保金融支持项目储备库。发挥赣州森林资源优势,因地制宜开发林业碳汇项目。探索“生态+”发展模式,推进产业生态化和生态产业化,打通绿水青山就是金山银山转化通道。鼓励和引导村民参与生态项目建设、发展生态农业。

第六章 深化改革开放,推进内陆双向开放合作先行示范
深入推进改革攻坚,实行更深层次、更宽领域、更高水平对外开放,推进内陆开放型经济试验区建设,积极融入粤港澳大湾区等国家重大区域战略,打造新时代“老区+湾区”合作示范标杆,构建内外并举的全域开放新格局。
第一节 激发改革开放动力活力
推进营商环境优化升级。支持创建全省营商环境创新试点城市,对标粤港澳大湾区,打响“干就赣好”营商环境品牌。加大“放管服”改革力度,推进审批流程再造,推动更多高频事项“跨省通办”“省内通办”“全市通办”。搭建市县联动审批平台,全面推行“市县同权”改革,深化工程建设项目“一站式集成”审批改革、“一网通办”数字化改革、“全产业一链办”改革,推行企业办理“一照通办”。深化商事制度改革,健全透明规范的市场主体准入退出机制,探索企业生产经营高频办理的许可证件、资质资格等赣粤互认通用,推进客货运输电子证照赣粤互认与核验。
提高投融资便利化水平。完善适应市场经济要求的新型投融资体制,健全民间投资准入、审批、事中事后监管、信用约束等机制。进一步推进放权赋能,依法向赣州市及所辖县(市、区)下放一批省级行政许可事项。全面推广投资项目“容缺审批+承诺制”改革。健全完善鼓励社会投资政策体系,撬动社会资本参与各类重大项目建设。有序推进政府和社会资本合作(PPP)模式,推动符合条件的基础设施领域项目发行公募不动产投资信托基金(REITs),加快形成市场主导的投资内生型增长机制。
深化重点领域改革。在产业发展、城乡融合发展、生态文明建设、现代化治理体系等方面优先将赣州作为探索改革试点城市,支持开展新型工业用地(MO)、点状供地改革试点。推进国企改革创新攻坚行动,健全以管资本为主的国有资产监管制度,加快建立按业绩贡献决定薪酬的分配机制。深化国有企业混合所有制改革,推进国有资本投资运营公司改革,鼓励赣州国有企业开展国有资本投资公司试点、国有资本运营公司试点。支持赣州在医疗健康、科技教育、交通运输等重点领域放宽市场准入试点。探索土地综合开发和混合利用试点,稳慎推进农村宅基地制度改革试点,开展农村集体经营性建设用地入市探索。
推进内陆开放先行先试。加强与“一带一路”沿线国家和地区等经贸合作,加快建设“一带一路”重要节点城市和国际货物集散地。加快重大开放平台建设,支持申报设立中国(江西)自由贸易试验区赣州片区,建设国家进口贸易促进创新示范区,复制推广自贸区制度创新成果。推动中国(赣州)跨境电商综合试验区建设,做大跨境电商进出口规模。做大做强赣州国际陆港,完善口岸配套功能,支持开展二手车出口试点,持续推进港区集疏运体系建设,深化与长三角、东南沿海、大湾区港口群开放合作,推动中欧班列高质量发展。协同推进赣州国际陆港、黄金机场航空口岸与赣州综合保税区联动发展。推进赣州国际陆港综合保税区建设,加快发展进境粮食等大宗商品精深加工与离岸贸易、保税物流、保税加工维修,打造产业依托型保税区。推动黄金机场航空口岸正式开放,打造对接港台和东盟地区的航空口岸和赣粤闽湘四省交界地区区域性门户枢纽机场、重要的旅游中心机场。推进龙南保税物流中心建设。
第二节 完善对外开放基础支撑
完善铁路运输网络。加快建设全国性综合交通枢纽,积极推进赣州革命老区交通运输高质量发展试点。加快建成对接粤港澳大湾区、辐射周边的区域性铁路枢纽,构成连通南昌、长沙、广州、深圳、厦门等方向高铁网。加快与相邻城市及周边省份铁路运输通道建设,重点建设长赣高铁、瑞梅铁路,进一步提升快速铁路、普速铁路覆盖率。
完善现代公路网络。优化高速公路网,加快繁忙路段扩容改造,形成“四纵四横九联”高速公路网。加强对外通道连接,提升普通国省道技术等级和服务水平,加快城区过境路建设,形成“五纵五横”干线公路网。提升农村公路路网通达水平和通行能力,深化农村公路管理养护体制改革试点,推进农村交通民生工程建设。持续推动“四好农村路”高质量发展,支持城乡交通运输一体化示范县创建。
加快航空、水运基础设施建设。大力推进赣州机场综合交通枢纽建设,实施黄金机场三期改扩建工程和配套设施完善项目,建成瑞金机场,有序推进通用机场建设。加快赣粤运河规划研究,争取尽快开工先导性工程,打通江西水路出海新通道,推进国家高等级航道、旅游航道和现代化港口体系建设。支持赣州申报创建国家综合货运枢纽补链强链城市。完善码头港口等基础设施,加快赣州港五云千吨级货运码头建设。
补齐能源、水利设施短板。完善支撑性电源建设,统筹推进抽水蓄能等调峰电源建设。规划建设华能秦煤瑞金电厂煤炭储备基地、天然气应急储备基地,建设完善省级天然气管道项目。大力推进光伏发电开发建设,加快建设存量风电项目,因地制宜发展生物质发电。推动赣州革命老区水利高质量发展示范区建设,加快完善防洪、供水、生态三大安全保障体系。加大对中小型水库建设、病险水库除险加固、洪患村镇治理、城市防洪工程建设支持力度,推进大中型灌区续建配套和现代化改造、主要支流和中小河流治理。加强重点水源工程、城乡供水一体化建设,实施水库、山塘整治和农村水系综合整治工程。


第三节 打造对接融入粤港澳大湾区桥头堡
强化赣深对口合作。全面落实《革命老区重点城市对口合作工作方案》《深圳市与赣州市对口合作实施方案(2023-2027年)》,推动赣州与深圳对口合作深化实化,推动建立深赣对口合作联席会议制度,支持部门、县(市、区)、园区间开展结对帮扶和交流合作,积极探索对口合作新经验新模式。加强科技创新、产业发展、文旅康养、医疗卫生、重点平台建设等方面合作,推进对口合作重点园区和重大项目建设。支持赣州运用合作共建、托管建设等多种模式,与深圳合作建设“飞地”产业园,探索共建“科创飞地”。
加强与大湾区产业协作。以赣深高铁沿线为主要承载区,积极承接珠三角电子信息、新材料、新能源、纺织服装、现代家居等产业转移。探索承接产业转移新模式,创新园区管理模式和收益分享机制,鼓励组团式、链条式、集群式转移,建设特色鲜明的集群式产业链合作园区。加快推进深赣港产城一体化合作区、赣粤边区域产业合作试验区建设。鼓励粤港澳大湾区科研院所、龙头企业设立技术转移中心赣州分中心,规划建设赣粤科技合作试验区。
推动公共服务共建共享。推动赣深医院开展对口合作,合作共建一批临床诊疗中心、高层次人才培养基地。推动两地医疗机构结对合作,加强知名医院专家团队在重症、肿瘤等领域合作,开展远程医疗等服务。支持大湾区优质院校到赣州开展合作办学,支持建立深(圳)赣(州)职业教育联盟,深化深圳信息职业技术学院等大湾区职业院校与赣州职业技术学院等职业院校合作。持续推动政务服务跨省通办,支持深赣探索开展政务服务“全域通办”机制,开设“跨省通办”专窗。
增强消费市场保障支撑。深化与大湾区农业合作交流,大力推进粤港澳大湾区“菜篮子”生产基地建设,建立农业和绿色食品长期产销对接机制,建设供应大湾区的优质农产品基地及农副产品深加工基地,推动更多绿色农产品通过“圳品”认证。依托赣州独特文化资源、优良生态环境,打造一批面向大湾区游客的精品线路与优质旅游产品,推进与大湾区线路互通、客源互补。对接大湾区健康养老市场需求,推动深赣医疗养老服务一体化,建设大湾区生态康养后花园。
第七章 健全公共服务体系,推进增进人民福祉先行示范
坚持以人民为中心的发展思想,着力解决好群众急难愁盼问题,健全基本公共服务,增强公共服务均衡性和可及性,扎实推进共同富裕,全面提升苏区群众的获得感、幸福感、安全感。
第一节 加快教育高质量发展
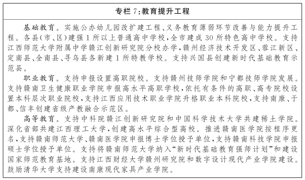
推进基础教育优质均衡发展。优化基础教育资源结构布局,合理规划学校网点和办学规模,补齐城乡基础教育设施短板。推进学前教育普及普惠优质发展,加强标准化建设,落实普惠性民办幼儿园享受当地教育用地、税费减免等优惠政策,引导和支持民办幼儿园提供普惠性服务。推进义务教育优质均衡发展,支持符合条件的地区申报全国中小学劳动教育试验区。扩充和优化高中教育资源,推进县域普通高中发展提升。推动“八一爱民学校”援建项目向示范区倾斜,进一步增加学校数量。建设赣州智慧教育云平台,推动信息技术与教育教学融合创新发展。
促进职业教育提质培优。实施省部共建职业教育试点项目,重点建设一批引领改革、对接产业、支撑发展的职业院校和专业群。加强职业教育基础能力建设,改善教学、宿舍、实训场地等基础设施,打造优势特色职业教育品牌。深化产教融合、校企合作,建设高水平产教融合实训基地,扩大公共实训基地建设覆盖面,打造国家职业教育实训基地示范工程。加强职业院校纵向、横向合作交流,鼓励职业院校与龙头企业、产业园区合作。
推动高等教育内涵发展。推进部省共建赣州市教育改革发展试验区,支持市属、驻市高校发展,推进高水平综合性大学建设,引导市属高校围绕赣州主导产业、优势产业和战略性新兴产业,调整和优化专业设置,创建一流大学、一流学科。推进高校与政府部门、企事业单位产学研合作,支持高校联合企业、科研院所等打造科技创新联合体。申报设立省级及以上专业技术人员继续教育基地,扩大博士后科研工作站(创新实践基地)规模,推动国家级人才工程和引智项目向赣州倾斜。鼓励国内外高水平大学和科研机构到示范区合作办学,创办特色学院或实验室。

第二节 推动文化传承创新
加强文化遗产保护传承利用。加大赣州国家历史文化名城保护力度,完善对重点文物、非物质文化遗产、古籍和历史建筑的保护利用。实施历史文化街区修复,支持客家围屋、福寿沟申报世界文化遗产,建设客家文化(赣南)生态保护实验区,支持承办世界客属恳亲大会。加强非物质文化遗产保护利用,推进综合性非物质文化遗产馆建设。推进七里窑址省级考古遗址公园、阳明文化公园建设。实施赣南采茶戏振兴工程,建设戏剧小镇,推进数字文创产业发展。
加快公共文化服务设施建设。推动城乡公共文化服务一体化发展,高质量建设国家公共文化服务体系示范区。深入实施文化惠民工程,推进基层综合性文化服务中心提档升级,推进公共图书馆、文化馆、博物馆及城市书房建设,支持宋城文化、客家文化、红色文化、阳明文化、乡村民俗等专题和地方特色场馆发展,全面实现市有公共图书馆、博物馆、文化馆、美术馆,县有公共图书馆、博物馆、文化馆。完善县、乡、村广播电视公共服务基础设施,加快广播电视无线发射台站建设,构建数字广电网络和应急广播体系。推进媒体深度融合,深化市县两级融媒体中心建设。
创新公共文化服务运行机制。提升公共文化场馆数字化服务水平,支持和鼓励民办文化场馆、经营性文化设施等提供优惠或免费的公益性文化服务。加强基层文化阵地融合,推进基层综合性文化服务中心、乡村旅游服务中心融合发展。引导国有文化企业和社会力量参与公共文化设施建设运营,推动制定社会力量参与公共文化服务相关政策。加大公共文化服务多元投入,健全政府购买公共文化服务机制。建立和优化文化志愿服务平台,促进文化志愿服务特色化发展。
第三节 推进健康赣州建设
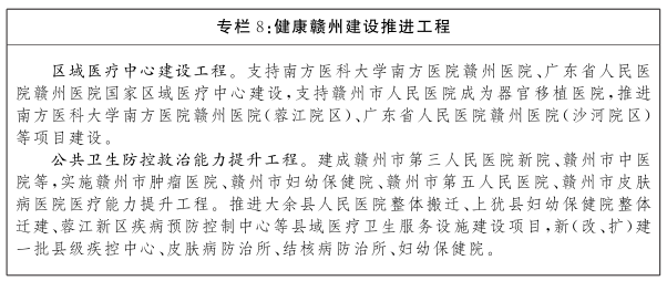
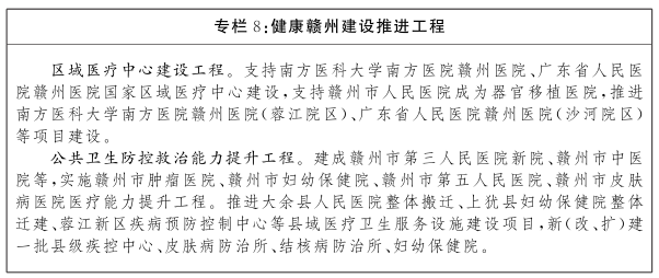
促进医疗服务高地建设。加快建设南方医科大学南方医院赣州医院、广东省人民医院赣州医院2个国家区域医疗中心。以赣州市人民医院、赣南医学院第一附属医院为重点,打造省级及以上临床重点专科、领先学科。推进国内一流医院对口帮扶赣州重点医院提质增效,合作共建专科联盟和远程医疗协作网。加强医院能力建设,推进人口规模较大的县(市、区)建设三级综合医院。
提升医疗应急服务能力。加快建立优质高效的整合型医疗卫生服务体系,深化县域医共体和城市医疗集团建设,推动远程医疗向乡村覆盖。加快乡镇卫生院和社区卫生服务中心建设。健全完善分级诊疗体系,引导省、市、县级医院医生定期到基层医疗机构坐诊。完善基本医疗保障制度,推动药品和医用耗材集中带量采购工作常态化制度化开展,建立健全以病种为基本单元、以结果为导向的医疗服务付费体系。完善重大疾病预防控制体系,推动市、县级疾控中心改革发展,推进紧急医学救援基地、救援队伍、卫生应急物资储备中心、区域性创伤急救中心建设。
加快中医药传承发展。依托市域内中医医疗机构、中医药科研院所和相关科研平台,发挥中西医结合在疫情防控救治、肿瘤、慢性病等领域特色优势,依托赣州市中医院建设中医特色重点医院、打造中西医协同发展机构。探索符合中医药特点的医保支付方式。推动二级以上公立中医院设立国医堂、治未病中心,推动名老中医传承工作室和医疗机构中药制剂室建设。
推进健康城市建设。加大城乡公共体育设施建设力度,提高健身步道等便民健身场所覆盖面,因地制宜发展体育公园,打造“十五分钟健身圈”。创建全国足球改革试验区、全国全民运动健身模范市,积极承办省级及以上体育赛事。强化社区慢性病管理,推进健康性环境创建,引导居民加强自我健康管理。推进食品安全治理体系和治理能力现代化,支持创建国家食品安全示范城市,建设国家食品安全与营养健康综合试验区。

第四节 完善社会保障服务体系
着力增加城乡居民收入。深入实施就业优先战略,健全就业促进机制,完善就业保障措施,统筹做好重点群体就业,筑牢新就业形态“蓄水池”,健全覆盖城乡的全方位公共就业创业服务体系,努力实现更加充分、更高质量就业。实施居民人均收入倍增计划,积极优化收入分配结构,健全收入合理增长机制,拓宽居民劳动收入渠道,支持探索通过土地、资本等要素使用权、收益权增加中低收入群体要素收入,多渠道增加城乡居民财产性收入,推动更多低收入群体迈入中等收入群体行列。
健全多层次社会保障体系。落实企业职工基本养老保险全国统筹制度,按照国家统一部署提高退休人员养老金水平,适当提高城乡居民基础养老金标准。强化基本医疗保险、大病保险与医疗救助三重保障功能,落实社保转移接续、异地就医结算。健全住房保障体系,推动建立多主体供给、多渠道保障、租购并举的住房制度。健全应急保障体系,全面提升应急救援专业化队伍建设和装备水平。
完善分层分类的社会救助及福利体系。健全救助对象及时精准识别机制,加强部门间信息共享。有序推进城乡特困对象救助供养标准一体化,支持有条件的县(市、区)结合本地实际按规定合理制定并适时调整城乡低保标准。统一医疗救助对象范围和标准,提高年度医疗救助限额,合理控制困难群体政策范围内自付费用比例。完善老年人福利补贴制度。加强未成年人救助保护机构和区域性儿童福利院建设,扎实做好农村留守儿童关爱保护和困境儿童保障工作,支持创建一批未成年人保护工作示范县(市、区)。完善残疾人福利制度,推动落实残疾人两项补贴标准动态调整机制,鼓励有条件的地方扩大补贴对象范围。
提升养老托育服务能力水平。支持“一老一小”事业发展,建立具有赣州特色的养老托育服务体系。推进示范区基本养老服务均等化,深化国家医养结合和安宁疗护试点,推动养老事业和养老产业协同发展,支持有条件的县(市、区)打造养老服务改革试点县。发展社区养老服务,加快建设具备综合功能的街道养老服务机构和社区日间照料中心等设施,推进“15分钟养老服务圈”建设。实施农村养老服务提质计划,提升县级福利院、乡镇敬老院护理能力,构建县、乡、村三级相衔接的农村养老服务体系。落实落细三孩生育政策及配套支持措施,积极构建生育友好型社会。大力发展婴幼儿照护服务,健全支持婴幼儿照护服务和早期教育政策体系,大力发展普惠托育服务,发展多种形式的婴幼儿照护服务机构,鼓励幼儿园发展托幼一体化服务。
第八章 赓续红色血脉,推进红色基因传承先行示范
充分发挥赣南丰富的红色资源优势,加强红色资源保护利用,繁荣发展红色文旅产业,推动井冈山精神、苏区精神、长征精神具体化、时代化、标志化,打造全国红色教育培训和红色旅游的“一线城市”,建设全国红色基因传承示范区。
第一节 加强红色资源保护
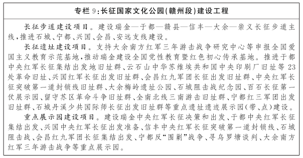
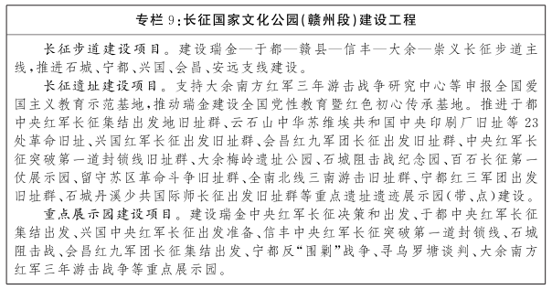
高标准建设长征国家文化公园(赣州段)。建设提升长征主题红色旅游景区,实施保护传承、研究发掘、环境配套、文旅融合、数字再现、教育培训等长征文化重点工程,着力唱响“红色故都”“共和国摇篮”“长征出发地”等红色品牌,打造长征国家文化公园全国样板。完善长征文化保护体系,加强对长征文物、长征历史遗存的调查认定和价值评估工作,依法提升保护级别。建设长征主题革命文物保护展示示范基地,支持瑞金、于都、寻乌、兴国创建长征国家文化公园文物保护利用示范县。支持赣州与长征沿线优质文化旅游资源一体化开发,合力打造跨省长征主题线路。
加强革命遗址保护修复。推进革命文化保护利用片区建设,加大对瑞金中央苏区旧址等革命历史类纪念设施、遗址的保护修缮,对濒危损毁文物进行抢救性保护,对重点文物进行预防性主动性保护。支持符合条件的遗址、遗迹申报全国爱国主义教育示范基地、重点文物保护单位、国家级英雄烈士纪念设施。支持赣州建设国家文物保护利用示范区和创建一批省级革命文物保护利用示范县。
推进红色基因保护传承。开展赣州红色资源调研普查,建立“红色基因库”,推进红色资源数据库系统建设,打造新时代传承红色基因高地。支持设立全国红色基因传承研究中心赣州分中心。推进红色名村提升改造工程,加强革命历史类纪念设施、遗址和爱国主义教育基地建设管理。支持瑞金中央革命根据地纪念馆改陈布展,建设大余南方红军三年游击战争及新四军历史研究中心。
第二节 弘扬革命历史文化
推动红色文化产业发展。依托国家长征文化公园(赣州段)建设的极核引领效应,加快发展赣南红色文化产业,建设红色文化廊道、文旅融合发展带。实施红色主题文艺精品创作行动,重点提升《长征第一渡》《长征组歌》《闪闪的红星》《大道薪火》《向死而生》等红色文艺作品影响力。大力推进瑞金红色文化影视创作生产基地、红色文化创意园建设。实施红色经典出版文化工程,支持举办“红军长征论坛”等红色文化高端论坛,拓展与遵义、延安、桂林、龙岩等长征沿线城市合作,促进红色文化传承交流。
广泛开展红色教育培训。支持将红色经典、革命故事纳入中小学教材和干部学习培训教材。依托赣南苏区革命旧址、红色景区。拓展红色文化传承教育领域,打造若干个全国中小学红色研学实践基地,建设全国知名红色研学基地。探索“红色文化+生态养生”“红色文化+客家风情”“红色文化+乡村振兴”“红色文化+基层治理”等发展模式。
加快构建新时代文明实践体系。通过创作展示赣南红色文艺作品、提升红色文化体验、加强公共文化服务等方式,打造具有赣南特色的新时代文明实践中心。加强红色文化基础设施建设,推进图书馆、文化馆、博物馆等公共文化场馆红色资源保护利用,加强红色资源数字化建设水平。完善县、乡、村三级新时代文明实践中心(所、站)建设,积极打造“党群服务+红色资源+文明实践”综合体。
第三节 推动红色旅游高质量发展
提升改造红色旅游景区。支持瑞金共和国摇篮旅游区、于都中央红军长征集结出发地景区、寻乌调查纪念园、宁都中央苏区反“围剿”战争纪念馆、石城阻击战纪念园等红色旅游重点景区提质升级。推动完善红色旅游景区内旅游集散中心、游客服务中心、停车场等基础设施,实现4A级及以上景区智慧旅游全覆盖。
推动红色旅游融合发展。支持赣州有条件的县(市、区)创建红色旅游融合发展示范区,积极推动红色旅游与乡村旅游、研学旅游、生态旅游等业态融合发展。以长征精神、苏区精神等为主题,打造“红色摇篮·革命赣南”“重走长征路”等红色旅游精品线路。推进红色餐饮、住宿特色化发展,打造赣州红色旅游特色服务品牌。加大宣传推广力度,加强红色旅游区域合作,实施“引客入赣”工程,打造全国知名的红色旅游目的地。

第九章 保障措施
第一节 坚持党的全面领导
充分发挥党总揽全局、协调各方的领导核心作用,落实新时代党的建设总要求,把党的领导始终贯穿于示范区建设的全过程和各领域各环节,统筹发展与安全,以高质量党建促进高质量发展,进一步压实全面从严治党责任,以好作风落实好政策,持续营造风清气正的政治生态,打造最讲党性、最讲政治、最讲忠诚、最讲担当的红土圣地。坚持真抓实干,锻造忠诚干净担当的高素质干部队伍,激发全社会干事创业活力,让干部敢为、地方敢闯、企业敢干、群众敢首创。
第二节 强化政策支持
加大财政金融支持力度。在安排革命老区转移支付、省预算内基建投资、地方政府专项债券、衔接推进乡村振兴补助等资金时,对赣州统筹予以支持。支持通过专项债券、国企出资等方式解决赣州新建铁路等重大基础设施资本金缺口问题。支持符合条件的企业发行企业(公司)债券、中期票据、短期融资券和上市融资。支持申领企业征信牌照,对赣州新增再担保业务应备尽备,提高担保业务代偿补偿额度。支持申报设立瑞京证券、瑞京基金等地方法人金融机构。
强化人才支持。在省“双千计划”评选时对赣州申报人选在同等条件下优先推荐,博士服务团、“西部之光”人才计划名额向赣州倾斜,推进“赣才回归”工程,实施“苏区之光”人才计划。支持赣州符合条件的高层次人才产业园入选省级服务支持人才创新创业示范基地,开设引进培养高层次人才或特殊急需、紧缺人才绿色通道。对长期在赣州从事教育、科技、文化、卫生、农业、水利等服务的专业技术人员,加强业务培训。加大职称评审权限下放力度,支持赣州在稀土等特色行业(产业)开展职称评审。建立健全赣州与深圳干部双向交流机制,选派优秀干部到中央、省直单位及沿海发达地区挂职锻炼。
加强用地保障。加大乡村振兴专项用地计划支持力度,对列入国家、省有关规划和政策文件的建设项目,在用地计划指标方面予以分类保障。支持赣州在省域内优先统筹调剂耕地占补平衡指标,加大新一轮找矿突破战略行动支持力度,支持开展优势矿产资源、战略性新兴矿产资源勘查。
第三节 完善实施机制
建立健全“省级统筹、市抓落实”的工作体系和职责清晰、各负其责、合力攻坚的责任体系。全面对接支持赣南等原中央苏区振兴发展部际联席会机制,充分发挥省赣南等原中央苏区振兴发展工作领导小组会和省支持赣南等原中央苏区振兴发展工作推进会等机制作用,协调解决示范区有关重大问题。拓展中央国家机关及有关单位对口支援政策效应,有效整合资源力量支持示范区建设。探索建立央地产业合作机制,争取中央企业在赣州开展“央企援赣促振兴”活动,推动央企进驻、项目落地。赣州市要切实担起主体责任,加强组织领导,完善工作机制,积极探索、敢于创新,创造可复制可推广的经验做法,全力推动示范区改革创新和高质量发展,确保本规划明确的目标任务落到实处。省有关单位要发挥职能优势,加强沟通协调和督促指导,在项目布局、资金和土地安排以及试点示范等方面给予倾斜支持。深化省直机关及有关单位、省内高等院校及科研机构对口支援。省发展改革委(省苏区办)要加强对示范区建设各项工作的统筹指导,适时组织开展规划实施情况评估,建立规划动态调整机制,重大事项及时向省委、省政府报告。
摩熵医械2026-01-28
摩熵医械2026-01-13
摩熵医械2025-12-19
赛柏蓝2025-12-12
摩熵医械2025-11-28
摩熵医械2025-11-17
赛柏蓝2025-11-14
摩熵医械2025-11-12
赛柏蓝2025-11-12
CHC医疗传媒2025-10-30
2026-03-09
2026-03-09
2026-03-06
2026-03-05
2026-03-05
2026-03-05
2026-03-05
2026-03-04
2026-03-04
2026-03-03
2026-03-02
2026-03-02
2026-03-02
2026-03-02
2026-03-02
2025-07-23
2025-01-08
2024-12-16
2024-05-30
2024-05-30
2024-02-21
2024-02-09
2023-12-13
2023-11-14
2023-10-23
2023-09-22
2023-09-06
2023-08-17
2023-07-24
2023-05-26
2026-02-10
2026-02-05
2026-01-12
2025-12-16
2025-09-24
2025-09-08
2025-09-02
2025-04-28
2025-04-28
2025-02-19
2025-01-08
2024-12-16
2024-10-22
2024-07-30
2024-07-29